GM Service Manual Online
For 1990-2009 cars only

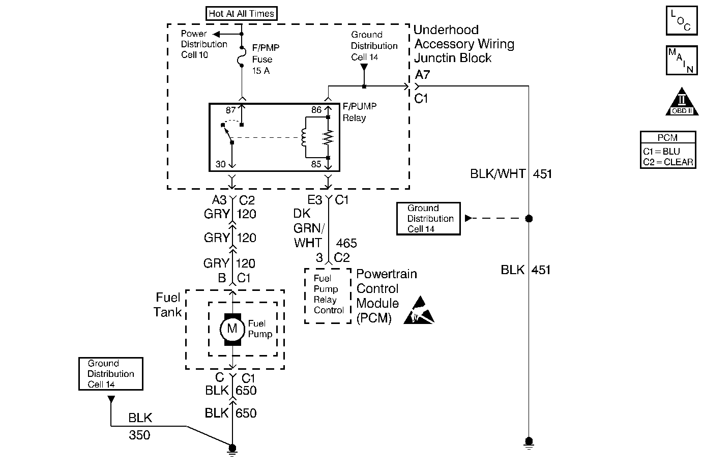
Fuel Pump Electrical Circuit Diagnosis VIN K


Object Number: 248224  Size: MF
Engine Controls Component Views
Fuel Control
OBD II Symbol Description Notice
Handling ESD Sensitive Parts Notice

Circuit Description

When the ignition switch is first turned on , the PCM energizes the fuel pump relay which applies power to the in-tank fuel pump. The fuel pump relay will remain on as long as the engine is running or cranking and the PCM is receiving reference pulses. If no reference pulses are present, the PCM de-energizes the fuel pump relay within 2 seconds after the ignition is turned on or the engine is stopped.

The fuel pump delivers fuel to the fuel rail and injectors, then to the fuel pressure regulator. The fuel pressure regulator controls fuel pressure by allowing excess fuel to be returned to the fuel tank.

Diagnostic Aids

An intermittent may be caused by a poor connection, rubbed through wire insulation or a wire broken inside the insulation. Check for a poor connection or damaged harness. Inspect the PCM harness and connectors for the following items:

    •  Improper mating
    •  Broken locks
    •  Improperly formed or damaged terminals
    •  Poor terminal to wire connections
    •  Damaged harnesses

Test Description

The numbers below refer to the step numbers on the Diagnostic Table:

  1. Tests the ignition feed circuit to the fuel pump relay.

  2. Verifies that the fuel pump feed circuit is OK between the fuel pump relay and the fuel pump, and that the fuel pump can deliver adequate pressure to the fuel rail.

  3. Tests the fuel pump feed circuit for a short to battery positive voltage.

  4. Tests whether the problem is being caused by an open in the fuel pump feed circuit or the fuel pump ground circuit.

Step

Action

Value(s)

Yes

No

1

Did you Perform the Powertrain On-Board Diagnostic (OBD) System Check?

--

Go to Step 2

Go to Powertrain On Board Diagnostic (OBD) System Check

2

  1. Replace the fuel pump fuse, if necessary.
  2. Disconnect the fuel pump relay.
  3. Connect a J 35616-200 test lamp between the relay switch feed circuit at the fuel pump relay connector and a known good ground.
  4. Turn ON the ignition, with the engine OFF.

Does the test lamp illuminate?

--

Go to Step 3

Go to Step 7

3

  1. Turn OFF the ignition.
  2. Connect a 10 amp fused jumper wire between the fuel pump feed circuit and the relay switch feed circuit at the fuel pump relay connector.
  3. Caution: Wrap a shop towel around the fuel pressure connection in order to reduce the risk of fire and personal injury. The towel will absorb any fuel leakage that occurs during the connection of the fuel pressure gage. Place the towel in an approved container when the connection of the fuel pressure gage is complete.

  4. Install a J 34730-1A Fuel Pressure Gauge.
  5. Turn ON the ignition, with the engine OFF.
  6. Observe the fuel pressure gauge.

Does the pressure measure between the specified values.

284-325 kPa (41-47 psi)

Go to Step 4

Go to Step 8

4

Connect a test lamp between the fuel pump feed circuit at the fuel pump relay connector and a known good ground.

Does the test lamp illuminate?

--

Go to Step 5

Go to Step 6

5

Test the fuel pump feed circuit for a short to voltage. Refer to Wiring Repairs .

Did you find and correct the condition?

--

Go to Step 14

--

6

  1. Inspect for a poor terminal connection at the fuel pump relay.
  2. If a problem is found, replace terminal(s) as necessary. Refer to Intermittents and Poor Connections Diagnosis and Wiring Repairs .

Did you find and correct the condition?

--

Go to Step 14

Go to Step 11

7

Repair the open or short to ground in the fuel pump relay switch feed circuit. Refer to Wiring Repairs .

Did you find and correct the condition?

--

Go to Step 14

--

8

  1. Leave the fused jumper wire connected.
  2. Disconnect the fuel pump.
  3. Connect a test lamp between the fuel pump feed circuit at the fuel sender harness connector and a known good ground.

Does the test lamp illuminate?

--

Go to Step 10

Go to Step 9

9

  1. Repair the open or short to ground in the fuel pump feed circuit. Refer to Wiring Repairs .
  2. Replace the fuse if necessary.

Did you find and correct the condition?

--

Go to Step 14

Go to Step 12

10

Repair the open in the fuel pump ground circuit. Refer to Wiring Repairs .

Did you find and correct the condition?

--

Go to Step 14

Go to Step 12

11

Replace the fuel pump relay.

Did you complete the replacement?

--

Go to Step 14

--

12

Repair the fuel pump harness for an external open or short between the fuel pump connector and the fuel pump. Refer to Wiring Repairs .

Did you find and correct the condition?

--

Go to Step 14

Go to Step 13

13

Replace the fuel pump. Refer to Fuel Sender Assembly Replacement .

Did you complete the replacement?

--

Go to Step 14

--

14

  1. Turn ON the ignition, with the engine OFF.
  2. Observe the fuel pressure gauge.

Does the fuel pressure measure between the specified values?

284-325 kPa (41-47 psi)

System OK

Go to Step 2

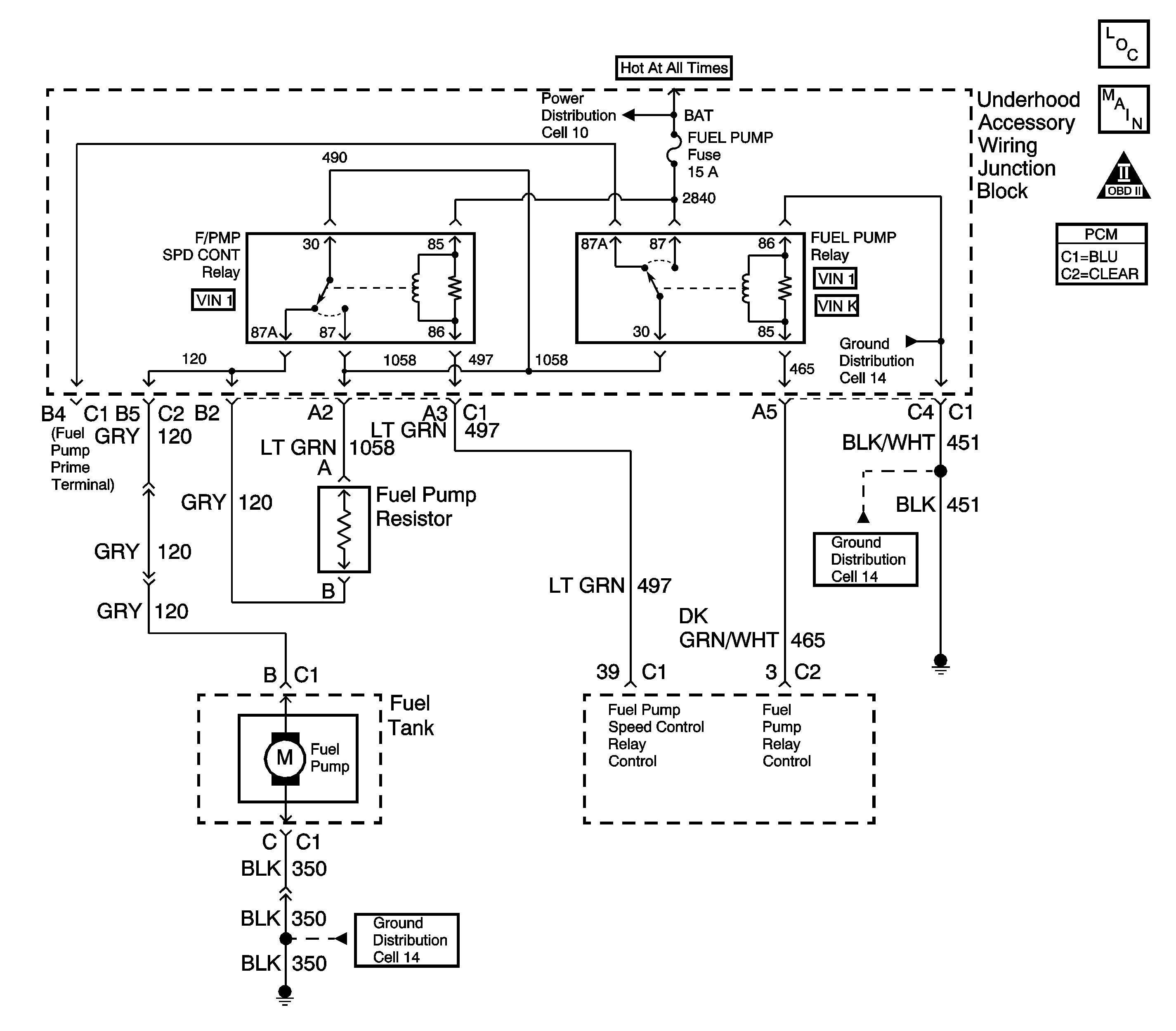
Fuel Pump Electrical Circuit Diagnosis VIN 1


Object Number: 240215  Size: LF
Power and Grounds, Serial Data
Engine Controls Component Views
OBD II Symbol Description Notice

Circuit Description

When the Ignition switch is first turned ON, the PCM energizes the fuel pump relay which applies power to the fuel pump through the high speed circuit (controlled by the fuel pump speed control relay). The fuel pump relay will remain ON as long as the engine is running or cranking and the PCM is receiving reference pulses. If no reference pulses are present, the PCM de-energizes the fuel pump relay within 2 seconds after the ignition is turned ON or the engine is stopped. The fuel pump delivers fuel to the fuel rail and injectors, then to the fuel pressure regulator. The fuel pressure regulator controls fuel pressure by allowing excess fuel to be returned to the fuel tank. With the engine stopped, the fuel pump can be turn ON by using the scan tool output controls function.

The PCM alters fuel pump speed by energizing the fuel pump speed control relay Under normal conditions, the fuel pump control speed control relay is energized (normal fuel pump speed). The applied voltage to the fuel pump is controlled by a resistor assembly. When higher fuel volume is required due to increased engine load (MAP sensor value over 90 kPa). the PCM de-energizes the fuel pump speed control relay circuit. The increased voltage to the in-tank fuel pump allows a higher volume of fuel to be delivered to the fuel rail. The PCM also compensates for low system voltage by energizing the fuel pump speed control relay.

Diagnostic Aids

An intermittent may be caused by a poor connection, rubbed through the wire insulation or a wire broken inside of the insulation.

Check for a poor connection or a damaged harness. Inspect the PCM harness and connectors for the following items:

    • Improper mating
    • Broken locks
    • Improperly formed or damaged terminals
    • Poor terminal to wire connections
    • Damaged harnesses

Test Description

Number(s) below refer to the step number(s) on the Diagnostic Table:

  1. The fuel pump primes the fuel rail/injectors using the high speed circuit. This check ensures proper fuel pressure for the vehicle to start.

  2. Checks for a short to ground in the feed circuit to the fuel pump relay.

  3. Tests for continuity from the fuel pump relay to the fuel pump ground.

  4. Tests for a short to ground in the feed circuit or speed control resistor circuit to the fuel pump.

  5. Tests the fuel pump resistor and resistor pigtail for a short to ground.

  6. Tests the continuity of the speed control and fuel pump feed harness/splices.

Fuel Pump Relay Circuit Diagnosis

Step

Action

Value(s)

Yes

No

1

Did you preform the Powertrain On-Board Diagnostic (OBD) System Check?

--

Go to Step 2

Go to the Powertrain On Board Diagnostic (OBD) System Check

2

Did DTC P0230 or DTC 1260 set?

--

Go to DTC P0230 Fuel Pump Relay Control Circuit or DTC P1260 Fuel Pump Speed Relay Control Circuit

Go to Step 3

3

Caution: Wrap a shop towel around the fuel pressure connection in order to reduce the risk of fire and personal injury. The towel will absorb any fuel leakage that occurs during the connection of the fuel pressure gage. Place the towel in an approved container when the connection of the fuel pressure gage is complete.

  1. Connect a J 34730-1A fuel pressure gauge. Leave the gauge installed for the entire diagnostic.
  2. Turn ON the ignition switch, select FP Speed Control Relay output with the scan tool.
  3. Observe the pressure gauge with the fuel pump commanded to HIGH speed.
  4. Note the fuel pressure gauge.

Is proper fuel pressure indicated?

333-376 kPa (48-55 psi)

Go to Step 4

Go to Step 6

4

  1. Turn OFF the ignition.
  2. Releive the fuel pressure. Refer to Fuel Pressure Relief .

Did the fuel pressure drop?

--

Go to Step 5

Go to Step 13

5

Important: If the engine cranks but will not run, continue with the Engine Cranks but Does Not Start diagnostic table.

  1. Relieve the fuel pressure. Refer to Fuel Pressure Relief .
  2. Turn ON the ignition, with the engine OFF.
  3. Select FP Speed Control Relay output with the scan tool.
  4. Observe the pressure gauge with the fuel pump commanded to NORMAL speed.

Is proper fuel pressure indicated?

333-376 kPa (48-55 psi)

Go to Step 9

Go to Step 18

6

Test for a blown fuel pump fuse.

Is the fuse blown?

--

Go to Step 7

Go to Step 11

7

  1. Disconnect the fuel pump relay.
  2. Disconnect the fuel pump speed control relay.
  3. Connect a test lamp to B+.
  4. Probe cavity 3 in the fuel pump relay connector.

Is the test lamp on?

--

Go to Step 8

Go to Step 17

8

  1. Leave the fuel pump and fuel pump speed control relays disconnected.
  2. Raise the vehicle. Refer to Lifting and Jacking the Vehicle .
  3. Disconnect the fuel pump harness.
  4. Lower the vehicle.
  5. Disconnect the fuel pump resistor harness and jumper connector terminals A and B.
  6. Connect a test light to B+.
  7. Probe cavity 4 in the fuel speed control relay connector.

Is the test lamp ON?

--

Go to Step 9

Go to Step 10

9

Locate and repair short between the following circuits. Refer to Wiring Repairs .

    • Fuel pump feed harness.
    • Fuel pump speed control resistor harness.

Is the action complete?

--

Go to Step 31

Go to Step 14

10

  1. Remove the jumper between terminals A and B in the fuel pump speed control resistor harness. Leave the harness disconnected.
  2. Raise the vehicle and reconnect the fuel pump harness.
  3. Lower the vehicle.
  4. Connect a 15A fused jumper between B+ and cavity 4 in the fuel pump speed control relay connector.

Did the fuse blow?

--

Go to Step 27

Go to Step 12

11

  1. Turn OFF the ignition switch.
  2. Remove the fuel pump relay.
  3. Connect a 15A fused jumper between cavities 3 and 5 in the fuel pump relay connector harness.

Is proper fuel pressure indicated?

--

Go to Step 29

Go to Step15

12

Reconnect the fuel pump resistor harness.

Did the fuse blow?

--

Go to Step 26

Go to Step 29

13

Locate and repair a short to B+ in the following locations. Refer to Wiring Repairs .

    • Fuel Pump Relay
    • Fuel pump feed circuit
    • Fuel pump prime circuit

Did you find and correct the condition?

--

Go to Step 31

--

14

Check for an open or short to ground in the fuel pump driver circuit in the under hood accessory wiring junction block. Refer to Wiring Repairs , Repairing Connector Terminals or Intermittents and Poor Connections Diagnosis .

Did you find and correct the condition?

--

Go to Step 31

--

15

  1. Leave the fuel pump relay disconnected.
  2. Connect a test lamp to ground.
  3. Probe cavity 5 in the relay connector.

Is the test lamp ON?

--

Go to Step 16

Go to Step 17

16

  1. Leave the fuel pump relay disconnected.
  2. Remove the fuel pump speed control relay.
  3. Disconnect the fuel pump speed control resistor harness and jumper the harness terminals.
  4. Connect a 15A fused jumper between cavity 5 in the fuel pump relay connector and cavity 4 in the fuel pump speed control relay connector.

Is proper fuel pressure indicated?

--

Go to Step 18

Go to Step 21

17

Locate and repair open or short in the B+ feed to the fuel pump relay. Refer to Wiring Repairs .

Is action complete?

--

Go to Step 31

--

18

  1. Check for an open or faulty splice connection in the B+ feed to cavity 3 in the fuel pump speed control relay and fuel pump relay conectors.
  2. If a problem is found, repair as necessary. Refer to Wiring Repairs .

Was a problem found?

--

Go to Step 31

Go to Step 20

19

  1. Check the fuel pump speed control resistor assembly for poor terminal connections.
  2. If a problem is found repair as necessary. Refer to Repairing Connector Terminals

Was a problem found?

--

Go to Step 31

Go to Step 21

20

Check for an open fuel pump speed control resistor.

Was a problem found?

--

Go to Step 26

Go to Step 30

21

  1. Leave the relays disconnected.
  2. Leave the jumpers connected.
  3. Raise the vehicle.
  4. Disconnect the fuel pump electrical connector.
  5. Connect a test lamp between the fuel pump harness terminals.

Is the test lamp ON?

--

Go to Step 27

Go to Step 23

22

  1. Check for poor terminal connections between the fuel pump assembly and fuel pump harness connector.
  2. If a problem is found, repair as necessary. Refer to Repairing Connector Terminals

Was a problem found?

--

Go to Step 31

Go to Step 27

23

Connect the test lamp between terminal C in the fuel pump connector and chassis ground.

Is the test lamp ON?

--

Go to Step 24

Go to Step 25

24

Locate and repair open or poor terminal connection in the fuel pump ground circuit. Refer to Repairing Connector Terminals .

Is the action complete?

--

Go to Step 31

--

25

Locate and repair open or poor terminal connections in the following circuits: Refer to Repairing Connector Terminals

    • Fuel pump ground circuit
    • Fuel pump speed control resistor harnes
    • Fuel pump B+ feed

Is the action complete?

--

Go to Step 31

--

26

Replace the fuel pump speed control resistor. Refer to Fuel Pump Resistor Replacement .

Is action complete?

--

Go to Step 31

--

27

  1. Remove the fuel sender access panel. Refer to Rear Compartment Trim Panel Replacement in Body Rear End.
  2. Check for a oper or short to ground in the fuel sender harness pigtail.

Did you find and correct the condition?

--

Go to Step 31

Go to Step 28

28

Replace the pump. Refer to Fuel Sender Assembly Replacement .

Is action complete?

--

Go to Step 31

--

29

Replace the fuel pump relay. Refer to Fuel Pump Relay Replacement

Is action complete?

--

Go to Step 31

--

30

Replace the fuel pump speed control relay

Is action complete?

--

Go to Step 31

--

31

  1. Replace any fuses that may have been removed or have blown.
  2. Turn ON the ignition switch, select FP Relay output control with the scan tool.
  3. Observe the pressure gauge while turning the fuel pump ON with the scan tool.
  4. Note the fuel pressure gage.

Is proper fuel pressure indicated?

333-376 kPa (48-55 psi)

Go to Step 32

Go to Step 6

32

  1. Engine idling, select FP Speed output control with the scan tool.
  2. Observe the pressure gauge while using the scan tool to switch fuel pump speed between normal and high.

Does the fuel pressure increase slightly when high fuel pump speed is selected?

--

System OK

Go to Step 6