GM Service Manual Online
For 1990-2009 cars only
Makes
🢒
Pontiac
🢒
2000
🢒
Grand Prix
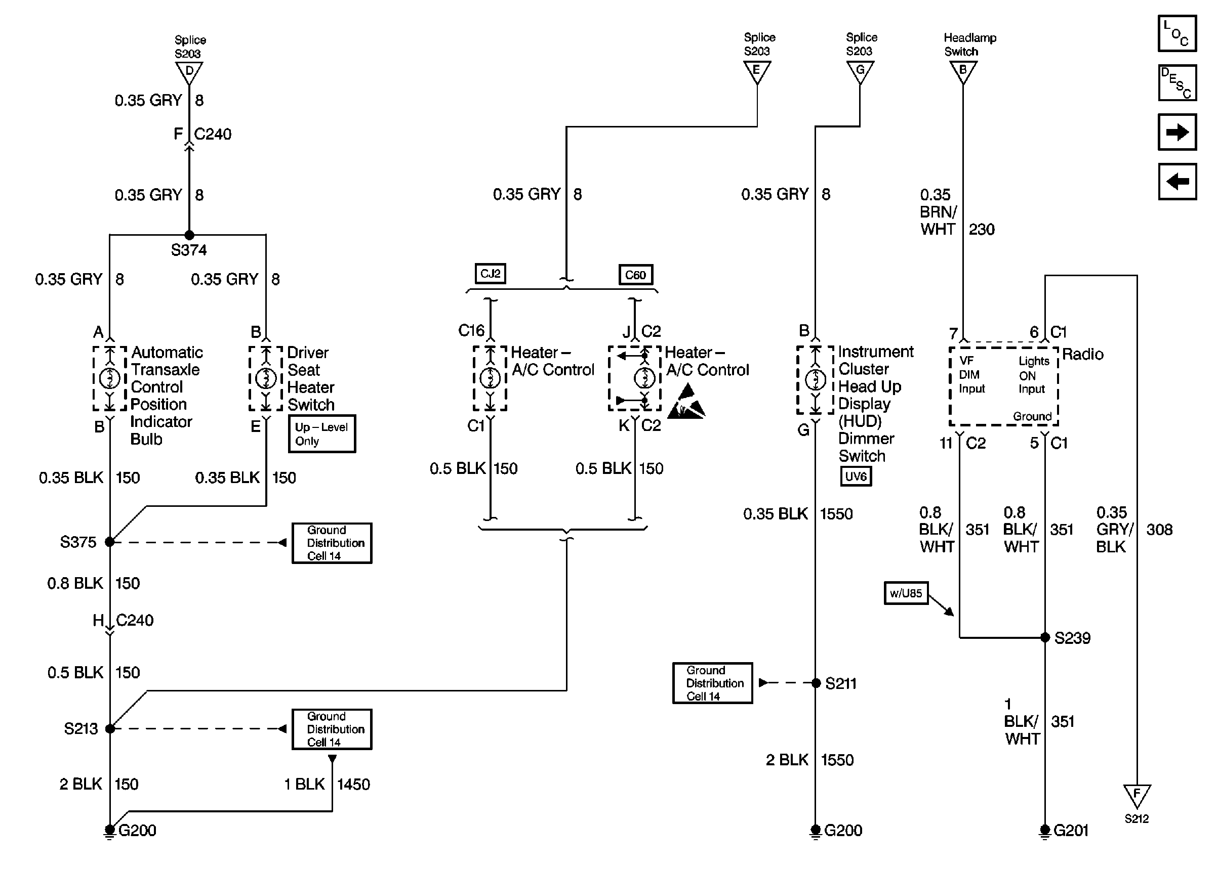
🢒 Cell 117: Automatic Transaxle Control Position Indicator Bulb, Driver Seat Heater Switch
Cell 117: Automatic Transaxle Control Position Indicator Bulb, Driver Seat Heater Switch
Cell 117: Automatic Transaxle Control Position Indicator Bulb, Driver Seat Heater Switch
Interior Lights Dimming Circuit Description
Cell 117: Window Switches, Door Lock Switches
Cell 117: Steering Wheel Radio Control Switches, Driver Information Display, Ashtray Lamp, fog Lamp Switch
Cell 14: RH I/P Ground G200 (1 of 4)
Cell 14: RH I/P Ground G200 (1 of 4)
Cell 14: RH/IP Ground G200 (3 of 4)
Handling ESD Sensitive Parts Notice
Ground Distribution Schematics
Cell 117: Steering Wheel Radio Control Switches, Driver Information Display, Ashtray Lamp, fog Lamp Switch
Cell 117: Steering Wheel Radio Control Switches, Driver Information Display, Ashtray Lamp, fog Lamp Switch
Cell 117: Steering Wheel Radio Control Switches, Driver Information Display, Ashtray Lamp, fog Lamp Switch
Cell 117: Steering Wheel Radio Control Switches, Driver Information Display, Ashtray Lamp, fog Lamp Switch
Cell 117: Window Switches, Door Lock Switches
Lighting Systems Components