GM Service Manual Online
For 1990-2009 cars only
Figure 1:

Underhood Fuse Block - Battery Feeds


Object Number: 1238930  Size: FS
Master Electrical Component List
Underhood Fuse Block (0.8L) - HEADLAMPS, LH LO BEAM, RH LO BEAM, LH HI BEAM, and RH HI BEAM Fuses
Figure 2:

Underhood Fuse Block (0.8L) - HEADLAMPS, LH LO BEAM, RH LO BEAM, LH HI BEAM, and RH HI BEAM Fuses


Object Number: 1239242  Size: FS
Master Electrical Component List
Underhood Fuse Block (1.0L) - HEADLAMPS, LH LO BEAM, RH LO BEAM, LH HI BEAM, and RH HI BEAM Fuses
Underhood Fuse Block - Battery Feeds
Figure 3:

Underhood Fuse Block (1.0L) - HEADLAMPS, LH LO BEAM, RH LO BEAM, LH HI BEAM, and RH HI BEAM Fuses


Object Number: 1251626  Size: FS
Master Electrical Component List
Underhood Fuse Block - ABS - RH TAIL LAMP, LH TAIL LAMP and HORN Fuses
Underhood Fuse Block (0.8L) - HEADLAMPS, LH LO BEAM, RH LO BEAM, LH HI BEAM, and RH HI BEAM Fuses
Figure 4:

Underhood Fuse Block - ABS - RH TAIL LAMP, LH TAIL LAMP and HORN Fuses


Object Number: 1239383  Size: FS
Master Electrical Component List
RH TAIL LAMP, LH TAIL LAMP Fuses (Continued)
Underhood Fuse Block (1.0L) - HEADLAMPS, LH LO BEAM, RH LO BEAM, LH HI BEAM, and RH HI BEAM Fuses
Figure 5:

RH TAIL LAMP, LH TAIL LAMP Fuses (Continued)


Object Number: 1251633  Size: FS
Master Electrical Component List
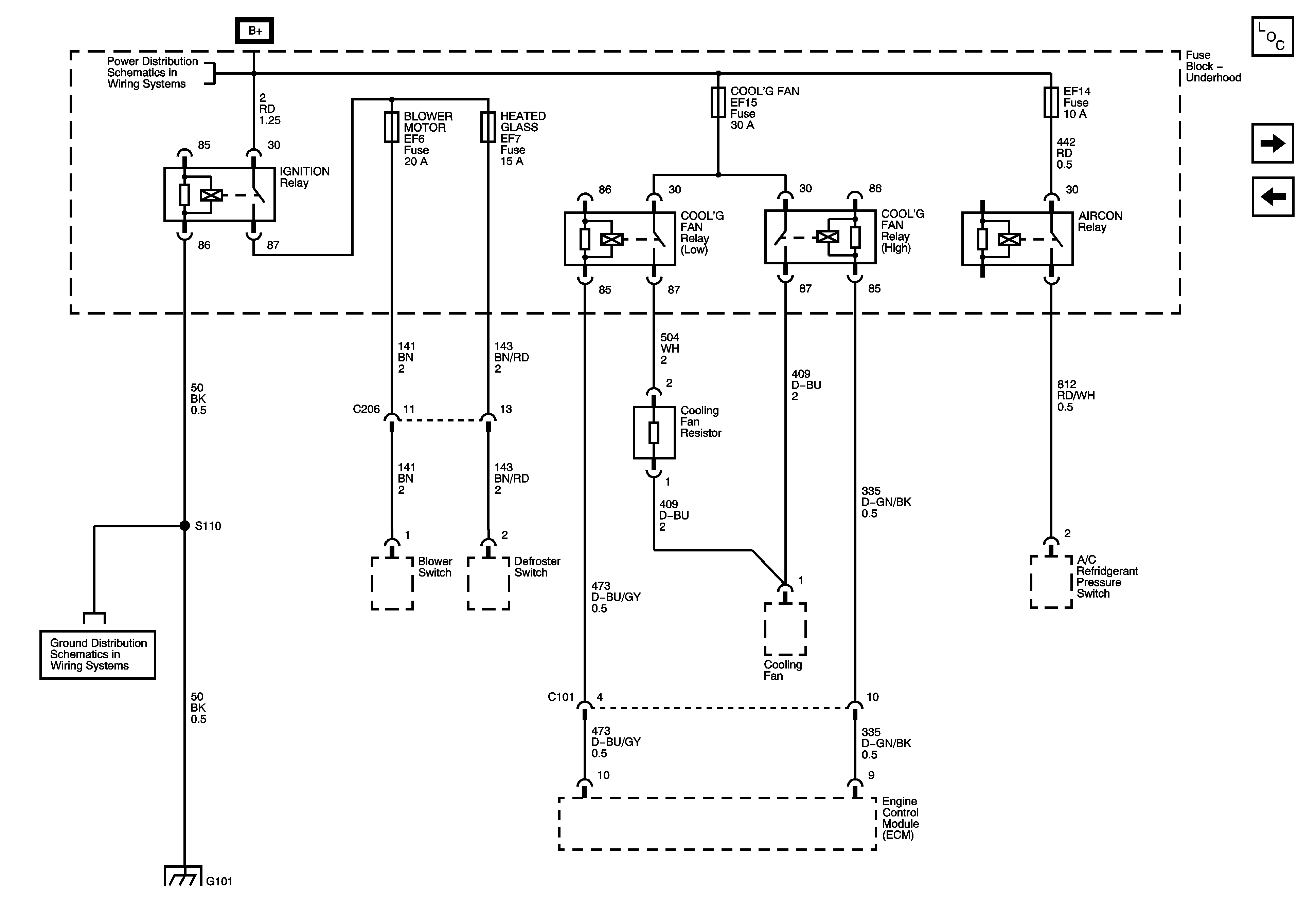
Underhood Fuse Block (0.8L) - BLOWER MOTOR, HEATED GLASS, COOLING FAN, and AIRCON Fuses
Underhood Fuse Block - ABS - RH TAIL LAMP, LH TAIL LAMP and HORN Fuses
Figure 6:

Underhood Fuse Block (0.8L) - BLOWER MOTOR, HEATED GLASS, COOLING FAN, and AIRCON Fuses


Object Number: 1239573  Size: FS
Master Electrical Component List
Underhood Fuse Block (1.0L) BLOWER MOTOR, HEATED GLASS, COOLING FAN, and AIRCON Fuses
RH TAIL LAMP, LH TAIL LAMP Fuses (Continued)
Figure 7:

Underhood Fuse Block (1.0L) BLOWER MOTOR, HEATED GLASS, COOLING FAN, and AIRCON Fuses


Object Number: 1251634  Size: FS
Master Electrical Component List
Underhood Fuse Block (0.8L) - ECM and FUEL PUMP Fuses
Underhood Fuse Block (0.8L) - BLOWER MOTOR, HEATED GLASS, COOLING FAN, and AIRCON Fuses
Figure 8:

Underhood Fuse Block (0.8L) - ECM and FUEL PUMP Fuses


Object Number: 1240372  Size: FS
Master Electrical Component List
Underhood Fuse Block (1.0L) - ECM, FUEL PUMP Fuses
Underhood Fuse Block (1.0L) BLOWER MOTOR, HEATED GLASS, COOLING FAN, and AIRCON Fuses
Figure 9:

Underhood Fuse Block (1.0L) - ECM, FUEL PUMP Fuses


Object Number: 1251635  Size: FS
Master Electrical Component List
Underhood Fuse Block (0.8L) - FRONT FOG LAMPS Fuse
Underhood Fuse Block (0.8L) - ECM and FUEL PUMP Fuses
Figure 10:

Underhood Fuse Block (0.8L) - FRONT FOG LAMPS Fuse


Object Number: 1240573  Size: FS
Master Electrical Component List
Underhood Fuse Block (1.0L) - FRONT FOG LAMPS Fuse
Underhood Fuse Block (1.0L) - ECM, FUEL PUMP Fuses
Figure 11:

Underhood Fuse Block (1.0L) - FRONT FOG LAMPS Fuse


Object Number: 1251636  Size: FS
Master Electrical Component List
Underhood Fuse Block (0.8L) - IP FUSEBOX Fuse, IGNITION SWITCH, IP FUSE BLOCK (0.8L) - STOP LAMPS, ROOM LAMP, HAZARD LAMP and CENTRAL DOOR LOCK Fuses
Underhood Fuse Block (0.8L) - FRONT FOG LAMPS Fuse
Figure 12:

Underhood Fuse Block (0.8L) - IP FUSEBOX Fuse, IGNITION SWITCH, IP Fuse Block (0.8L) - STOP LAMPS, ROOM LAMP, HAZARD LAMP, and CENTRAL DOOR LOCK Fuses


Object Number: 1241383  Size: FS
Master Electrical Component List
Underhood Fuse Block (1.0L) - IP FUSEBOX Fuse, IGNITION SWITCH, IP FUSE Block (1.0L) - STOP LAMPS, ROOM LAMP, HAZARD LAMP, and CENTRAL DOOR LOCK Fuses
Underhood Fuse Block (1.0L) - FRONT FOG LAMPS Fuse
Figure 13:

Underhood Fuse Block (0.8L) - IP FUSEBOX Fuse, IGNITION SWITCH, IP Fuse Block (0.8L) - STOP LAMPS, ROOM LAMP, HAZARD LAMP, and CENTRAL DOOR LOCK Fuses


Object Number: 1251638  Size: FS
Master Electrical Component List
Instrument Panel Fuse Block - ECM and TCM Fuses, Underhood Fuse Block - AUDIO, CIGAR LIGHTER, CLUSTER, AIRBAG, POWER WINDOW and TURN SIGNAL Fuses
Underhood Fuse Block (0.8L) - IP FUSEBOX Fuse, IGNITION SWITCH, IP FUSE BLOCK (0.8L) - STOP LAMPS, ROOM LAMP, HAZARD LAMP and CENTRAL DOOR LOCK Fuses
Figure 14:

Instrument Panel Fuse Block - ECM and TCM Fuses, Underhood Fuse Block - AUDIO, CIGAR LIGHTER, CLUSTER, AIR BAG, POWER WINDOW and TURN SIGNAL Fuses


Object Number: 1241760  Size: FS
Master Electrical Component List
Instrument Panel Fuse Block - FRONT WIPER, BACKUP LAMP, and MIRROR Fuses
Underhood Fuse Block (1.0L) - IP FUSEBOX Fuse, IGNITION SWITCH, IP FUSE Block (1.0L) - STOP LAMPS, ROOM LAMP, HAZARD LAMP, and CENTRAL DOOR LOCK Fuses
Figure 15:

Instrument Panel Fuse Block - FRONT WIPER, BACKUP LAMP, and MIRROR Fuses


Object Number: 1241895  Size: FS
Master Electrical Component List
Instrument Panel Fuse Block - START MOTOR Fuse, Underhood Fuse Block (0.8L) - TCM Fuse
Instrument Panel Fuse Block - ECM and TCM Fuses, Underhood Fuse Block - AUDIO, CIGAR LIGHTER, CLUSTER, AIRBAG, POWER WINDOW and TURN SIGNAL Fuses
Figure 16:

Instrument Panel Fuse Block - START MOTOR Fuse, Underhood Fuse Block (0.8L) - TCM Fuse


Object Number: 1239392  Size: FS
Master Electrical Component List
Instrument Panel Fuse Block - FRONT WIPER, BACKUP LAMP, and MIRROR Fuses