GM Service Manual Online
For 1990-2009 cars only
Makes
🢒
Pontiac
🢒
2005
🢒
Matiz
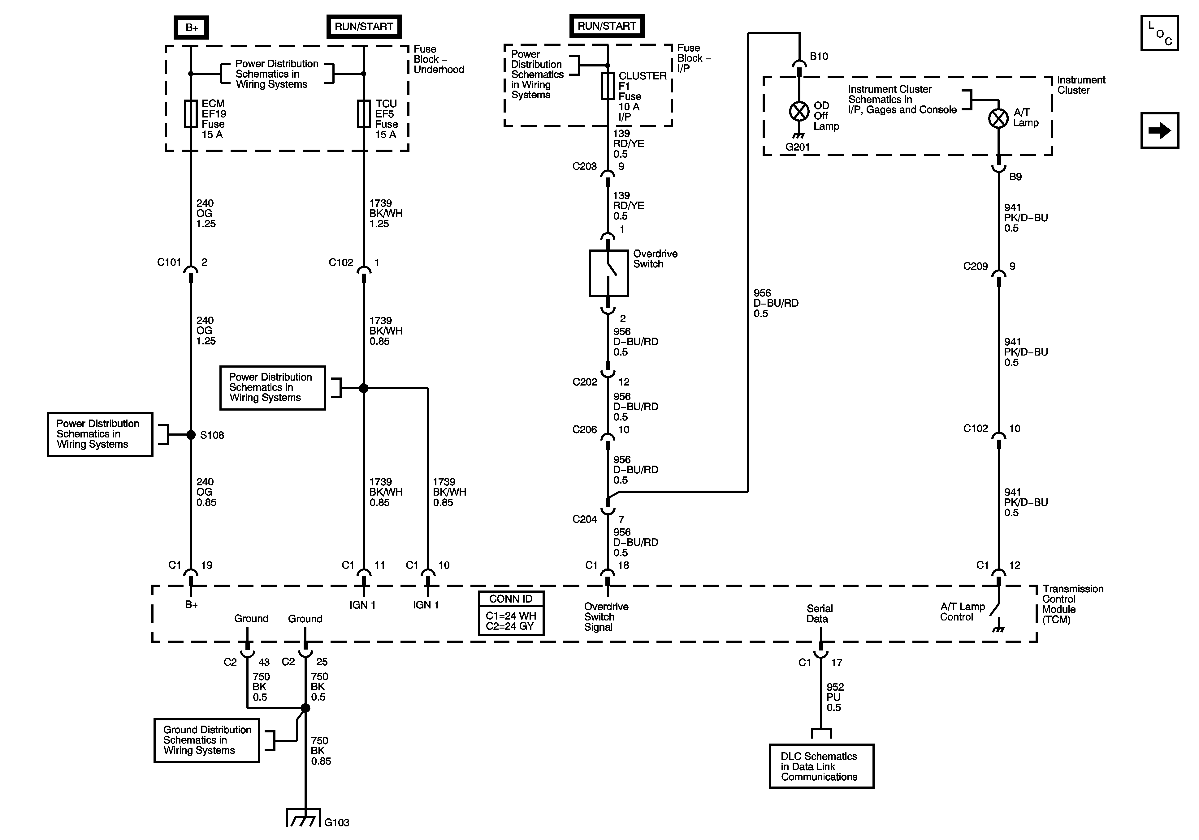
🢒 Power, Grounds, Serial Data, Malfunction Indicator Lamp (MIL), Switches
Power, Grounds, Serial Data, Malfunction Indicator Lamp (MIL), Switches
Power, Grounds, Serial Data, Malfunction Indicator Lamp (MIL), Switches
Master Electrical Component List
Transmission Solenoids, Engine Control Signals
Instrument Panel Fuse Block - START MOTOR Fuse, Underhood Fuse Block (0.8L) - TCM Fuse
Instrument Panel Fuse Block - ECM and TCM Fuses, Underhood Fuse Block - AUDIO, CIGAR LIGHTER, CLUSTER, AIRBAG, POWER WINDOW and TURN SIGNAL Fuses
Indicator Lamps
Instrument Panel Fuse Block - START MOTOR Fuse, Underhood Fuse Block (0.8L) - TCM Fuse
Instrument Panel Fuse Block - START MOTOR Fuse, Underhood Fuse Block (0.8L) - TCM Fuse
G103 (0.8L Sirius-D3)
Data Link Connector (DLC) (Sirius-D3)