GM Service Manual Online
For 1990-2009 cars only
Makes
🢒
Pontiac
🢒
2006
🢒
Pursuit
🢒 Horns Schematics
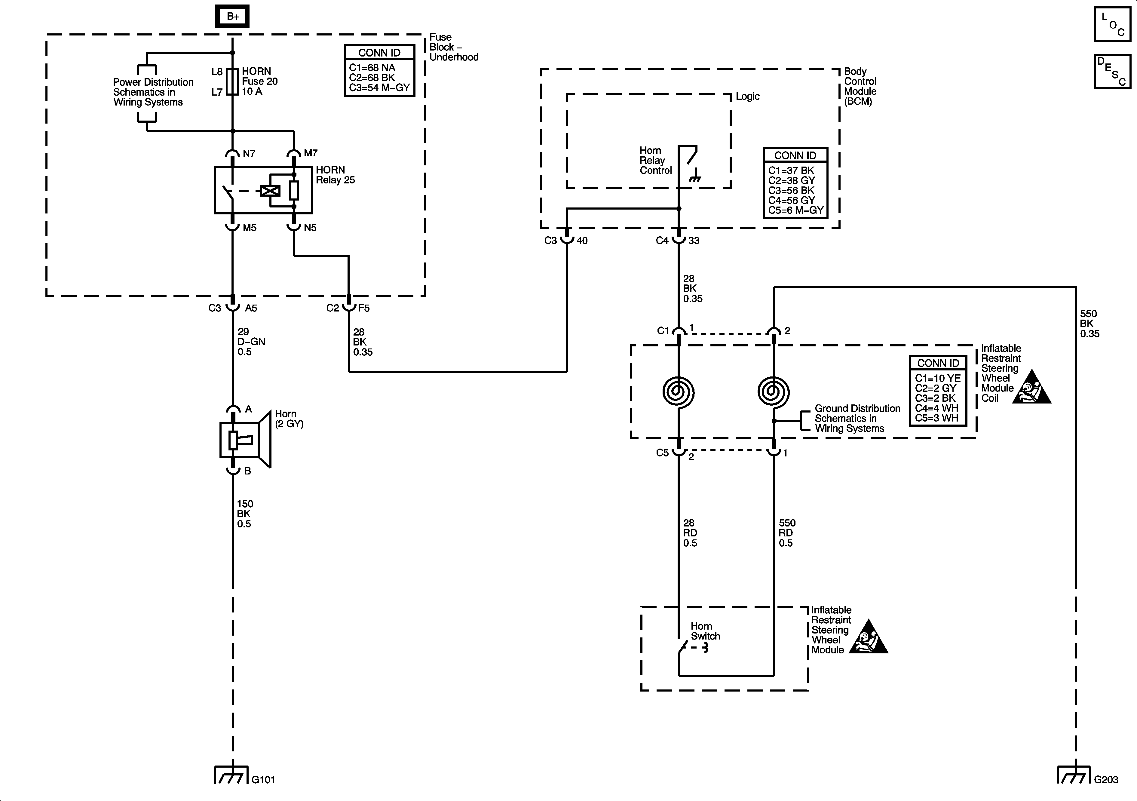
Horns Schematics
Master Electrical Component List
Horns System Description and Operation
03 GMX357 Fuse Block-Underhood Bus
G203
SIR Caution for Zoning
SIR Caution for Zoning
G101
G203