GM Service Manual Online
For 1990-2009 cars only
Makes
🢒
Pontiac
🢒
2005
🢒
Vibe - FWD
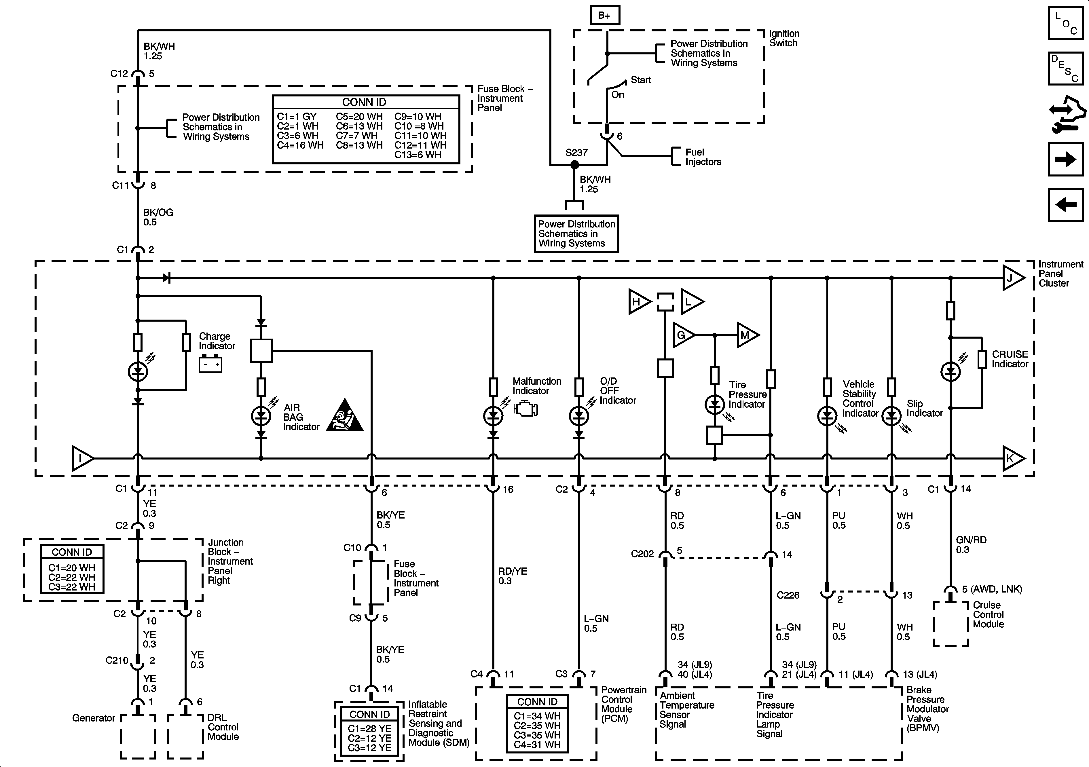
🢒 Charge,Air Bag, Malfunction, O/D OFF, Cruise Indicators
Charge,Air Bag, Malfunction, O/D OFF, Cruise Indicators
Charge, Air Bag, Malfunction, O/D OFF, Cruise Indicators
Master Electrical Component List
Control Module References
Brake, ABS, Turn Indicators
Low Washer Fluid Level, Oil Pressure Indicators, IP Illumination
SIR Caution for Zoning
Ignition Switch (2 of 2)
Ignition Switch (2 of 2)
Data Link Connector - 3 of 3