GM Service Manual Online
For 1990-2009 cars only
Makes
🢒
Pontiac
🢒
2005
🢒
Wave
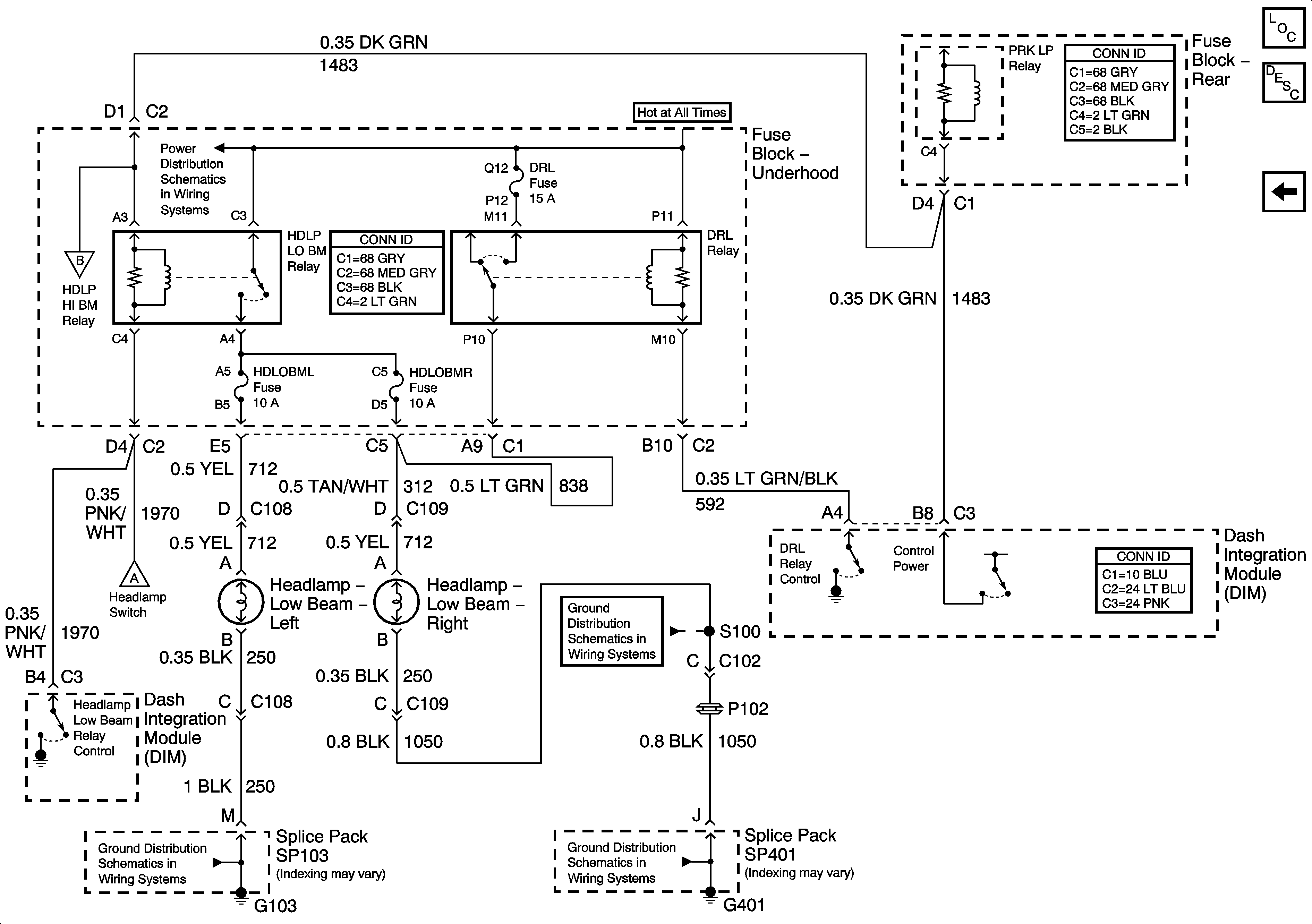
🢒 DRL Controls and Low Beam Headlamps
DRL Controls and Low Beam Headlamps
DRL Controls and Low Beam Headlamps
Master Electrical Component List
Exterior Lighting Systems Description and Operation
DRL Controls and High Beam Headlamps
DRL Controls and High Beam Headlamps
DRL Controls and High Beam Headlamps
G103
DRL, HDHIBML, HDHIBMR, HDLOBML, and HDLOBMR Fuses - 3.8L
G401 - 2 of 2
G401 - 2 of 2
Power and Ground