GM Service Manual Online
For 1990-2009 cars only
Makes
🢒
Saab
🢒
2006
🢒
9-7x
🢒 Pressure Controls, Temperature, and VSS
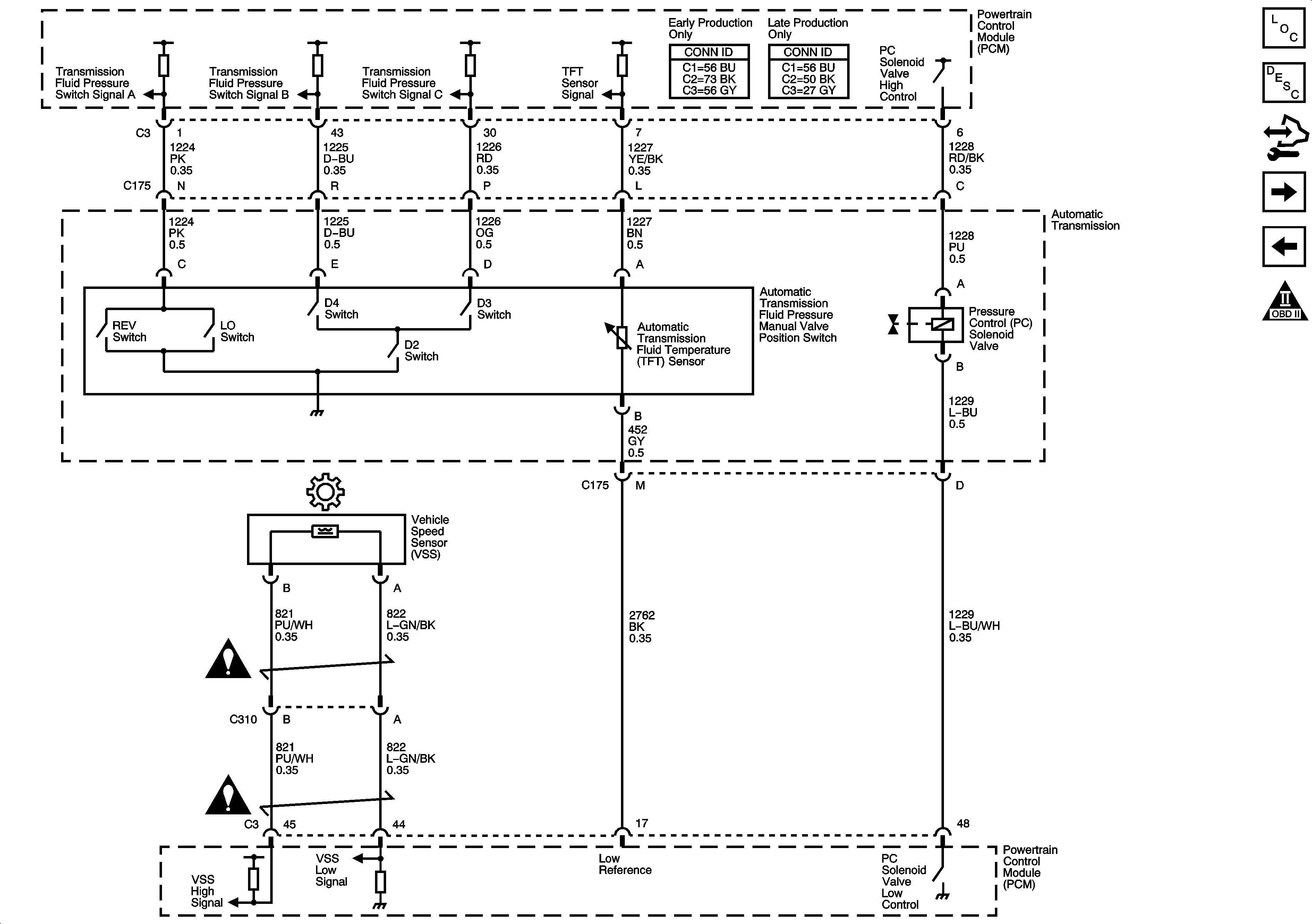
Pressure Controls, Temperature, and VSS
Pressure Controls, Temperature, and VSS
Master Electrical Component List
Transmission Component and System Description
Control Module References
PNP Switch, Serial Data, and Indicators
Shift Control and Stop Lamp Switch
Automatic Transmission Schematic Icons
Automatic Transmission Schematic Icons
Automatic Transmission Schematic Icons