GM Service Manual Online
For 1990-2009 cars only
Makes
🢒
Saab
🢒
2006
🢒
9-7x
🢒 Ignition Controls - Sensors and DOD Controls
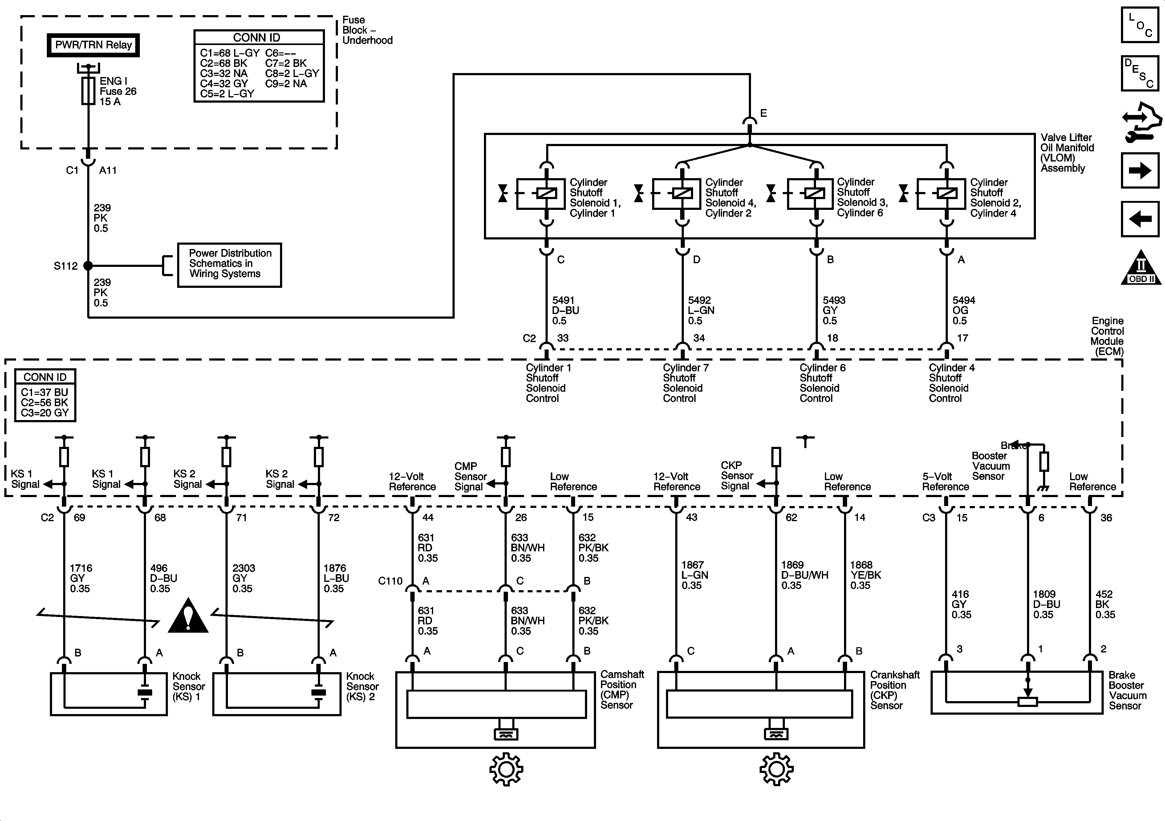
Ignition Controls - Sensors and DOD Controls
Ignition Controls -- Sensors and DOD controls
Master Electrical Component List
Knock Sensor (KS) System Description
Control Module References
Fuel Controls - Fuel Pump Controls and Fuel Injectors
Ignition Controls - Ignition System Coils 2, 4, 6, 8
Engine Controls Schematic Icons
Fuse Block Underhood - PWR/TRN Relay - 2 of 2
ENG I, INJA, INJB, O2 SNSR A, and O2 SNSR B Fuses - 5.3L
Engine Controls Schematic Icons