GM Service Manual Online
For 1990-2009 cars only
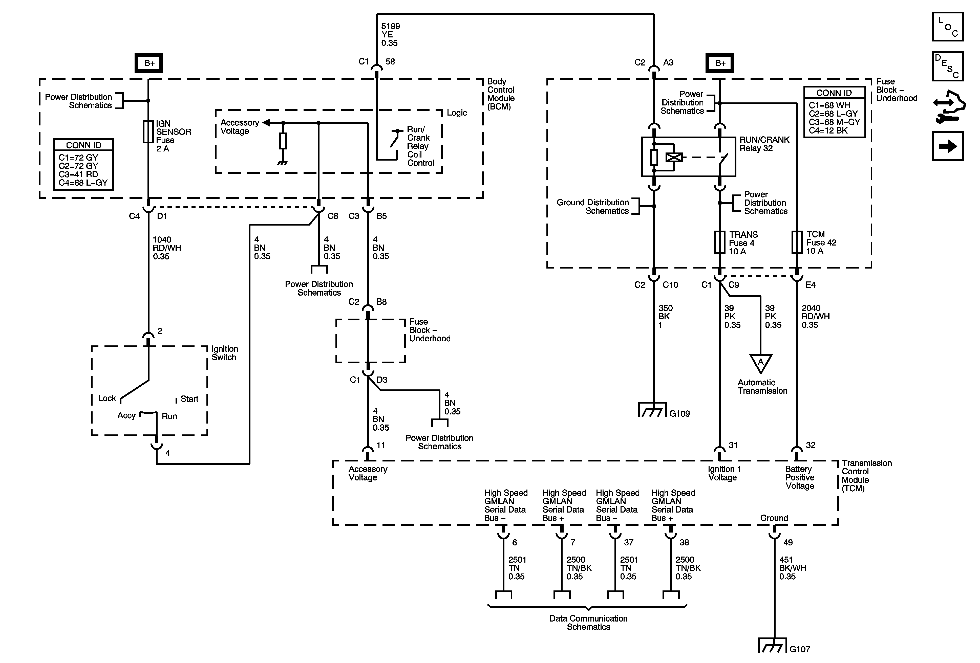
Figure 1:

Power, Ground and Serial Data (ME7)


Object Number: 1840973  Size: FS
Master Electrical Component List
Control Module References
Shift Solenoids and (TCC PWM) Solenoid Valve
Underhood Fuse Block IBCM1, Body Control Module (BCM) AIRBAG (BATT), CLUSTER/THEFT, HVAC CTRL (BATT), IGN SENSOR and RADIO Fuses
Underhood Fuse Block RUN/CRANK Relay, ABS, BAS PMP MAF, ECM IGN 1, IGN 1 ECM IGN 1 BAS IGN and TRANS Fuses
G109
Underhood Fuse Block RUN/CRANK Relay, ABS, BAS PMP MAF, ECM IGN 1, IGN 1 ECM IGN 1 BAS IGN and TRANS Fuses
Underhood Fuse Block IBCM1, Body Control Module (BCM) AIRBAG (BATT), CLUSTER/THEFT, HVAC CTRL (BATT), IGN SENSOR and RADIO Fuses
G109
Underhood Fuse Block RUN/CRANK Relay, ABS, BAS PMP MAF, ECM IGN 1, IGN 1 ECM IGN 1 BAS IGN and TRANS Fuses
Power, Ground and High Speed Serial Data
G103, G104 and G105
Figure 2:

Power, Ground and Serial Data (MN5)


Object Number: 1840450  Size: FS
Master Electrical Component List
Data Link Communications Description and Operation
Control Module References
Shift Solenoids and (TCC PWM) Solenoid Valve
Underhood Fuse Block IBCM1, Body Control Module (BCM) AIRBAG (BATT), CLUSTER/THEFT, HVAC CTRL (BATT), IGN SENSOR and RADIO Fuses
Underhood Fuse Block RUN/CRANK Relay, ABS, BAS PMP MAF, ECM IGN 1, IGN 1 ECM IGN 1 BAS IGN and TRANS Fuses
G109
Underhood Fuse Block RUN/CRANK Relay, ABS, BAS PMP MAF, ECM IGN 1, IGN 1 ECM IGN 1 BAS IGN and TRANS Fuses
Underhood Fuse Block IBCM1, Body Control Module (BCM) AIRBAG (BATT), CLUSTER/THEFT, HVAC CTRL (BATT), IGN SENSOR and RADIO Fuses
G109
Underhood Fuse Block RUN/CRANK Relay, ABS, BAS PMP MAF, ECM IGN 1, IGN 1 ECM IGN 1 BAS IGN and TRANS Fuses
Power, Ground and High Speed Serial Data
G103, G104 and G105
Figure 3:

Shift Solenoids and (TCC PWM) Solenoid Valve (ME7)


Object Number: 1840975  Size: FS
Master Electrical Component List
Control Module References
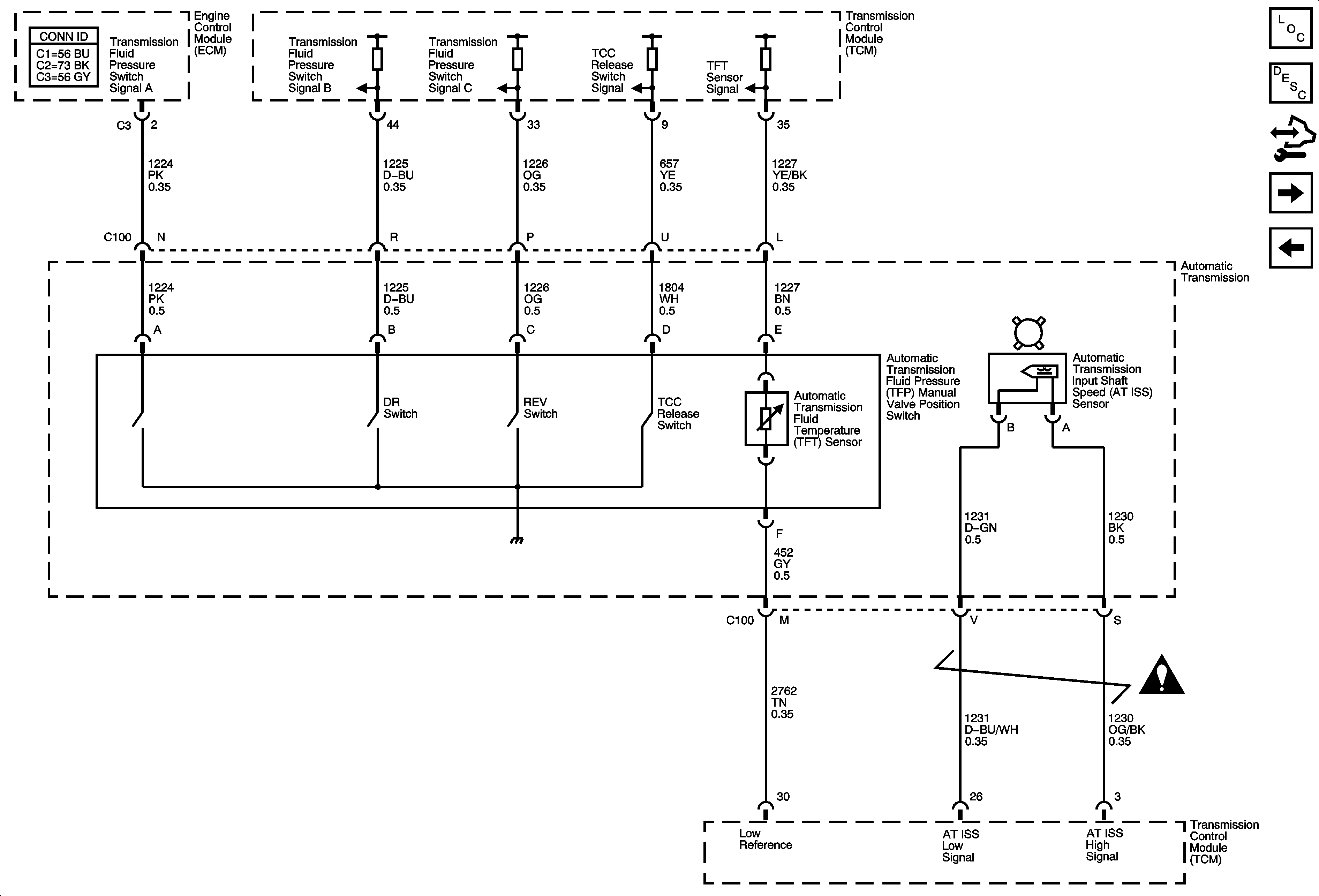
Transmission Switches, TFT and A/T ISS Sensor
Power, Ground and Serial Data
Power, Ground and Serial Data
Stop Lamps
Figure 4:

Shift Solenoids and (TCC PWM) Solenoid Valve (MN5)


Object Number: 1840453  Size: FS
Master Electrical Component List
Electronic Component Description
Control Module References
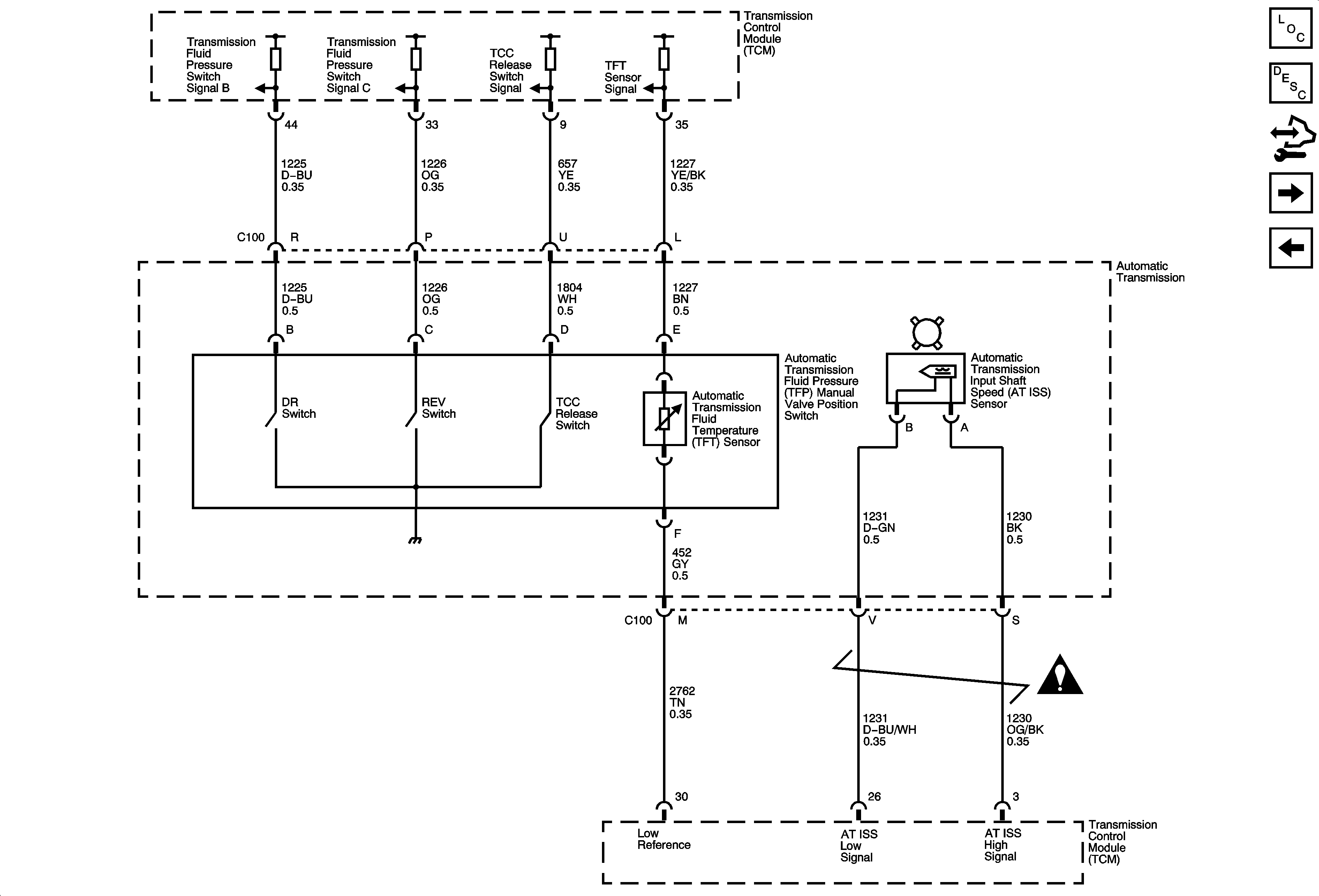
Transmission Switches, TFT and A/T ISS Sensor
Power, Ground and Serial Data
Power, Ground and Serial Data
Stop Lamps
Figure 5:

Transmission Switches, TFT and A/T ISS Sensor (ME7)


Object Number: 1840980  Size: FS
Master Electrical Component List
Control Module References
Pressure Control and VSS
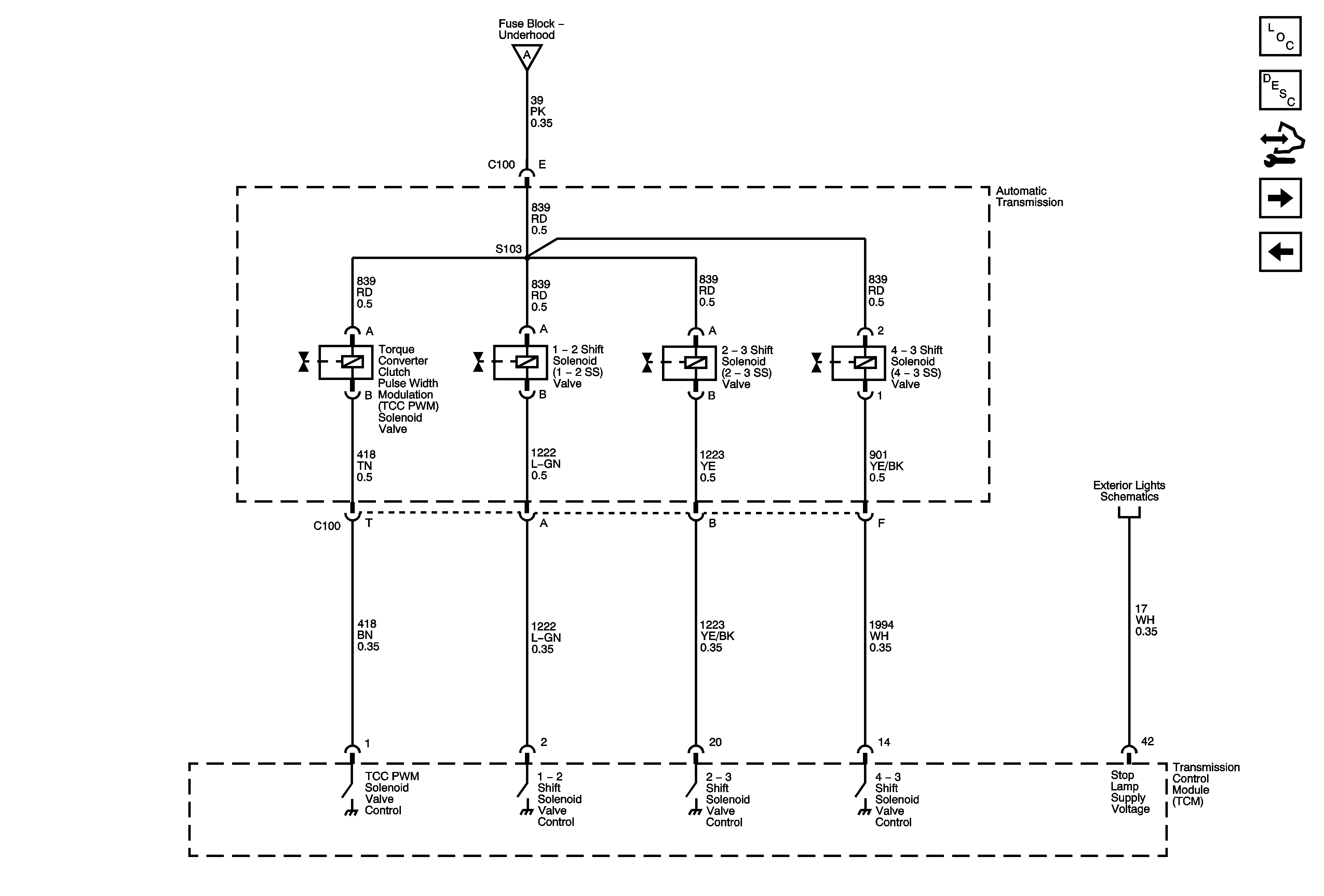
Shift Solenoids and (TCC PWM) Solenoid Valve
Figure 6:

Transmission Switches, TFT and A/T ISS Sensor (MN5)


Object Number: 1840456  Size: FS
Master Electrical Component List
Electronic Component Description
Control Module References
Pressure Control and VSS
Shift Solenoids and (TCC PWM) Solenoid Valve
Automatic Transmission Schematic Icons
Figure 7:

Pressure Control and VSS (ME7)


Object Number: 1840982  Size: FS
Master Electrical Component List
Control Module References
PNP Switch
Transmission Switches, TFT and A/T ISS Sensor
Figure 8:

Pressure Control and VSS (MN5)


Object Number: 1840460  Size: FS
Master Electrical Component List
Electronic Component Description
Control Module References
PNP Switch
Transmission Switches, TFT and A/T ISS Sensor
Automatic Transmission Schematic Icons
Figure 9:

PNP Switch (ME7)


Object Number: 1840987  Size: FS
Master Electrical Component List
Control Module References
Pressure Control and VSS
G103, G104 and G105
Figure 10:

PNP Switch (MN5)


Object Number: 1840464  Size: FS
Master Electrical Component List
Electronic Component Description
Control Module References
Pressure Control and VSS
G103, G104 and G105