GM Service Manual Online
For 1990-2009 cars only
Figure 1:

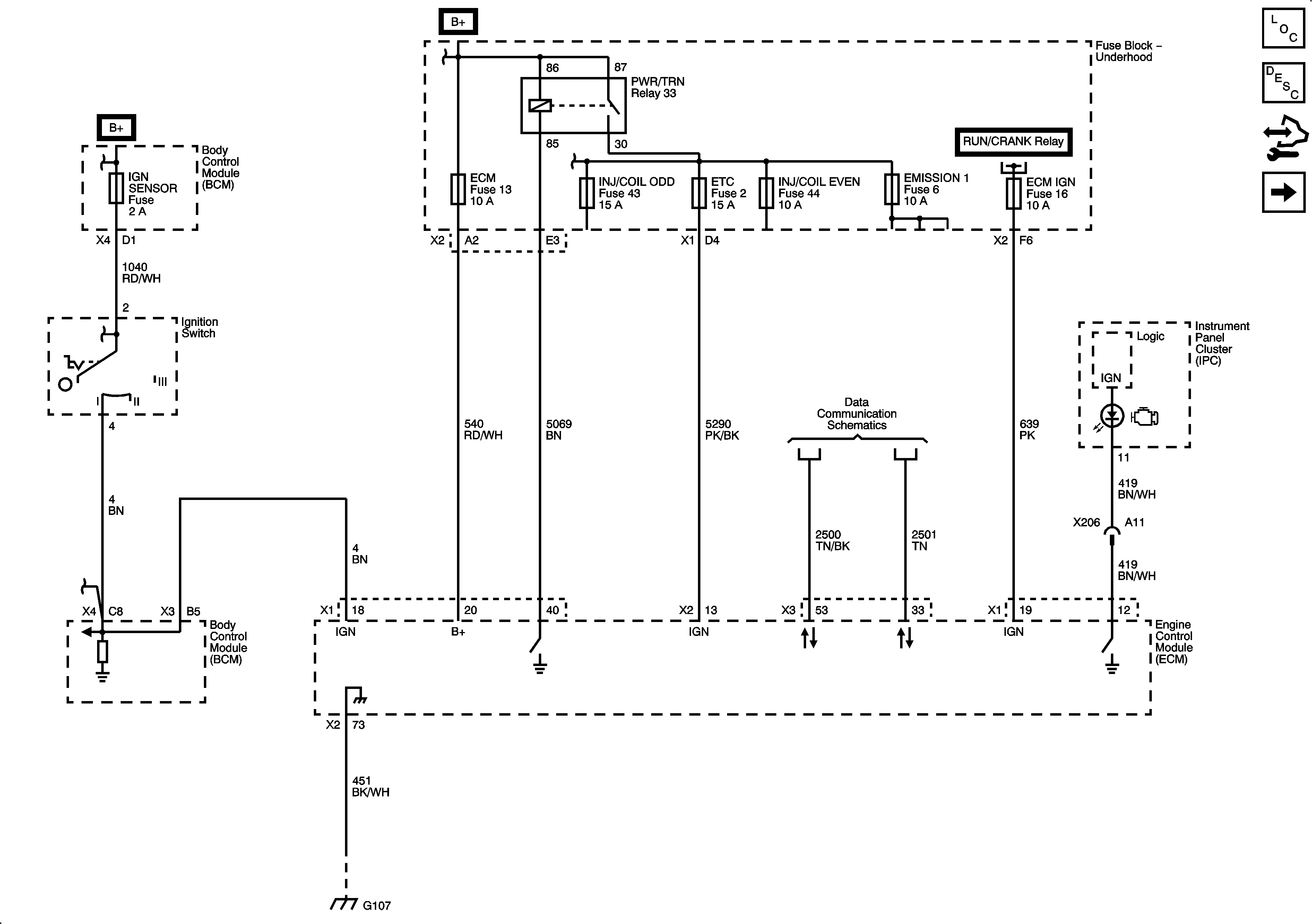
Module Power, Ground, Serial Data and MIL


Object Number: 1900750  Size: FS
Master Electrical Component List
Engine Control Module Description
Control Module References
5-Volt and Low References
Figure 2:

5-Volt and Low References


Object Number: 1900757  Size: FS
Master Electrical Component List
Engine Control Module Description
Control Module References
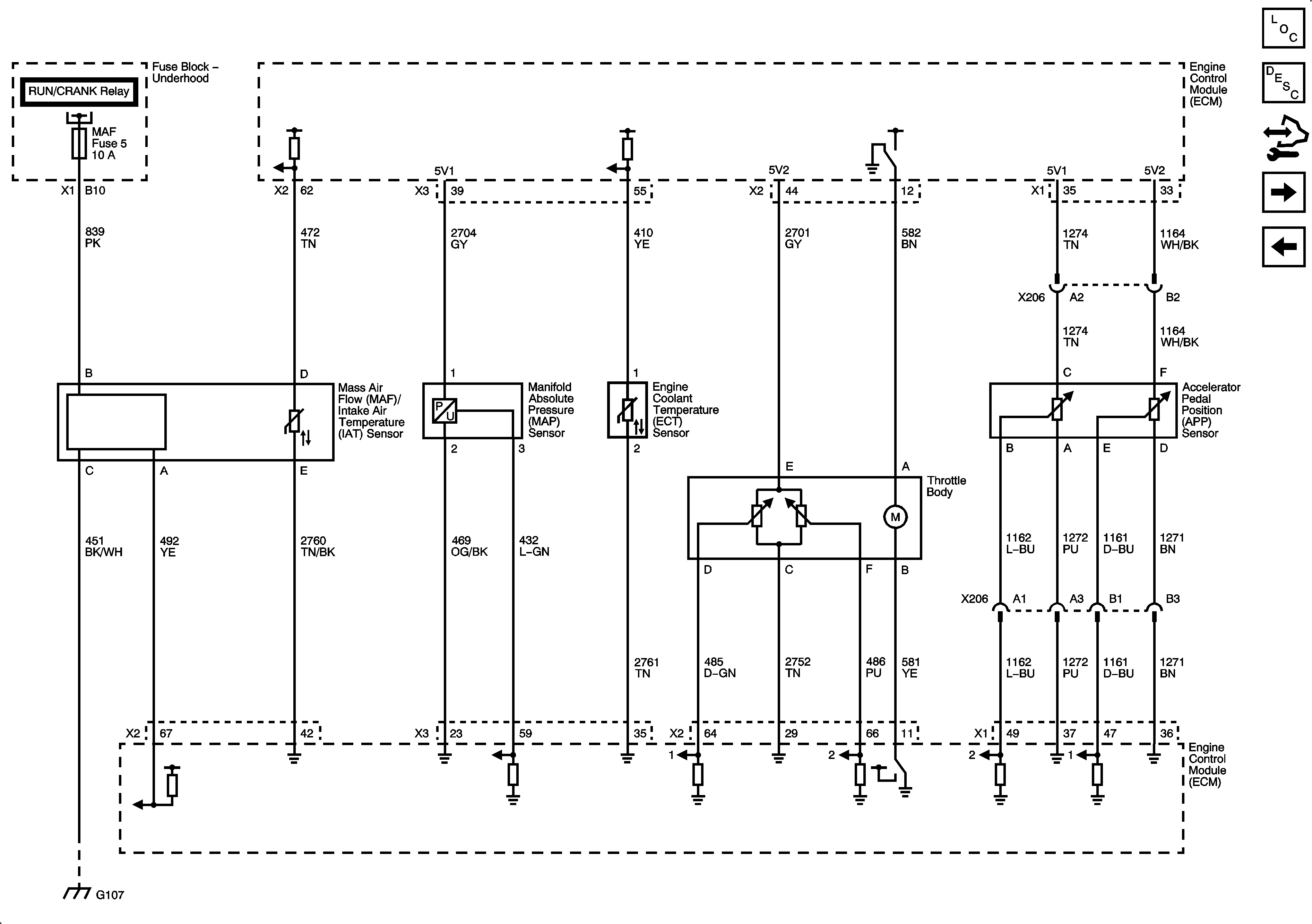
Engine Data Sensors - Pressure, Temperature, and Throttle Controls
Module Power, Ground, Serial Data and MIL
Figure 3:

Engine Data Sensors - Pressure, Temperature, and Throttle Controls


Object Number: 1900759  Size: FS
Master Electrical Component List
Engine Control Module Description
Control Module References
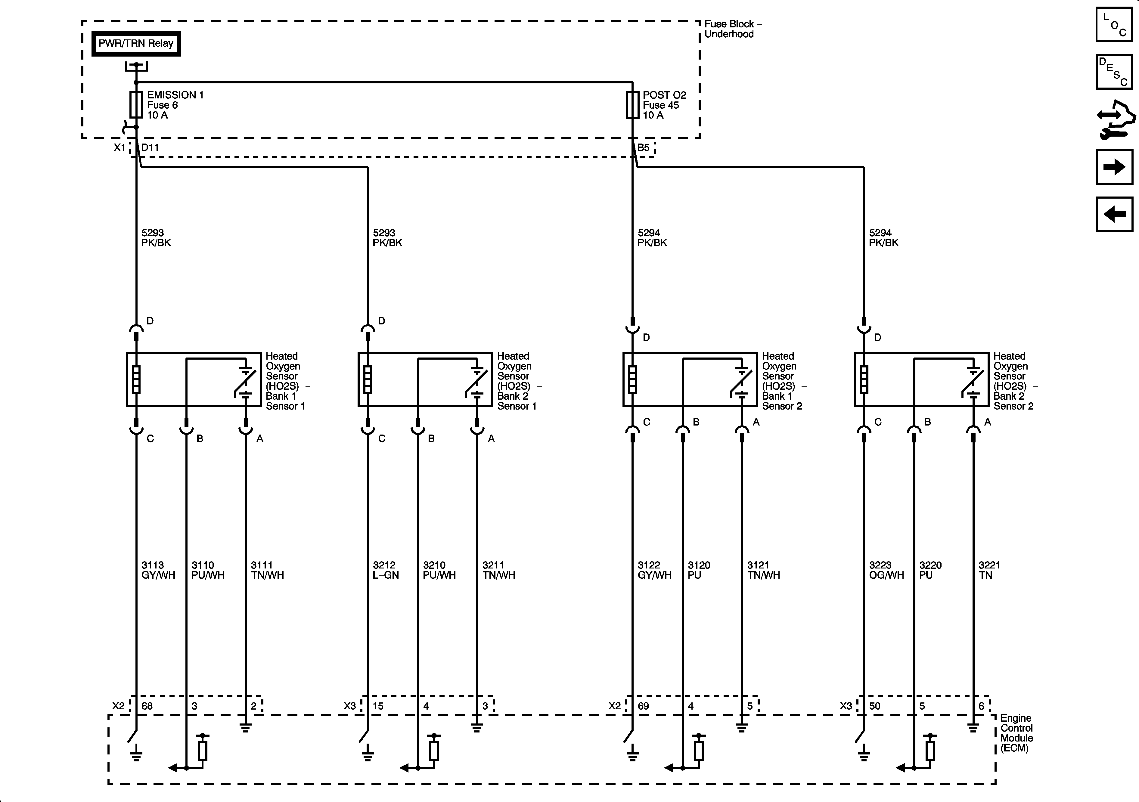
Engine Data Sensors - HO2S
5-Volt and Low References
Figure 4:

Engine Data Sensors - HO2S


Object Number: 1900761  Size: FS
Master Electrical Component List
Engine Control Module Description
Control Module References
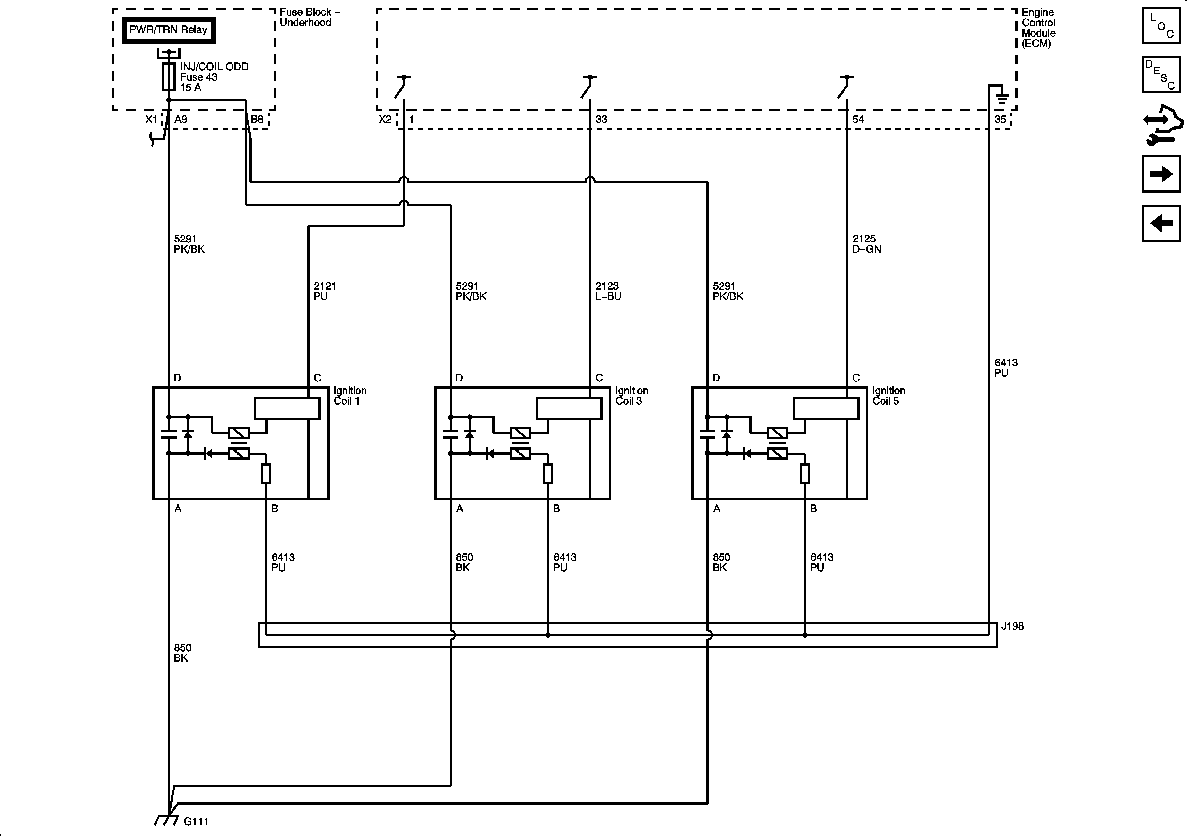
Ignition Controls - Ignition System Coils 1, 3, and 5
Engine Data Sensors - Pressure, Temperature, and Throttle Controls
Figure 5:

Ignition Controls - Ignition System Coils 1, 3, and 5


Object Number: 1900763  Size: FS
Master Electrical Component List
Engine Control Module Description
Control Module References
Ignition System Coils 2, 4, and 6
Engine Data Sensors - HO2S
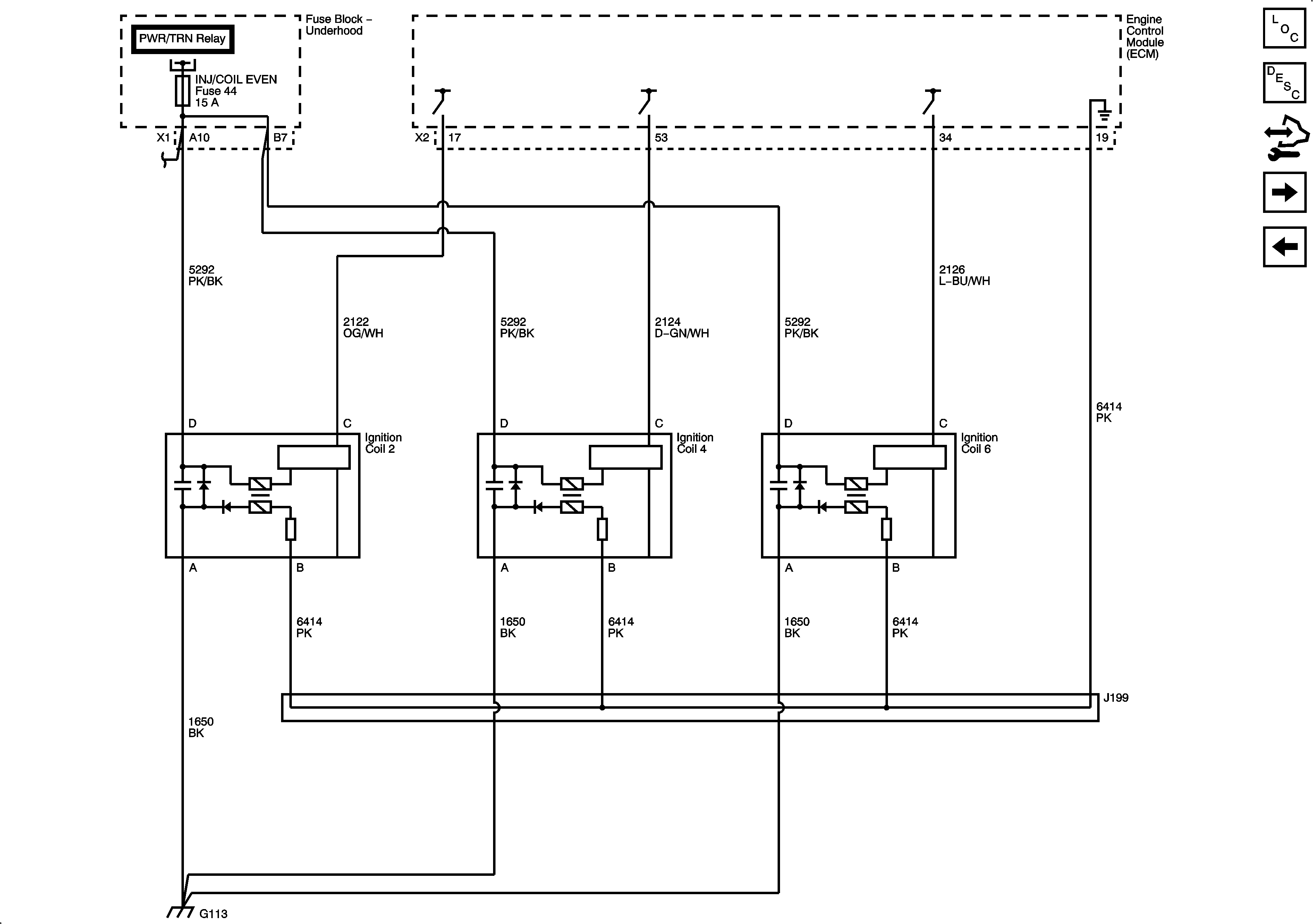
Figure 6:

Ignition Controls - Ignition System Coils 2, 4, and 6


Object Number: 1900767  Size: FS
Master Electrical Component List
Engine Control Module Description
Control Module References
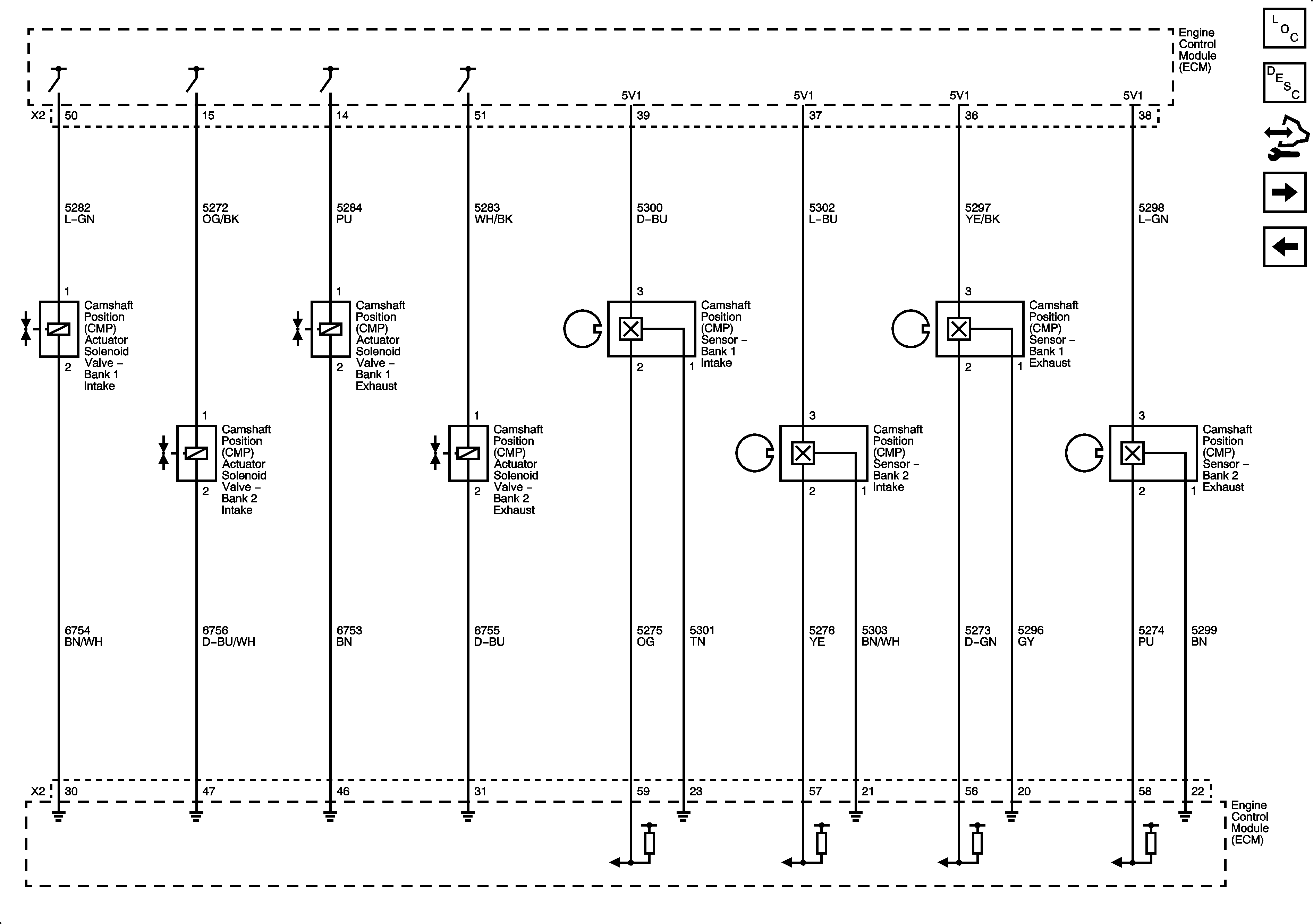
Ignition Controls - Camshaft Sensors/Actuators
Ignition Controls - Ignition System Coils 1, 3, and 5
Figure 7:

Ignition Controls - Camshaft Sensors/Actuators


Object Number: 1900770  Size: FS
Master Electrical Component List
Engine Control Module Description
Control Module References
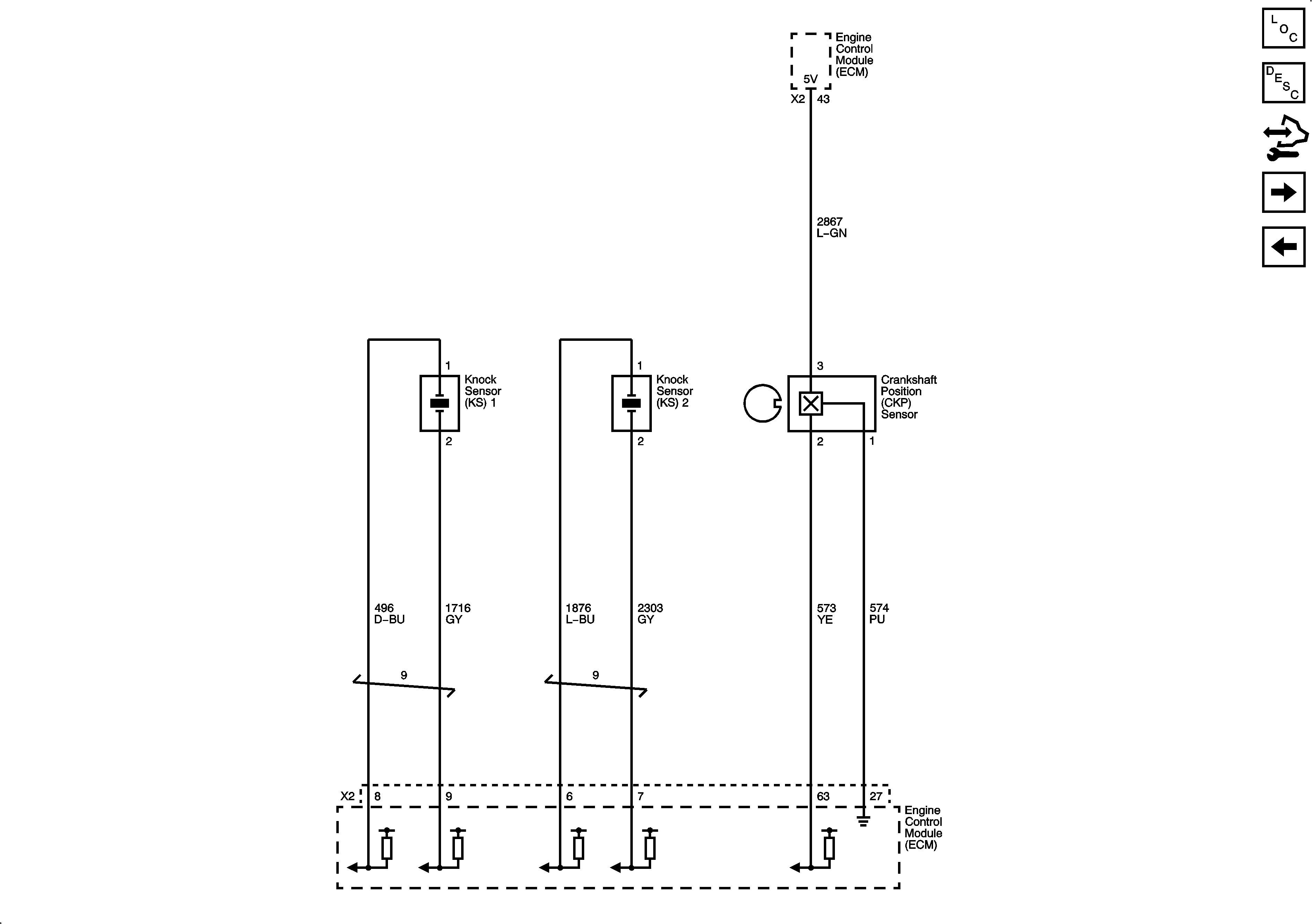
Ignition Controls - Crankshaft/Knock Sensors
Ignition System Coils 2, 4, and 6
Figure 8:

Ignition Controls - Crankshaft/Knock Sensors


Object Number: 1900773  Size: FS
Master Electrical Component List
Engine Control Module Description
Control Module References
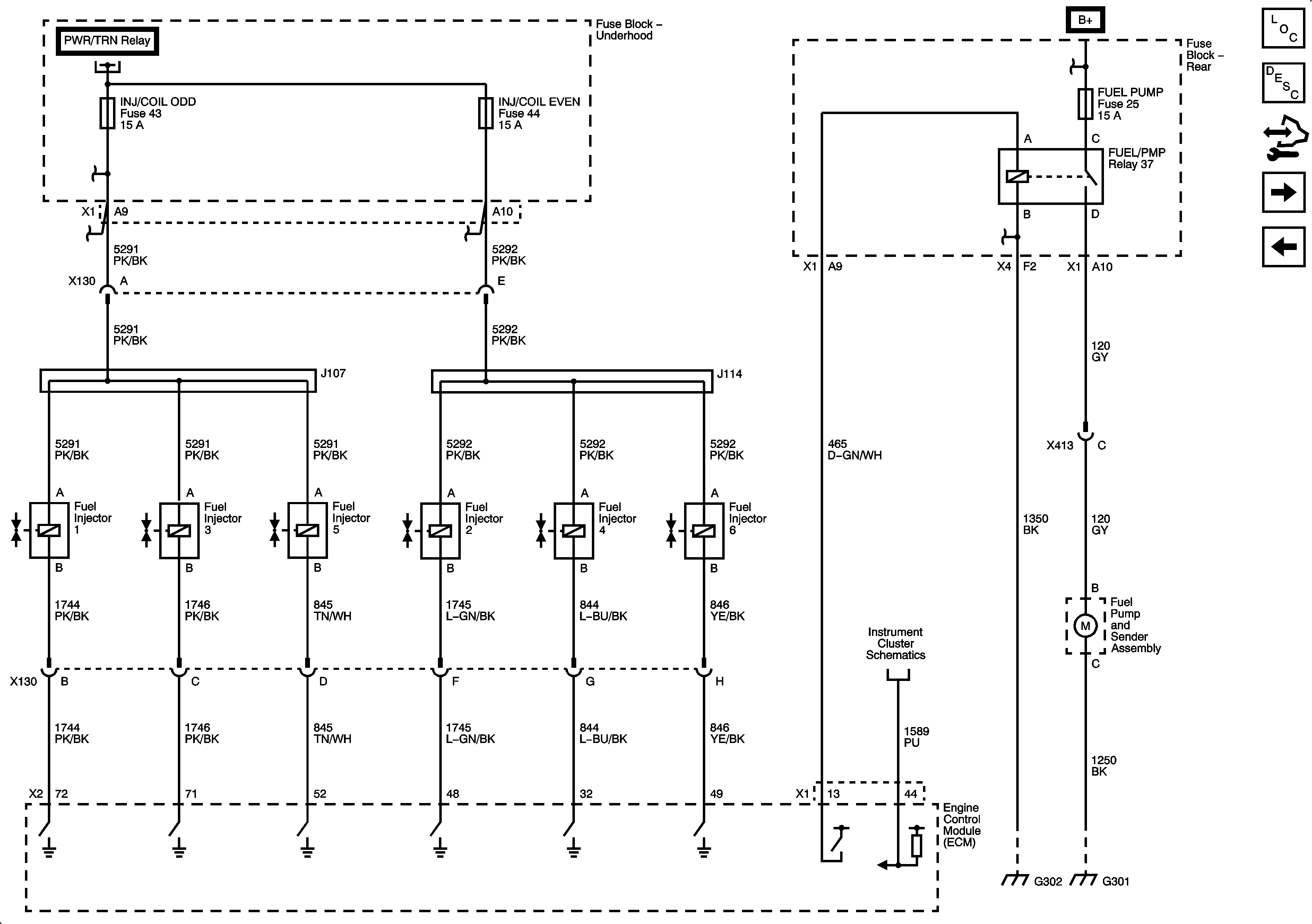
Fuel Controls - Fuel Injectors and Fuel Pump
Ignition Controls - Camshaft Sensors/Actuators
Figure 9:

Fuel Controls - Fuel Injectors and Fuel Pump


Object Number: 1900777  Size: FS
Master Electrical Component List
Engine Control Module Description
Control Module References
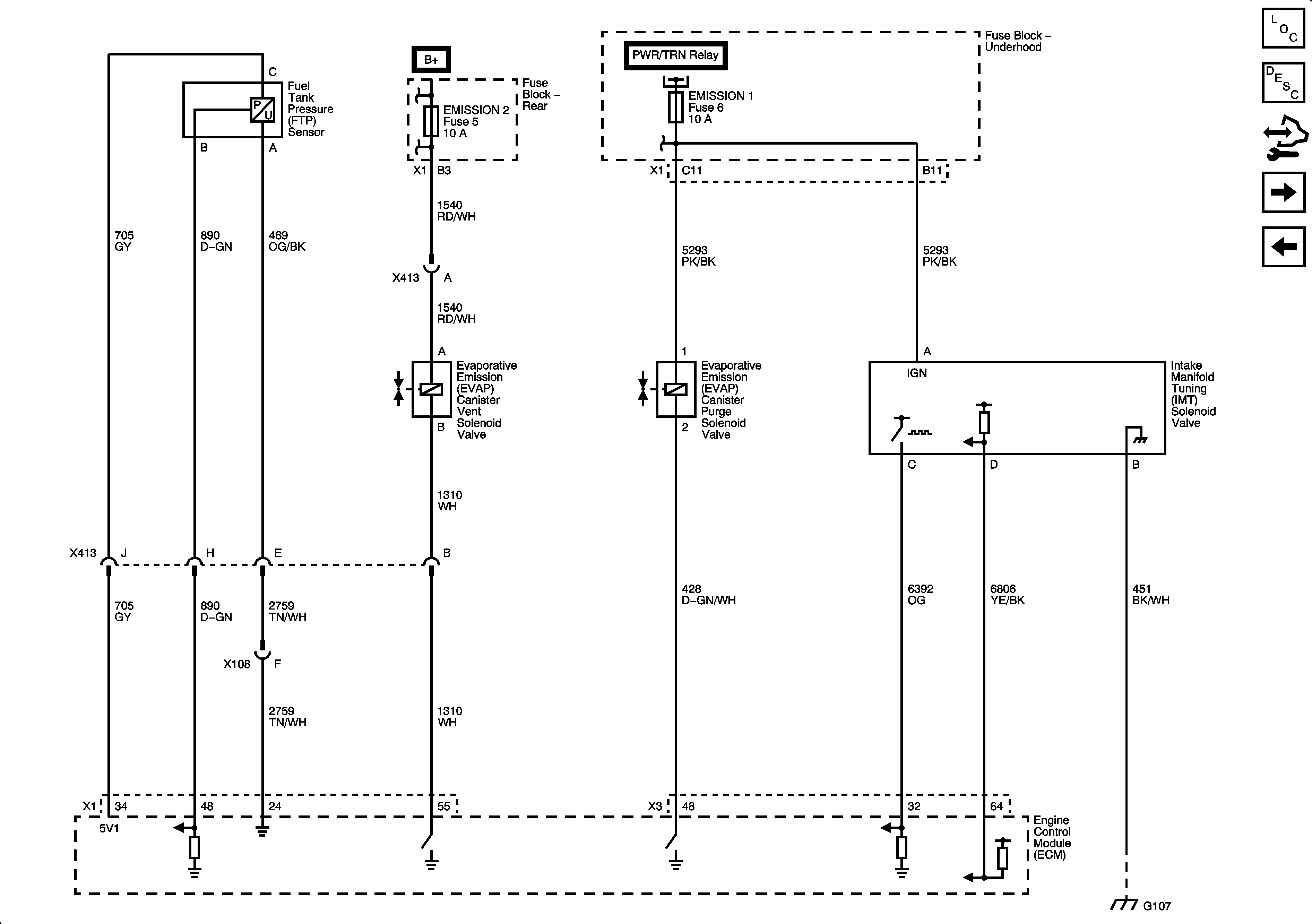
Fuel Controls - EVAP Controls and Manifold Tuning
Ignition Controls - Crankshaft/Knock Sensors
Figure 10:

Fuel Controls - EVAP Controls and Manifold Tuning


Object Number: 1900779  Size: FS
Master Electrical Component List
Engine Control Module Description
Control Module References
Fuel Controls - EVAP Controls and Manifold Tuning
Fuel Controls - Fuel Injectors and Fuel Pump
Figure 11:

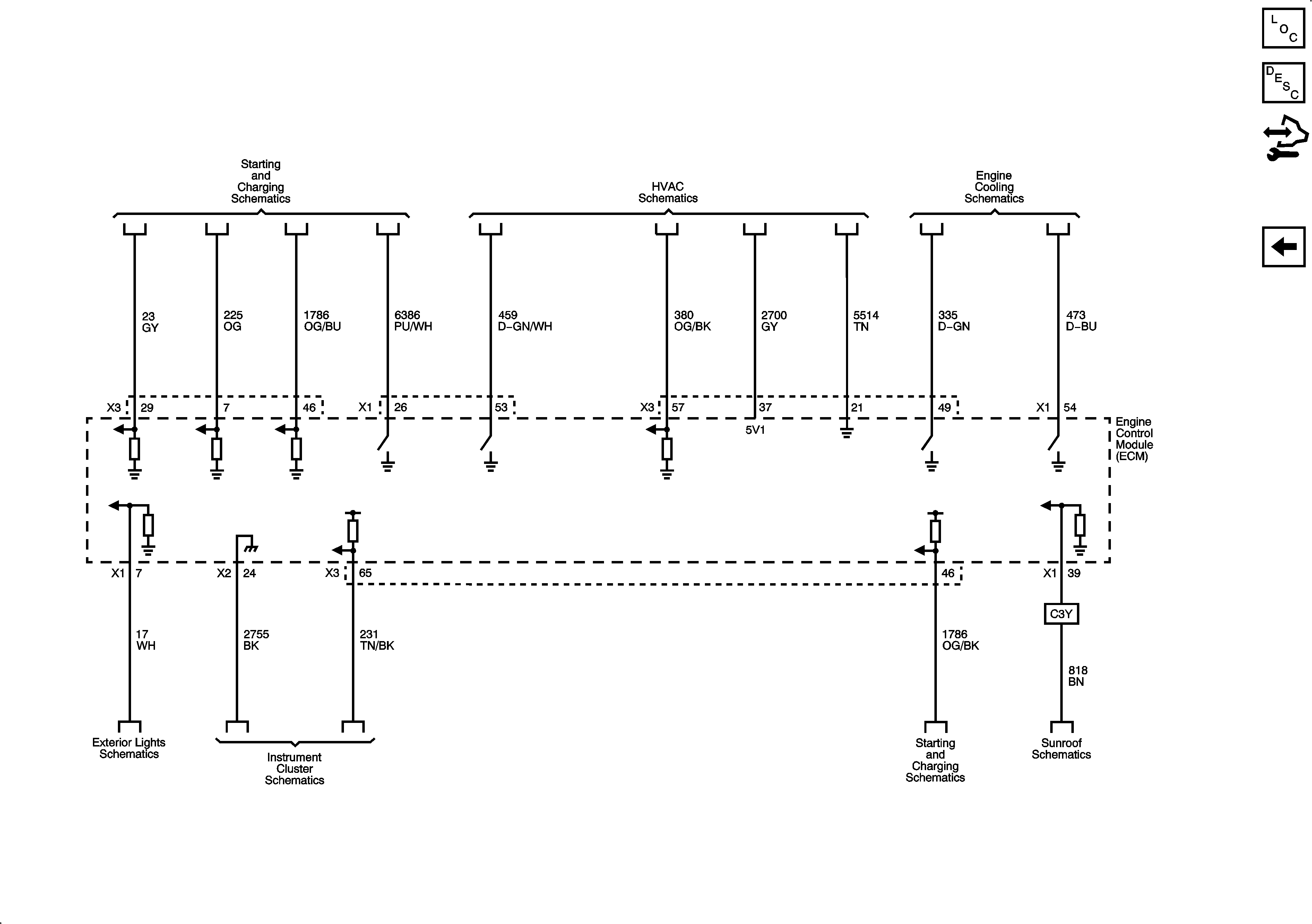
Controlled/Monitored Subsystem References


Object Number: 1900785  Size: FS
Master Electrical Component List
Engine Control Module Description
Control Module References
Fuel Controls - EVAP Controls and Manifold Tuning