GM Service Manual Online
For 1990-2009 cars only
Makes
🢒
Saturn
🢒
2008
🢒
Astra
🢒 Power Mirrors
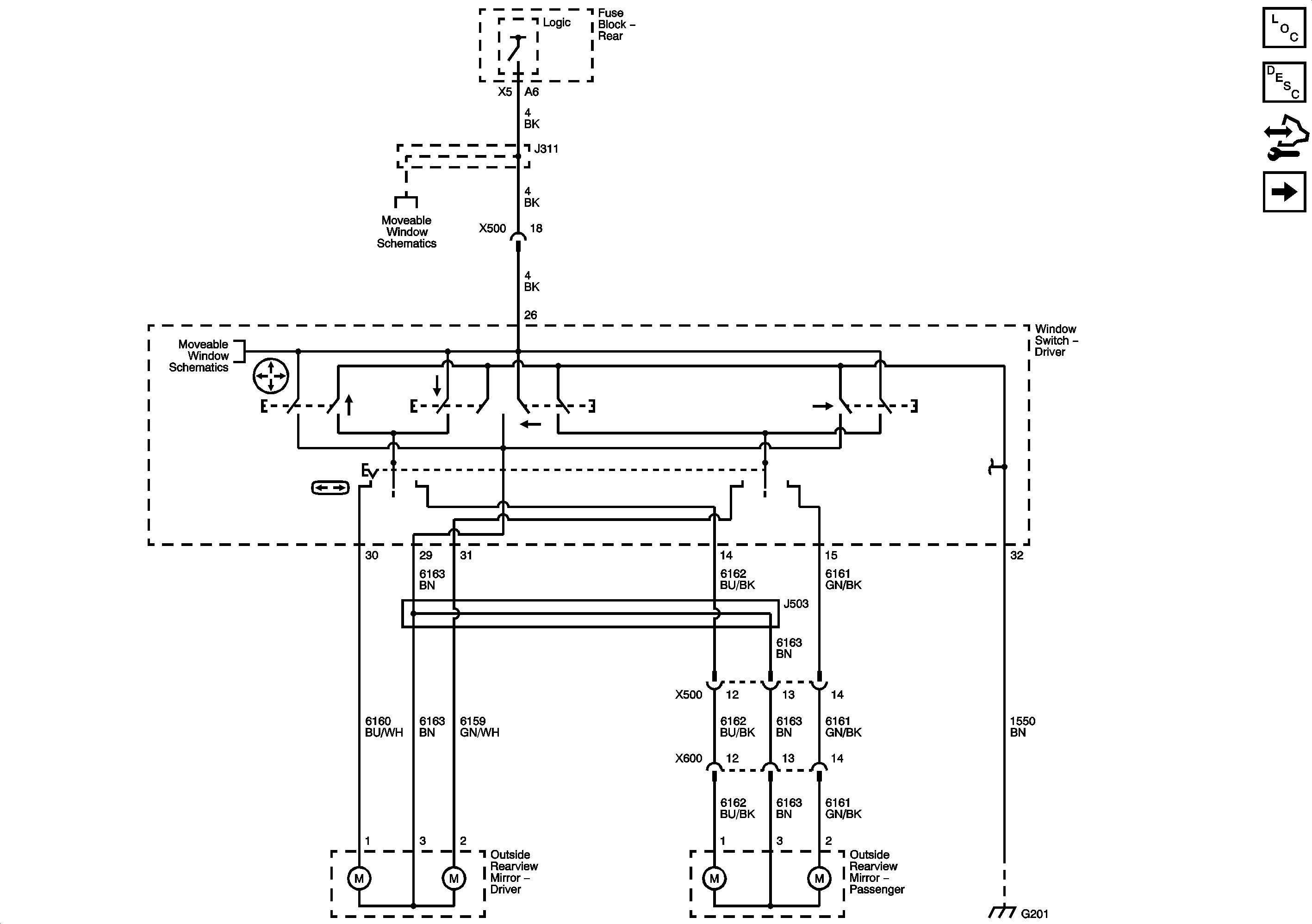
Power Mirrors
Power Mirrors
Master Electrical Component List
Outside Mirror Description and Operation
Control Module References
Heated Mirrors
Driver/Passenger Window Motors and Switches
Driver/Passenger Window Motors and Switches
G201 and G202
G201 and G202