GM Service Manual Online
For 1990-2009 cars only
Makes
🢒
Saturn
🢒
2005
🢒
ION
🢒 Horns
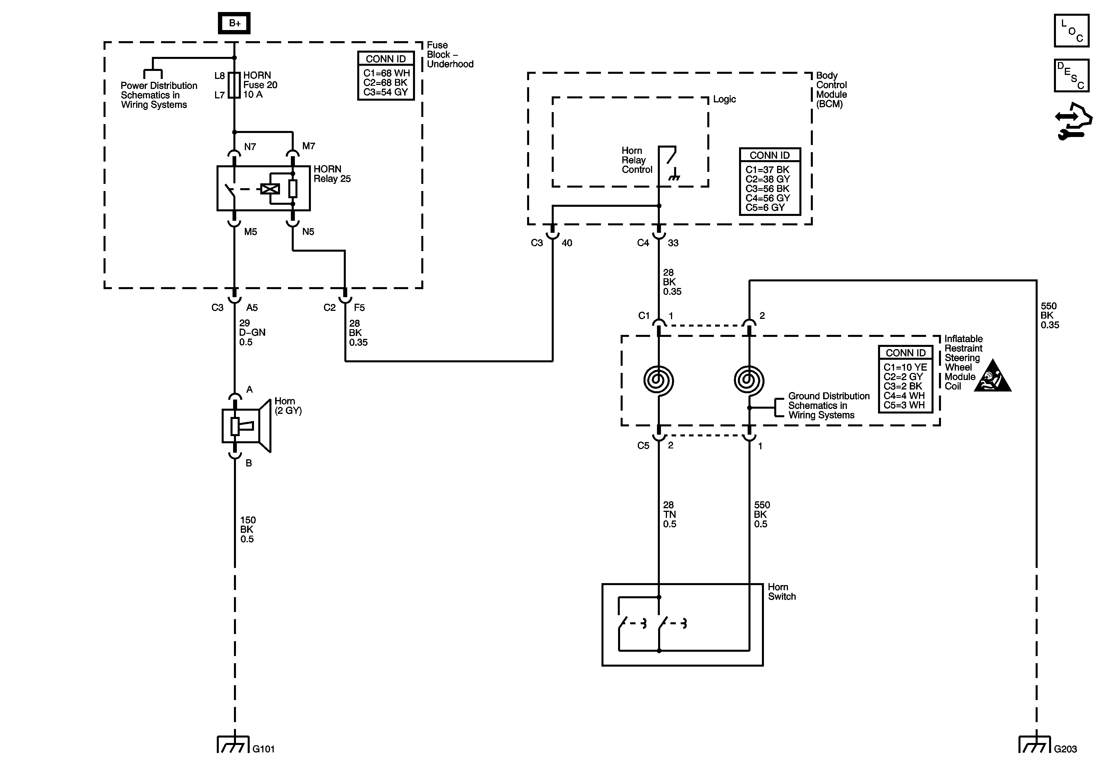
Horns
Master Electrical Component List
Horns System Description and Operation
Control Module References
Fuseblock - Underhood Bus
G203
G101
G203
SIR Caution for Zoning
SIR Caution for Zoning