GM Service Manual Online
For 1990-2009 cars only
Makes
🢒
Saturn
🢒
2006
🢒
ION
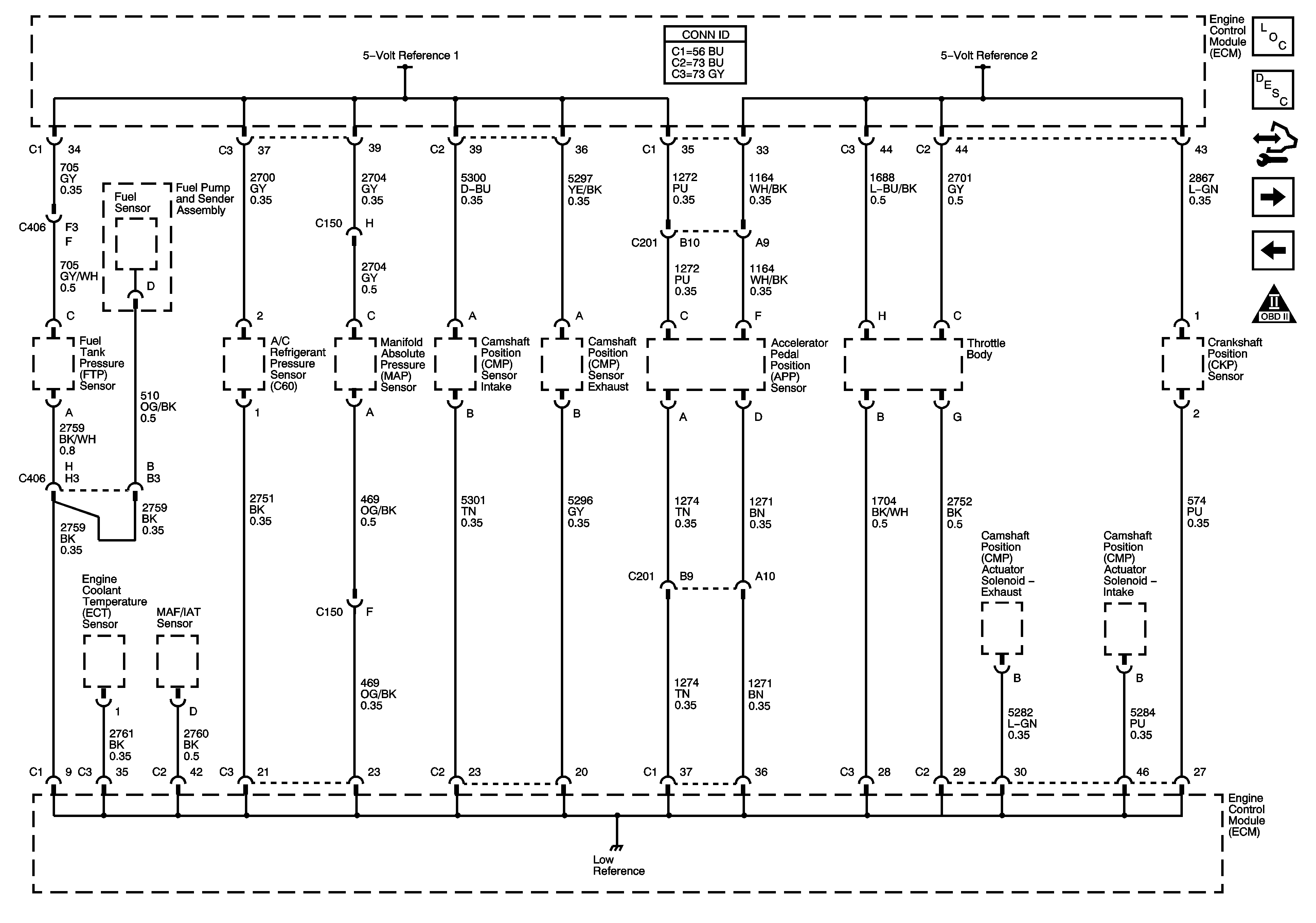
🢒 Engine Data Sensors-5-Volt and Low References
Engine Data Sensors-5-Volt and Low References
Engine Data Sensor- 5-Volt and Low Reference
Master Electrical Component List
Engine Control Module Description
Control Module References
Engine Data Sensors Pressure, Temp and MAF/IAT
Power, Ground, MIL and Serial Data
Engine Controls Schematic Icons