GM Service Manual Online
For 1990-2009 cars only

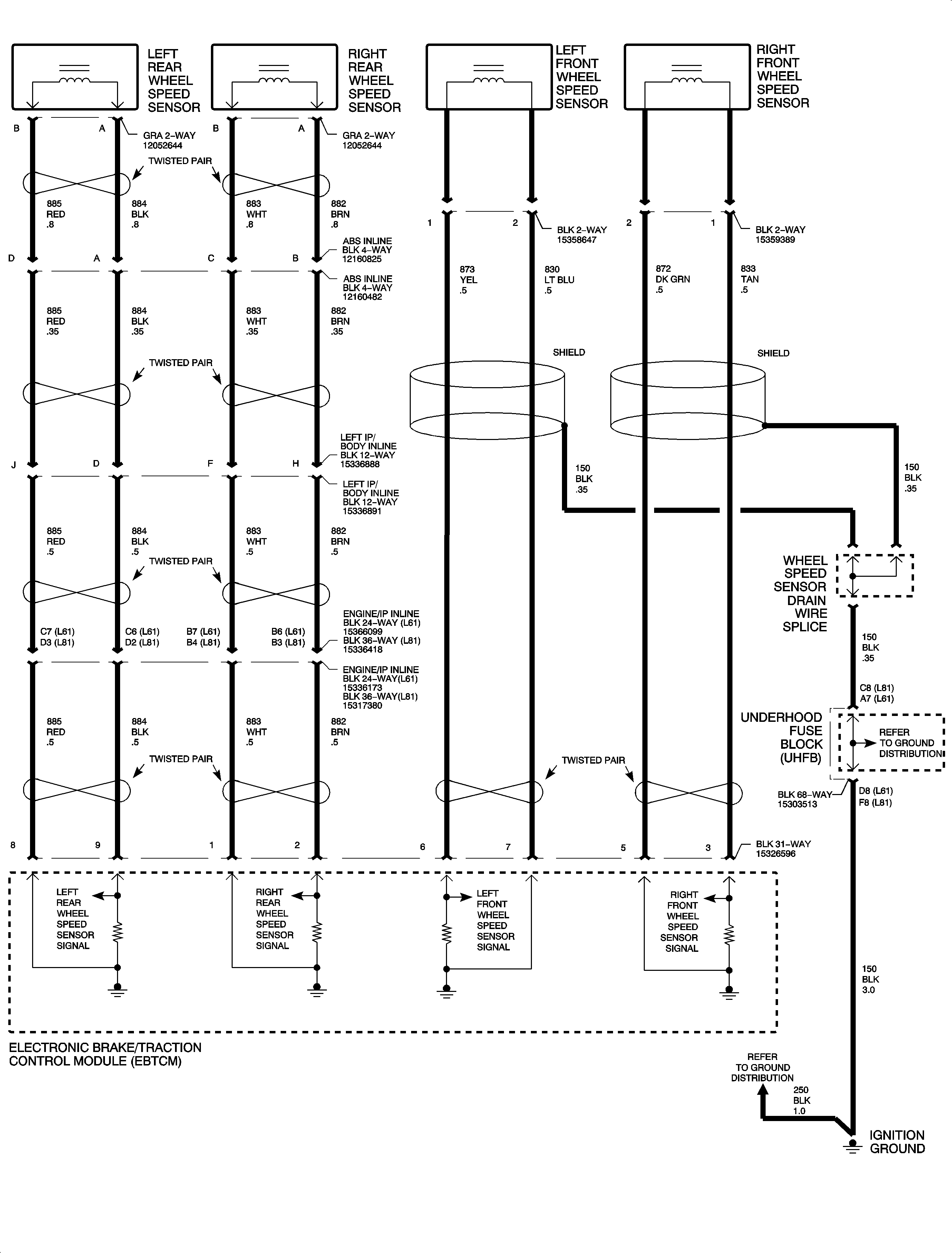
Object Number: 895647  Size: FP

Circuit Description

Antilock brake system (ABS) equipped vehicles have wheel speed sensors at all 4 wheels. The front wheel speed sensors monitor the speed of each wheel by placing a magnetic coupling next to a toothed ring mounted on the axle of each wheel. The rear wheel speed sensors monitor speed of each wheel with a magnetic coupling and a toothed ring internal to the wheel bearings. These sensors produce an AC signal that the electronic brake traction control module (EBTCM) uses to calculate the wheel speed. The signal frequency changes with the wheel speed. DTC C0245 will set when the EBTCM cannot specifically identify which wheel speed sensor is causing the malfunction, DTC C0245 will be in history and the DTC associated with the malfunctioning sensor will be set along with DTC C0245.

Conditions for Running the DTC

    • The ignition switch is ON.
    • The DTC can be set after system initialization.

Conditions for Setting the DTC

DTC C0245 will set if the following conditions exist:

    • The EBTCM detects a deviation between the left and the right rear wheel speeds of greater than 6 km/h (3.75 mph) at a vehicle speed of less than 100 km/h (62 mph) on vehicles equipped with TCS.
    • The EBTCM detects a deviation between the left and the right front wheel speeds of greater than 10 km/h (6.25 mph) at a vehicle speed of less than 100 km/h (62 mph).
    • The EBTCM detects a deviation between the left and the right rear wheel speeds of greater than 6 percent of the vehicle speed at greater than 100 km/h (62 mph) on vehicles equipped with TCS.
    • The EBTCM detects a deviation between the left and the right front wheel speeds of greater than 4 km/h plus 6 percent of the vehicle speed at greater than 100 km/h (62 mph).
    • When this DTC sets, the Traction Control and the Dynamic Rear Proportioning and turn ON the antilock telltale.

Action Taken When the DTC Sets

    • the EBTCM disables the ABS/TCS/DRP.
    • The ABS indicator turns ON.

Conditions for Clearing the DTC

    • The condition for the DTC is no longer present and the DTC is cleared with a scan tool.
    • The EBTCM automatically clears the history DTC when a current DTC is not detected in 100 consecutive drive cycles.

Diagnostic Aids

    • It is very important to thoroughly inspect the wiring components and the connectors. Failure to carefully and fully inspect the wiring and the connectors may result in misdiagnosis, causing part replacement with reappearance of the malfunction.
    • Inspect any circuitry that may be causing the complaint for the following conditions:
       - Backed out terminals
       - Improper mating
       - Broken connector locks
       - Improperly formed or damaged terminals
       - Poor terminal-to-wiring connections
       - Physical damage to the wiring harness
    • The following conditions may cause an intermittent malfunction:
       - A poor connection
       - Rubbed-through wire insulation
       - A broken wire inside the insulation
    • Possible causes for DTC C0245 to set:
       - Damaged or missing teeth on one or more if the wheel speed sensor rings.
       - Large grooves or gouges, or buildup of foreign material in the gaps between the wheel speed sensor ring teeth.
       - A worn front hub bearing assembly, or a worn inner axle bearing which allow the sensor to toothed ring gap to change excessively.

Test Description

The numbers below refer to step numbers on the diagnostic table.

  1. If DTC C0245 is a history code, this step checks if a specific Wheel Speed Circuit Malfunction DTC is set concurrently with DTC C0245.

  2. This step checks if the wheel speed sensor harness is routed in close proximity to the spark plug wires.

  3. In this step, if the scan tool can record any erroneous wheel speed sensor signals, diagnose that sensors first.

Step

Action

Yes

No

Schematic Reference: Antilock Brake System Schematics

Connector End View Reference: Antilock Brake System Connector End Views

1

Did you perform the diagnostic system check?

Go to Step 2

Go to Diagnostic System Check - ABS

2

Are any of the following DTCs set concurrently with a history DTC C0245?

    • DTC C0035
    • DTC C0040
    • DTC C0045
    • DTC C0050

Go to Diagnostic Trouble Code (DTC) List

Go to Step 3

3

Inspect the wheel speed sensor for physical damage.

Is physical damage of the wheel speed sensor evident?

Go to Step 4

Go to Step 5

4

Replace the wheel speed sensor. Refer to Front Wheel Speed Sensor Replacement or Rear Wheel Speed Sensor Replacement .

Is the replacement complete?

Go to Step 12

--

5

Check for proper routing of the wheel speed sensor harness. Check that the wheel speed sensor harness is routed away from the spark plug wires.

Is the wheel speed sensor harness properly routed?

Go to Step 7

Go to Step 6

6

Reroute the wheel speed sensor harness away from the spark plug wires.

Is the reroute complete?

Go to Step 12

--

7

  1. Reconnect all previously disconnected components.
  2. Install a scan tool.
  3. Turn the ignition switch to the RUN position.
  4. Set the scan tool to Snap Shot Auto Trigger mode and monitor the wheel speed sensors.
  5. Carefully drive the vehicle above 40 km/h (25 mph) for several minutes.

Did the scan tool trigger on any of the wheel speed sensors?

Go to Step 8

Go to Step 9

8

Note which wheel speed sensor triggered the scan tool. Follow the appropriate Wheel Speed Sensor Malfunction DTC table for the wheel speed sensor that triggered. Refer to DTC Table.

Is the repair complete?

Go to Step 12

--

9

  1. Using a scan tool clear the DTC.
  2. Remove the scan tool from the DLC.
  3. Carefully drive the vehicle above 40 km/h (25 mph) for several minutes.

Does the DTC reset as a current DTC?

Go to Step 11

Go to Step 10

10

Malfunction is intermittent. Inspect all connectors and harnesses for damage that may result in an open or high resistance when connected. Refer to Testing for Intermittent Conditions and Poor Connections in Wiring Systems.

Is the repair complete?

Go to Step 12

--

11

Replace the EBCM. Refer to Electronic Brake Control Module Replacement .

Is the replacement complete?

Go to Step 12

--

12

  1. Use the scan tool in order to clear the DTCs.
  2. Operate the vehicle within the conditions for running the DTC as specified in the supporting text.

Does the DTC reset?

Go to Step 2

System OK