GM Service Manual Online
For 1990-2009 cars only
Makes
🢒
Saturn
🢒
2003
🢒
L200/LW200
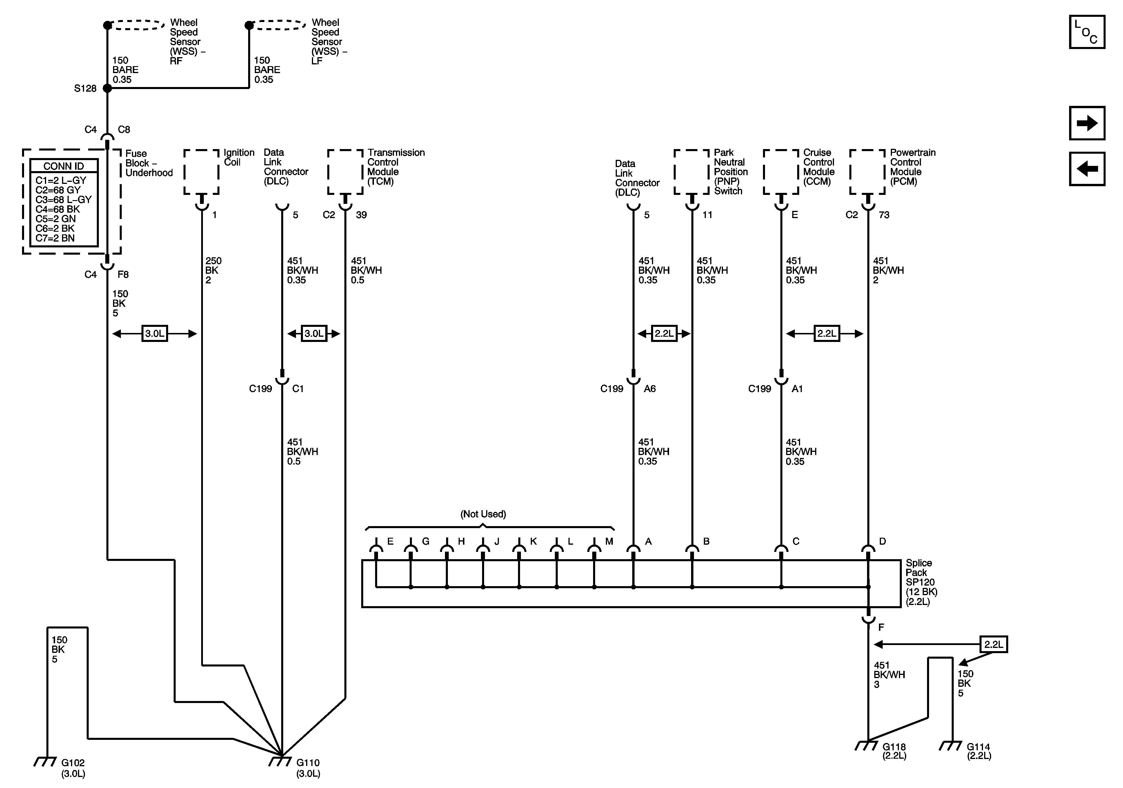
🢒 G102, G110, G118, G114
G102, G110, G118, G114
G102, G110, G118, and G114
Master Electrical Component List
G118
G105, G103, G113, G107