GM Service Manual Online
For 1990-2009 cars only
Table 1: Noise Entry Conditions
Table 2: Noise and Reception Performance Complaints
Table 3: Noise Diagnostic Filters

System Performance Check - Noise Or Poor Reception

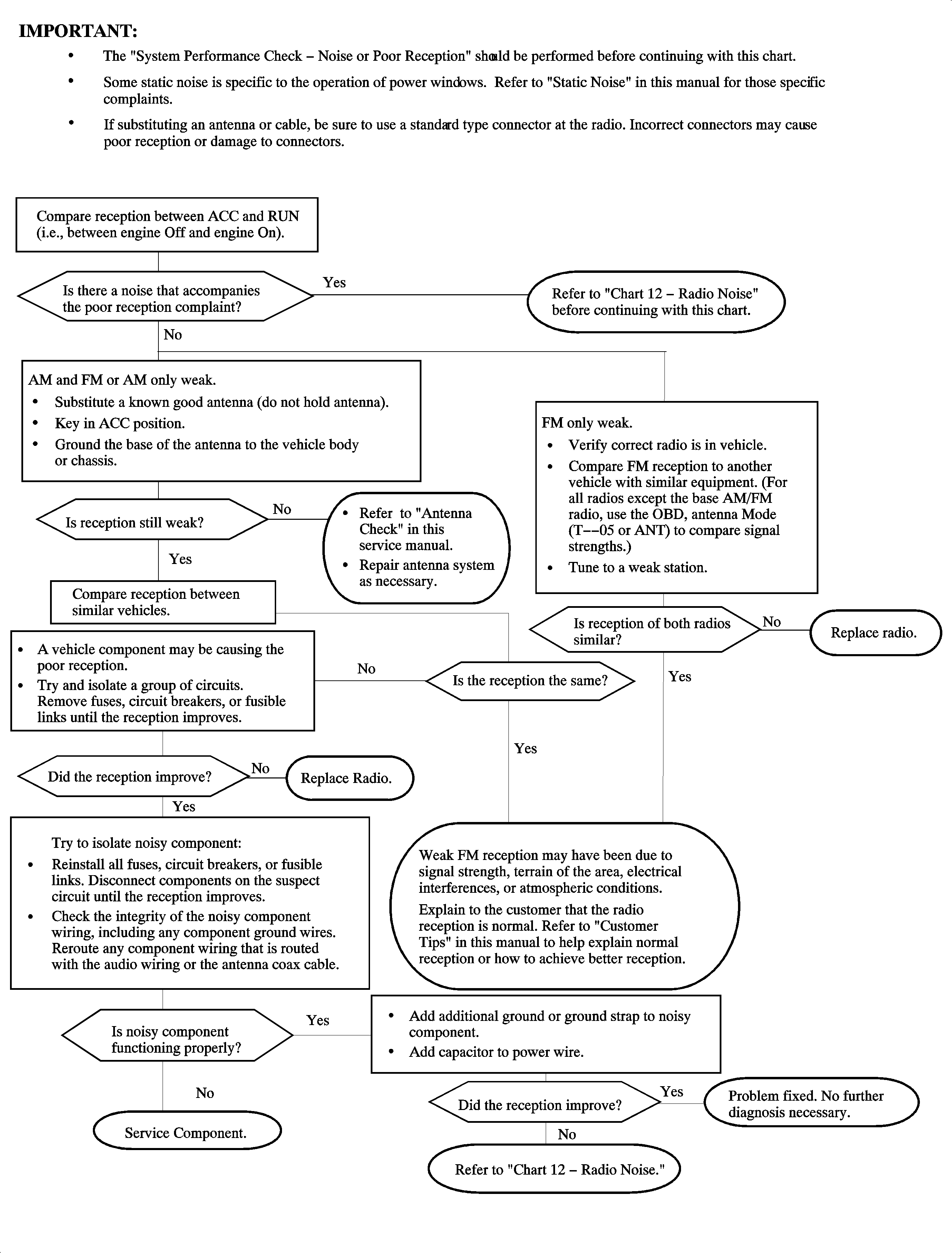
Important: The purpose of the System Performance Check is to distinguish between noise or poor reception. Some noises induced into the system may not be audible, but can cause poor reception. All reception and noise listening should be done outside, away from electrical interference (power lines, buildings, etc.). The hood should also be closed.

Noise Entry Conditions

Step

Action

Normal Results

Cause and Solutions

1

Ignition in ACC position, radio On.

--

--

2

Seek up (87.7-107.9 FM) (550-1710 AM)

Count number of valid Radio Stations tuner stops at.

Listen for various noise problems.

A certain number of radio stations will be received.

Sometimes radio will stop at dead spots on the display where there is no audible information. These dead spots should not be counted as valid stations.

--

3

Ignition On, engine Off. Repeat step 2.

Same results as step 2.

If you do not get the same results as step 2, suspect noisy electrical component (refer to Chart 12, Radio Noise).

4

Ignition On, engine running. Repeat step 2.

Same results as step 2.

If you do not get the same results as step 2, suspect ignition fuel injector or other engine related system (refer to Chart 12, Radio Noise).

5

With the radio playing on a "noisy" station, slowly move the radio out from the H-brace.

If SIDEWAY noise is present, the noise will get quieter.

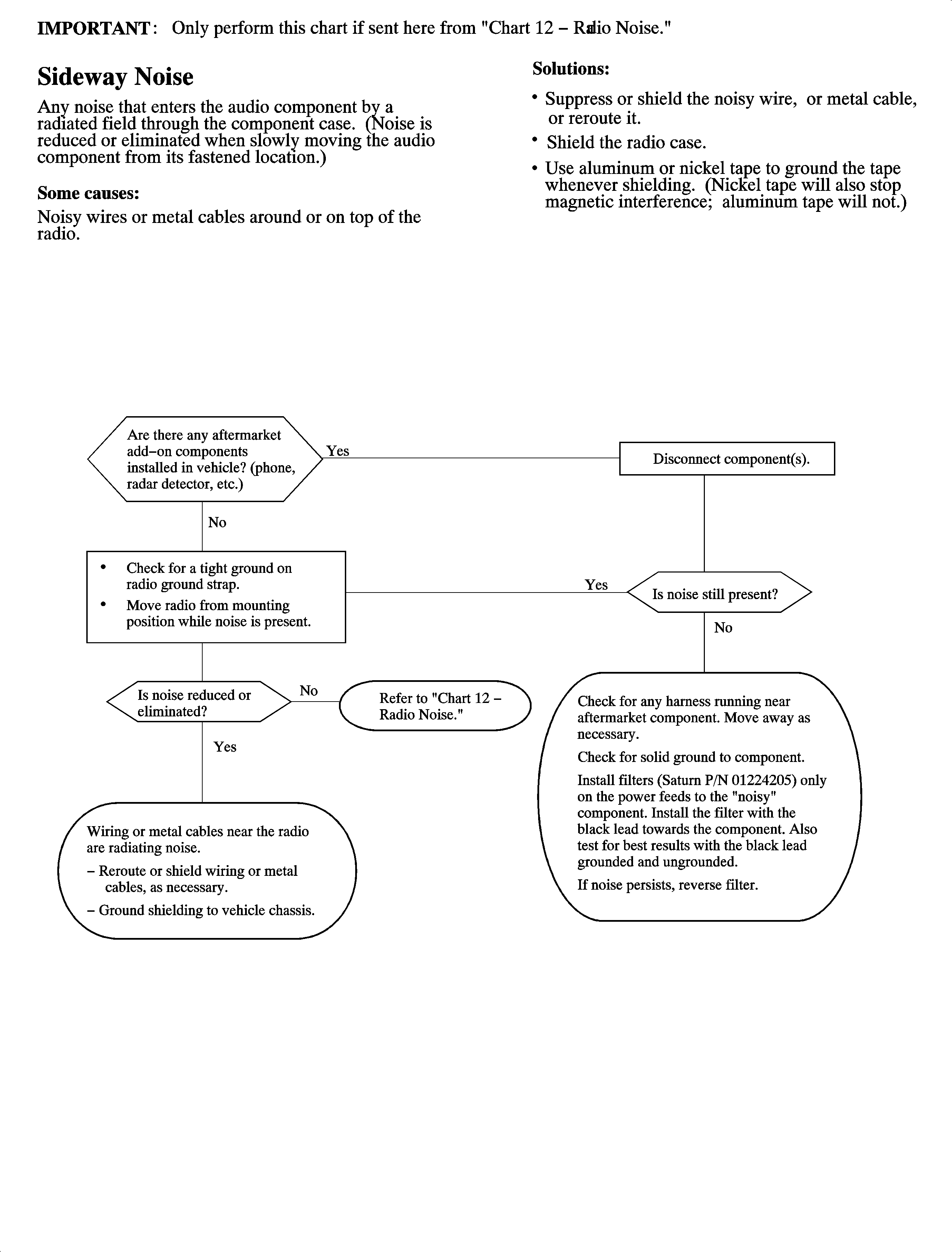
Sideway noise can be caused by wiring or metal cables near the radio. (Reroute wiring or wrap wires with aluminum or nickel tape to shield.) Connect shield to ground.

6

With the radio playing on a "noisy" station, unplug the antenna from theĀ back of the radio. (Customer complaint may be ignition noise on AM only.)

If FRONTWAY noise is present, the noise will be eliminated.

Frontway noise can be caused by poor antenna grounding (see "Antenna Check") or poor radio case ground. Check braided ground wire between the radio case and the H-brace (see "Ground Strap Check").

Other causes include defective:

    • Relays
    • Solenoids
    • Switches
    • Poor ground of hood

Or something near the coax cable orĀ corrosion at antenna coax connection.

7

If the noise is not sideway or frontway and is still heard at minimum volume, then BACKWAY noise is present.

BACKWAY noise may be related to other harnesses and could be intermittent depending on the component that is causing it.

Read IMPORTANT note below.

Suppression can be installed at the source (as close as possible is preferable), the radio, or both.

Pops are best suppressed with a capacitor.

Squeals and buzzes are best suppressed using filters.

Important: Radio frequency interference (RFI) can cause a fewer number of stations to be received in one of the three modes. The RFI can be caused by various vehicle components. This may be the cause of the difference in reception. Check for components powered up in the three various key positions. This may eliminate engine running components, ignition on components, etc. For example, if the same number of stations are received with the engine running as when the engine was off, the components active with the engine running are not causing the interference. Refer to System Performance Check - Noise or Poor Reception .

Noise Diagnosis - Four Ways Noise Can Enter a Radio System and The Typical Causes


Object Number: 863519  Size: MF

Typical Causes For Noise Entering a Radio System

Frontway Noise

    • Hood ungrounded or poorly grounded.
    • Antenna lead-in or antenna base poorly connected or corroded.
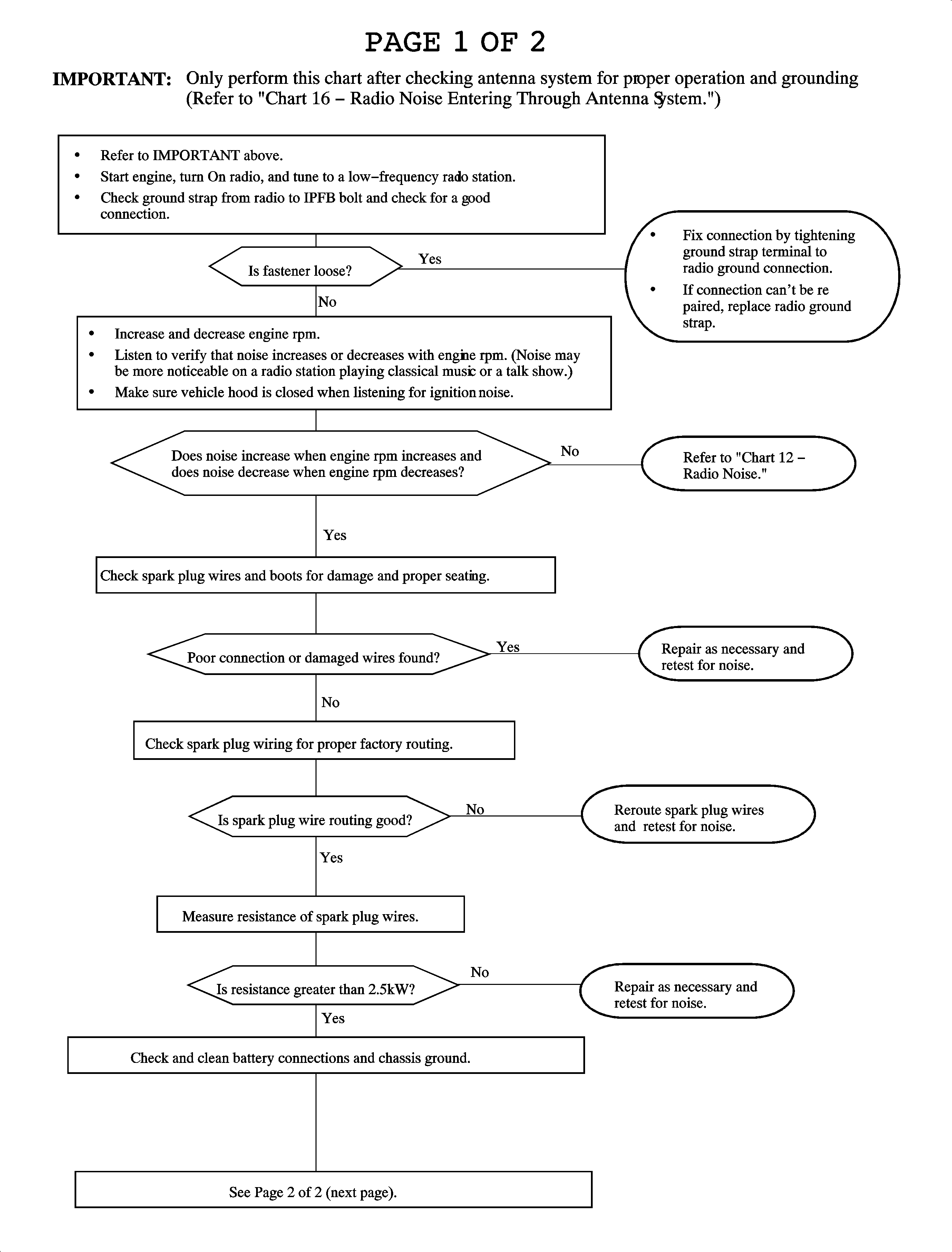
    • Defective secondary ignition system.
    • Poor grounding of relays, solenoids, switches, the receiver, or body parts.

Speaker Wiring Or Harness Noise

    • Noisy wires routed too close to speaker wires.
    • Pinched, broken, or shorted audio wires.
    • Defective connectors or speakers.

Sideway Noise

    • Ungrounded cables near radio, transmitting noise.
    • High current or noisy wires near radio, transmitting noise.

Backway Noise

    • Electrical components noisy or defective.
    • After-market devices improperly installed.
    • Vehicle wiring ground connection poor or corroded.
    • Receiver poorly grounded.

Noise and Reception Performance Complaints

Symptom

Procedure

Noise or Reception Symptoms

To distinguish between noise or poor reception, perform the System Performance Check.

Important: All reception and noise listening should be done outside, away from electrical interference (power lines, buildings, etc.). The hood should also be closed.

Noise present when using power windows.

Refer to Static Noise

Popping noise present when playing a cassette.

Refer to Popping Noise

Poor reception

Chart 11

Radio noise

Chart 12

Radio noise entering through radio (sideway noise)

Chart 13

Radio noise entering through harness (backway noise) while engine not running

Chart 14

Radio noise entering through harness (backway noise) while engine running only

Chart 15

Radio noise entering through antenna system (frontway noise)

Chart 16

Engine electrical noise

Chart 17

Secondary ignition noise from spark plugs or wires

Chart 18

Speaker harness related noise

Chart 19

Switch pop or accessory noise

Chart 20

Static Noise

Some customers may comment that a static noise can be heard while listening to AM radio stations during operation of a front door power window. The static may be louder on weaker AM stations or when the door is open and the power windows are operated. This condition may be caused by an insufficient ground path from the front door power window motor to the body ground plane.

The corrective action to this condition is to install a ground wire, from the front door power window motor housing through the wiring harness door grommets to the center instrument panel reinforcement. To locate bulletins pertaining to Radio Noise, search technical bulletin index.

Popping Noise

An intermittent popping noise from the radio speakers may be heard when playing an audio cassette with a cellular phone powered On and the cellular phone antenna in the vehicle. The condition may occur, with phone powered On, whether or not a call is taking place.

This is caused by the antenna on the cellular phone being too close to the radio. The cellular phone sends electrical impulses that get amplified by the radio. This occurs when the cellular phone receiver switches cells or power levels.

Inform the customer that an exterior clip-on or window glue-on type cellular phone antenna instead of an interior cellular phone antenna must be used . Exterior mounted cellular phone antennas are available from cellular phone retailers.

Noise Diagnostic Filters

Saturn Part Number

Description

Value

01224205

Filter Pack - Radio Noise

250 mh, 330v cap

01227895

Filter Pack - Radio Noise

220 [micro ]F, 50v cap

01227894

Filter Pack - Radio Noise

0.47 [micro ]F, 200v cap

To obtain a noise diagnostic filter, contact Saturn Service Parts.

Chart 11 - Poor Reception


Object Number: 875067  Size: FP

Chart 12 - Radio Noise


Object Number: 875069  Size: FP

Chart 13 - Radio Noise Entering Through Case


Object Number: 875071  Size: FP

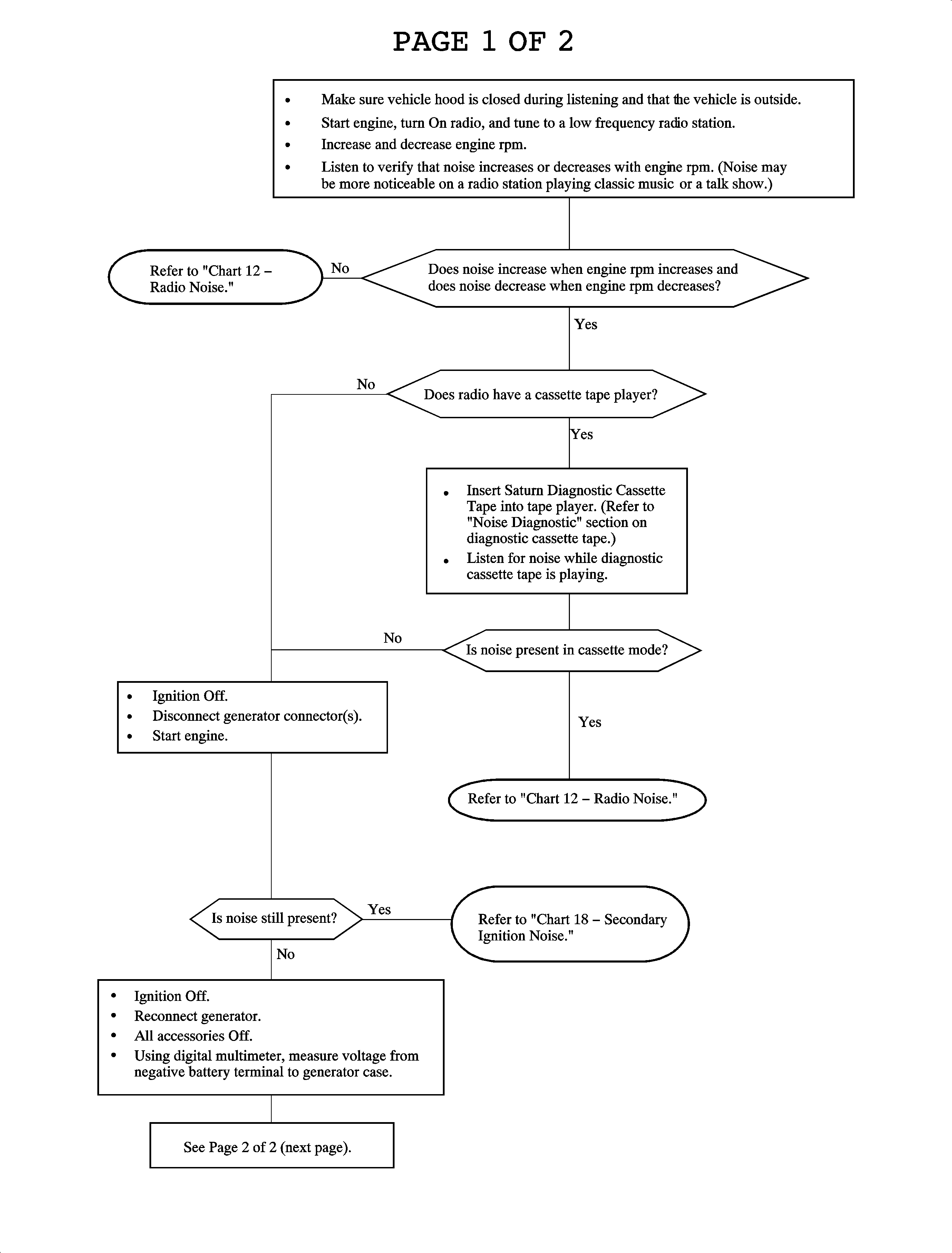
Chart 14 - Radio Noise Entering Through Harness (Engine Not Running)


Object Number: 875073  Size: FP

Chart 15 - Radio Noise Entering Through Harness (Engine Running Only)


Object Number: 875074  Size: FP

Chart 16 - Radio Noise Entering Through Antenna System


Object Number: 875077  Size: FP

Chart 17 - Engine Electrical Noise


Object Number: 875080  Size: FP

Chart 18 - Secondary Ignition Noise


Object Number: 875088  Size: FP

Chart 19 - Speaker Harness Related Noise


Object Number: 875094  Size: FP

Chart 20 - Switch Pop Or Accessory Noise


Object Number: 875097  Size: FP

RFI-Radio Frequency Interference

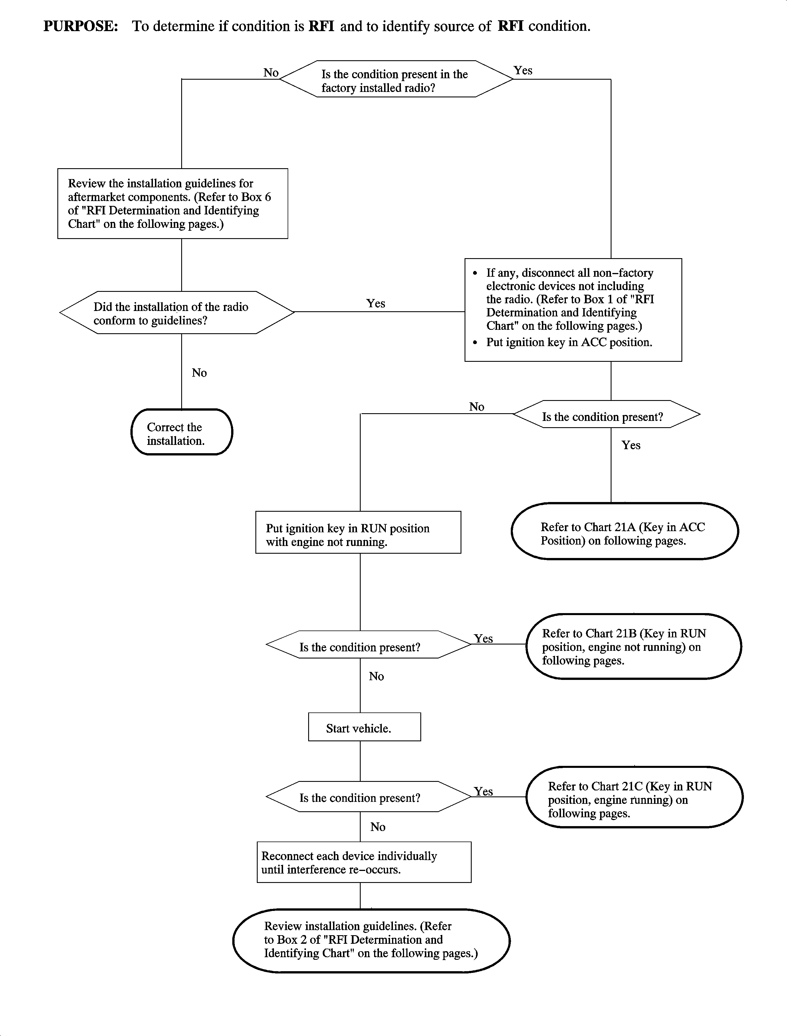
The purpose of this information is to help in the identification and diagnosis of radio frequency interference (RFI). RFI complaints may include noises, interference, static, whines, pops, and poor reception of stations normally receivable by the radio system. These complaints may also apply to any two-way communications radio installed in the vehicle including HAM, police, fire, business band, and cellular phones. RFI can occur as a fading signal or noise superimposed on a tuned signal.

RFI is the undesirable disturbance of an electrical system or device with another electrical system or device. The following questionnaire and diagnostic charts will help identify if there is an RFI problem in the vehicle.

Questionnaire

To begin diagnosing RFI conditions, it is important to understand the nature of the condition and the elements that may be involved. The following questionnaire will help determine vital pieces of information for the diagnostic process. Filling out this questionnaire, allows you to use the diagnostic charts on the following pages in a more efficient manner.

Step

Question

Yes

No

1

Is the vehicle equipped with any non-factory installed electronics? (This includes: radar detectors, scanners, and hand-held communications devices.)

 

 

2

If the condition occurs with a non-factory installed radio, have the radio installation guidelines been followed?

 

 

3

If the concern is with the entertainment radio, is the tape or CD affected?

 

 

4

Identify when the condition occurs:

    • Ignition Key in LOCK position?
    • Ignition Key in ACC position?
    • Ignition Key in RUN position, engine not running?
    • Engine running?
    • Are certain AM band frequencies affected?
    • Are certain FM band frequencies affected?
    • Is the condition on a station?
    • Is the condition between stations?
    • Does the condition occur with volume turned down?
    • Does the condition vary with volume?
    • Is the condition related to engine RPM?
    • Does the condition occur when switching an accessory On or Off?
    • Check the antenna and the lead-in cable. Does the condition persist?
    • Further test for condition at low volume with the antenna disconnected.

Does the condition persist?

 

 

5

If the condition is related to a fleet vehicle, answer the following:

    • Who installed the radio(s)?
    •  Were the installation guidelines followed?
    • Is this the only vehicle which demonstrates this condition?
    • Do similar vehicles have different antennas?
    • Are the antennas mounted in the same location?

 

 

Chart 21 - RFI Diagnostics


Object Number: 875101  Size: FP

Chart 21A - Key In Accessory Position


Object Number: 875104  Size: FP

Chart 21B - Key In Run Position, Engine Not Running


Object Number: 875106  Size: FP

Chart 21C - Key In Run Position, Engine Running


Object Number: 875109  Size: FP

RFI Determination and Identifying Chart

This chart is to be used along with the diagnostic charts to help determine if the condition is RFI related and to help identify what electronic device in the vehicle is interfering with the radio. Make sure the information in the questionnaire is as accurate as possible. You MUST be able to duplicate the customer's concern to diagnose RFI conditions. The process of identifying RFI and the source of an interference is simply the process of elimination. When the source of the interference is disconnected from power, the radio will work properly.

Box

 

1

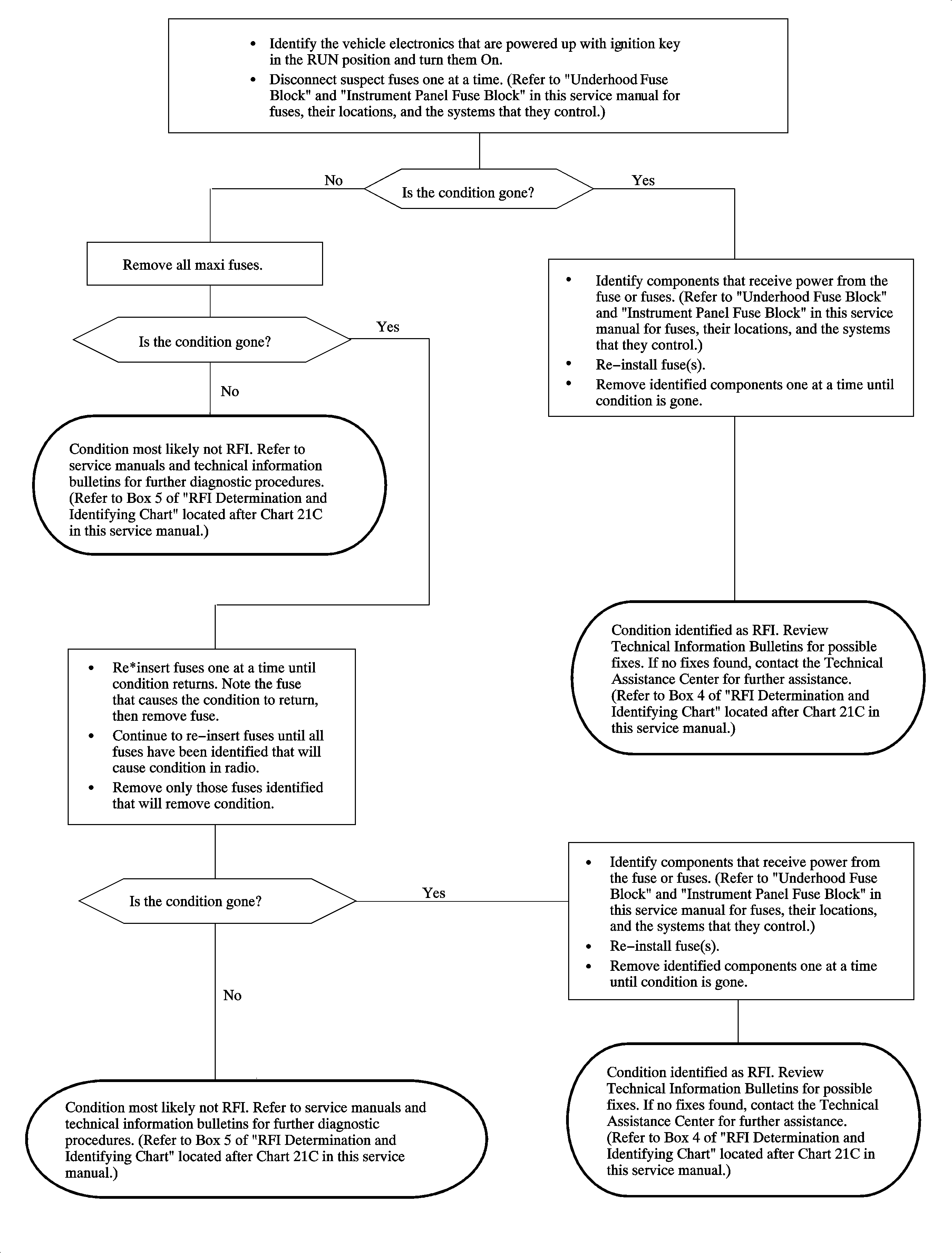
Verify that the condition is present, then disconnect any non-factory, add-on electronics (not including the radio). If the non-factory, add-on electronics can be switched Off then On, it may not be necessary to disconnect these devices.

2

If the condition goes away when a particular device is disconnected, reconnect the device to verify it as the source of the interference. (If the condition is related to non-factory, add-on electronics, consult the installation guidelines [refer to Box 6 in this chart] as an example of how to add an electronic component to the vehicle's electrical system.)

3

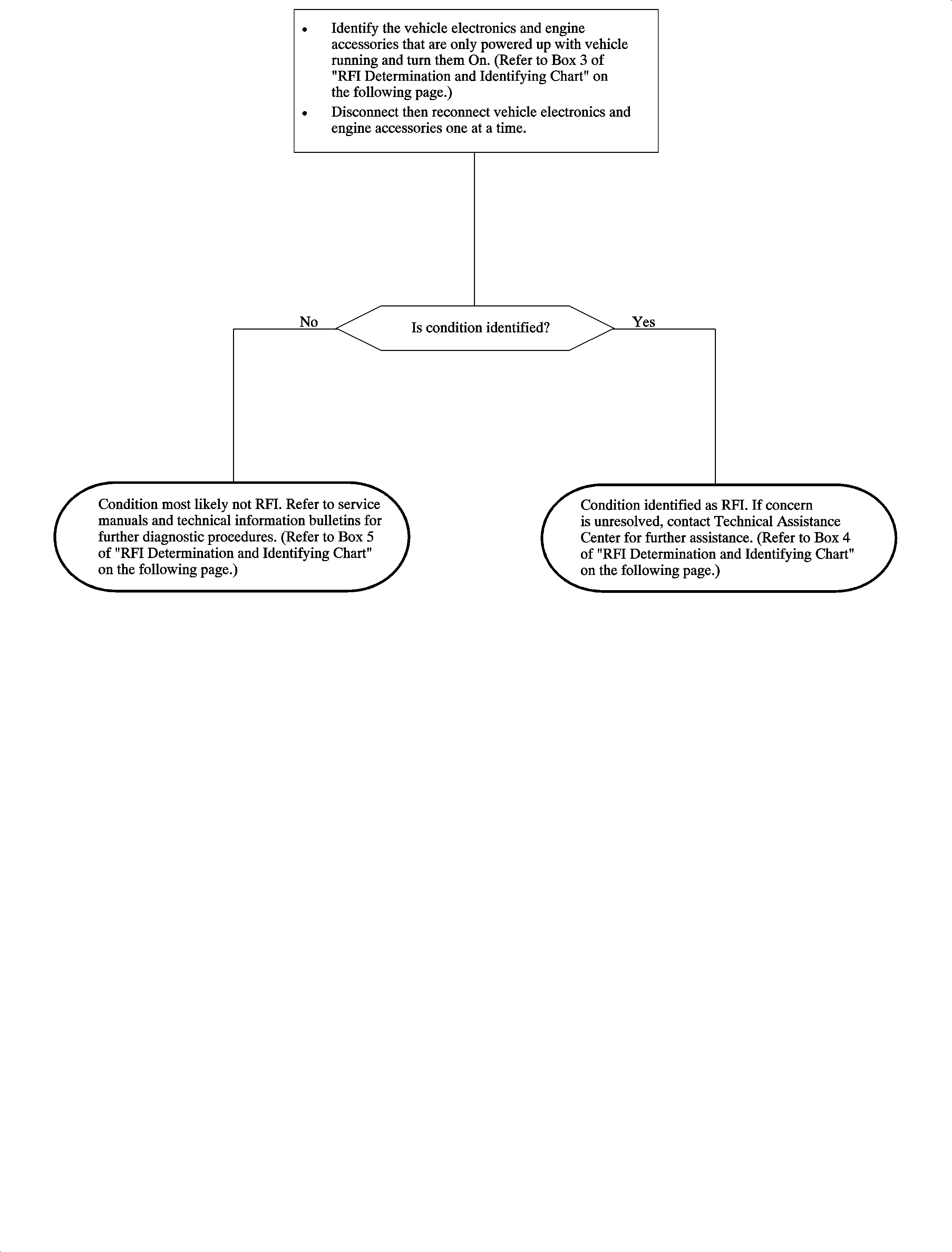
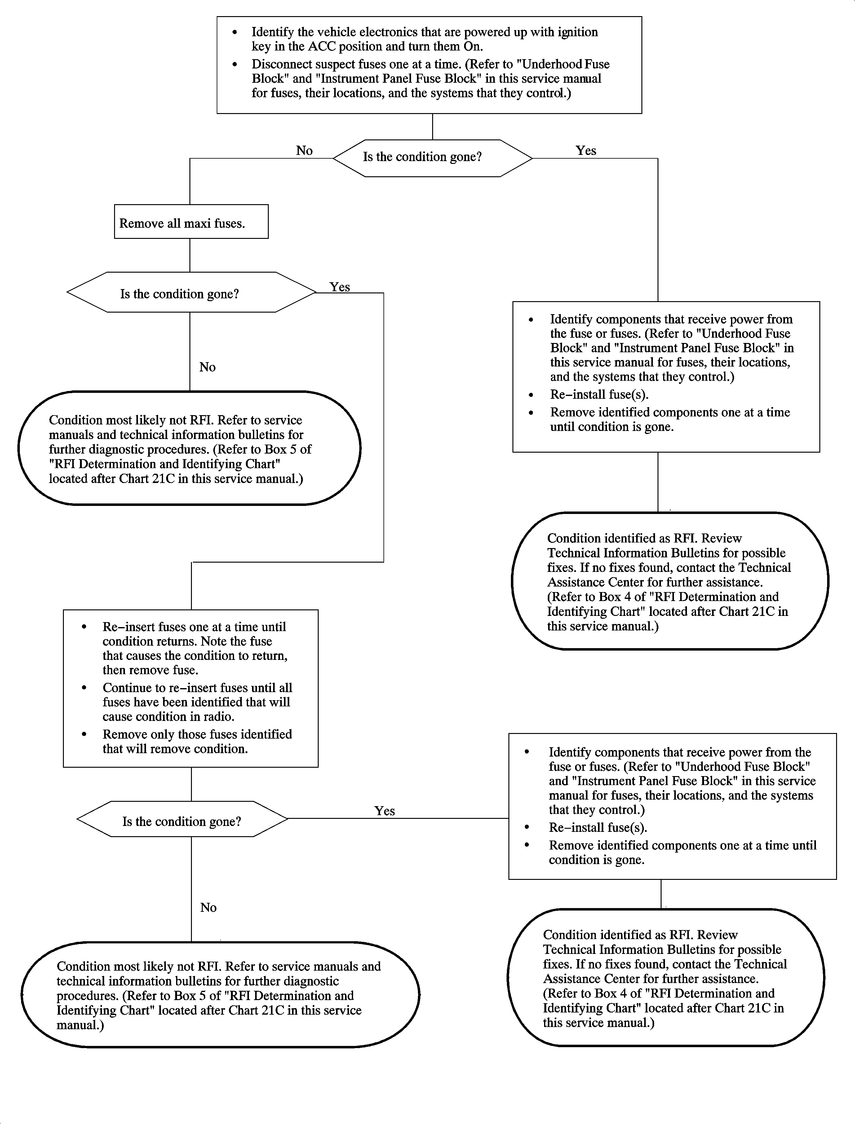
If the condition is ONLY present with the engine running, disconnect electrical components that are active only with the engine running. The charging system, various solenoids, and relays may be intermittently disconnected while observing the condition. In some cases, a component cannot be disconnected while the engine is running. In these cases, the component can be tested independent of the vehicle (e.g., fuel injectors).

4

If the condition can be eliminated and the interference isolated to a component, determine if a technical information bulletin has been published concerning this particular condition. Contact the Technical Assistance Center for additional information if no bulletins are found.

5

If the identified concern cannot be eliminated by testing in any key position and by disconnecting fuses and components, check for published technical information bulletins. If the concern cannot be identified or eliminated, contact the Technical Assistance Center for further assistance.

6

The installation guidelines for aftermarket accessories for all model years is located in the Technical Information Bulletin, "Information On Installation of Cellular Telephones and/or Other Electrical Accessories in Saturn Vehicles." For speaker pop, refer to "Popping Noise" in this service manual.