GM Service Manual Online
For 1990-2009 cars only
Makes
🢒
Saturn
🢒
2006
🢒
VUE - FWD
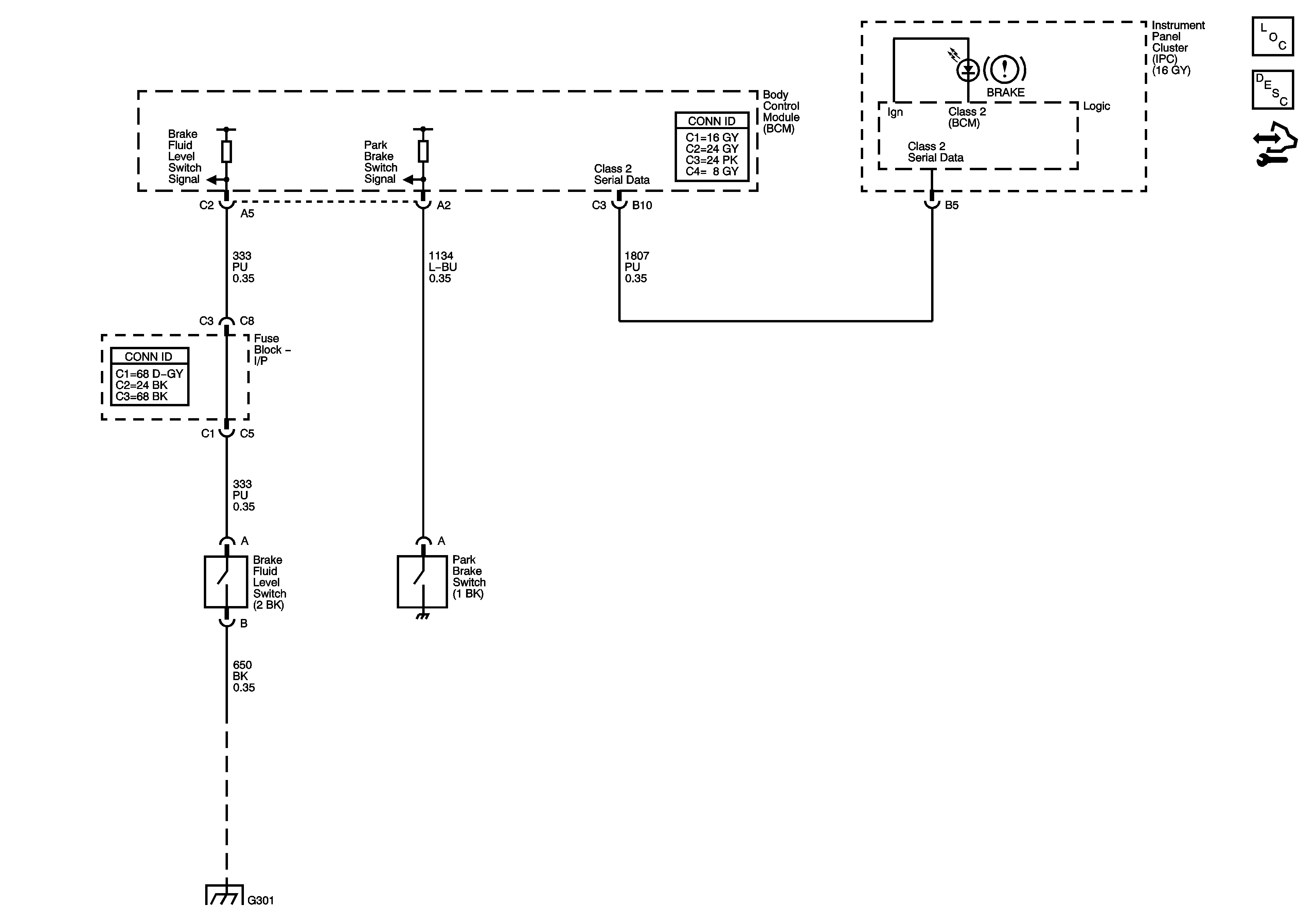
🢒 Brake Warning System Schematic
Brake Warning System Schematic
Master Electrical Component List
Brake Warning System Description and Operation
Control Module References
G103 - 1 of 2