GM Service Manual Online
For 1990-2009 cars only
Makes
🢒
Suzuki
🢒
2007
🢒
XL-7 AWD
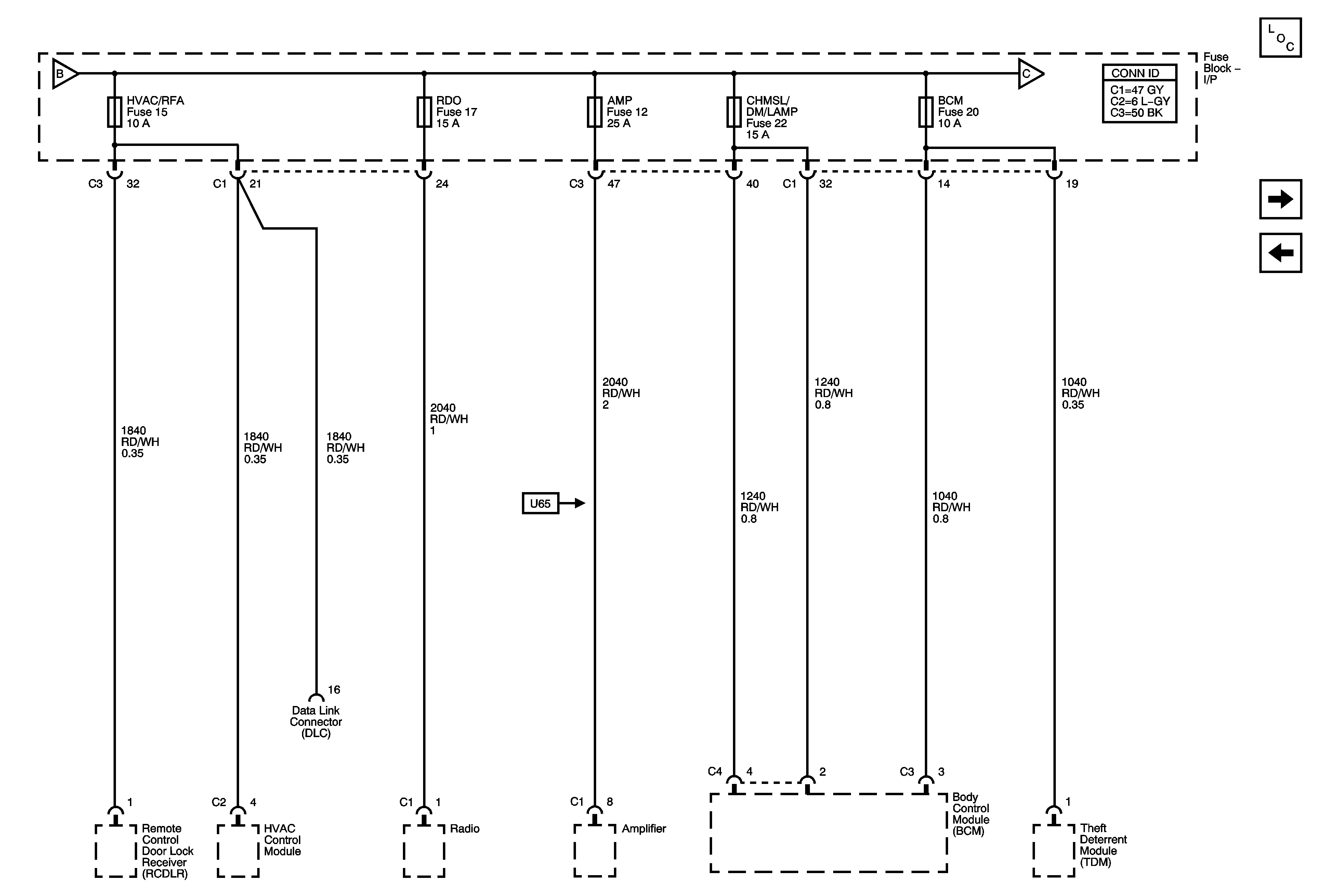
🢒 AMP, BCM, CHMSL/DM/LAMP, HVAC/RFA and RDO Fuse
AMP, BCM, CHMSL/DM/LAMP, HVAC/RFA and RDO Fuse
AMP, BCM, CHMSL/DM/LAMP, HVAC/RFA and RDO Fuse
Master Electrical Component List
AOS MDL, BATT 2, HTD/SEATS, L/GATE, LT TRN/SIG, PWR MIRS, RT TRN/SIG and AIRBAGS Fuses and PWR SEATS Circuit Breaker
BATT 1, CNSTR VENT, CLSTR, HVAC BLWR, INFOTMNT, INT LAMP, ONSTAR, REAR DEFOG and RVC Fuses
BATT 1, CNSTR VENT, CLSTR, HVAC BLWR, INFOTMNT, INT LAMP, ONSTAR, REAR DEFOG and RVC Fuses
IGN SW, Fuse and Ignition Switch