GM Service Manual Online
For 1990-2009 cars only
Makes
🢒
Suzuki
🢒
2007
🢒
XL-7 AWD
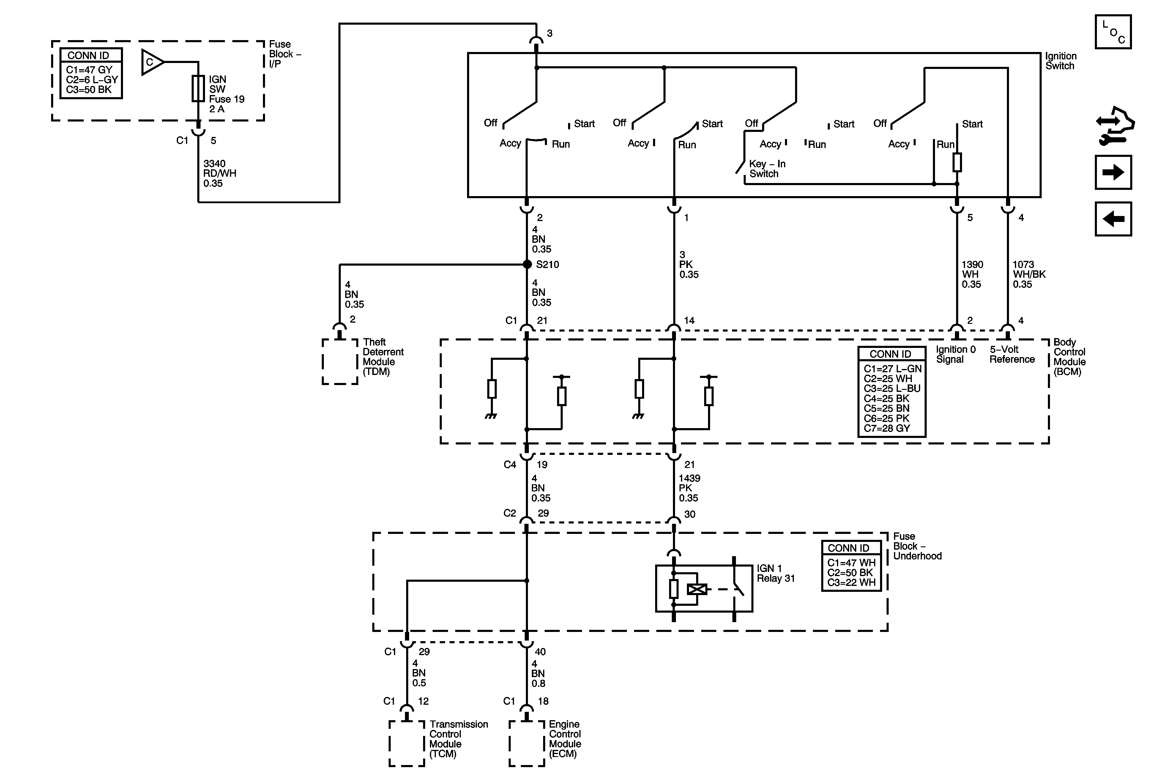
🢒 IGN SW, Fuse and Ignition Switch
IGN SW, Fuse and Ignition Switch
IGN SW Fuse and Ignition Switch
Master Electrical Component List
Control Module References
PWR/TRN Relay BUS - EMISO1, EMISO2, ETC/ECM, EVEN COILS/INJ and ODD COILS/INJ FusesINJ
BATT 3, DR/LCK, REAR/WPR, RSE and S/ROOF Fuses and PWR WNDW Circuit Breaker
AMP, BCM, CHMSL/DM/LAMP, HVAC/RFA and RDO Fuse