GM Service Manual Online
For 1990-2009 cars only
Makes
🢒
Suzuki
🢒
2007
🢒
XL-7 AWD
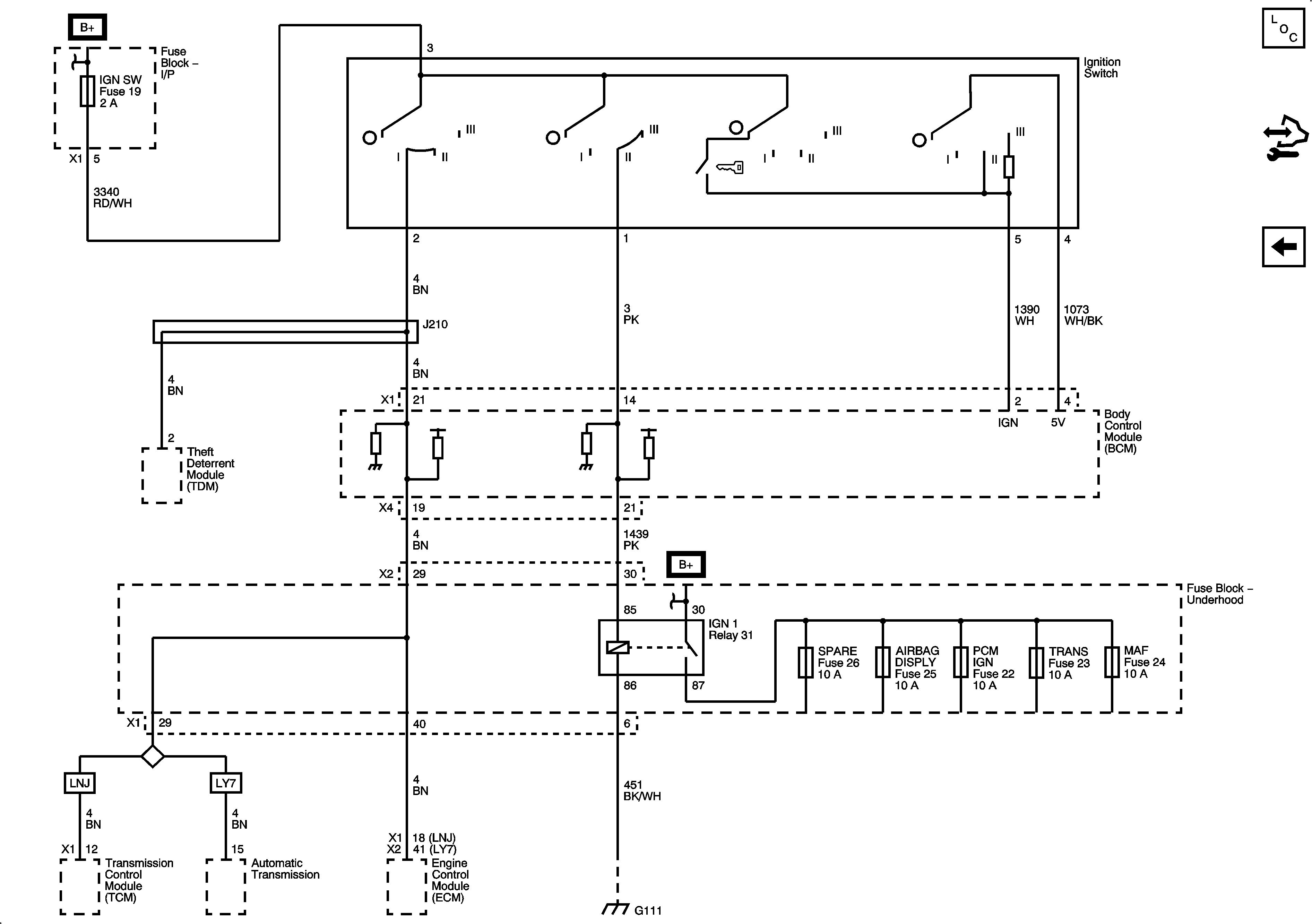
🢒 Power Moding Schematics
Power Moding Schematics
Power Moding
Master Electrical Component List
Control Module References
Ignition Lock
B+ BUS 1 of 2