GM Service Manual Online
For 1990-2009 cars only
Makes
🢒
Buick
🢒
2007
🢒
LaCrosse
🢒 Driver Information System
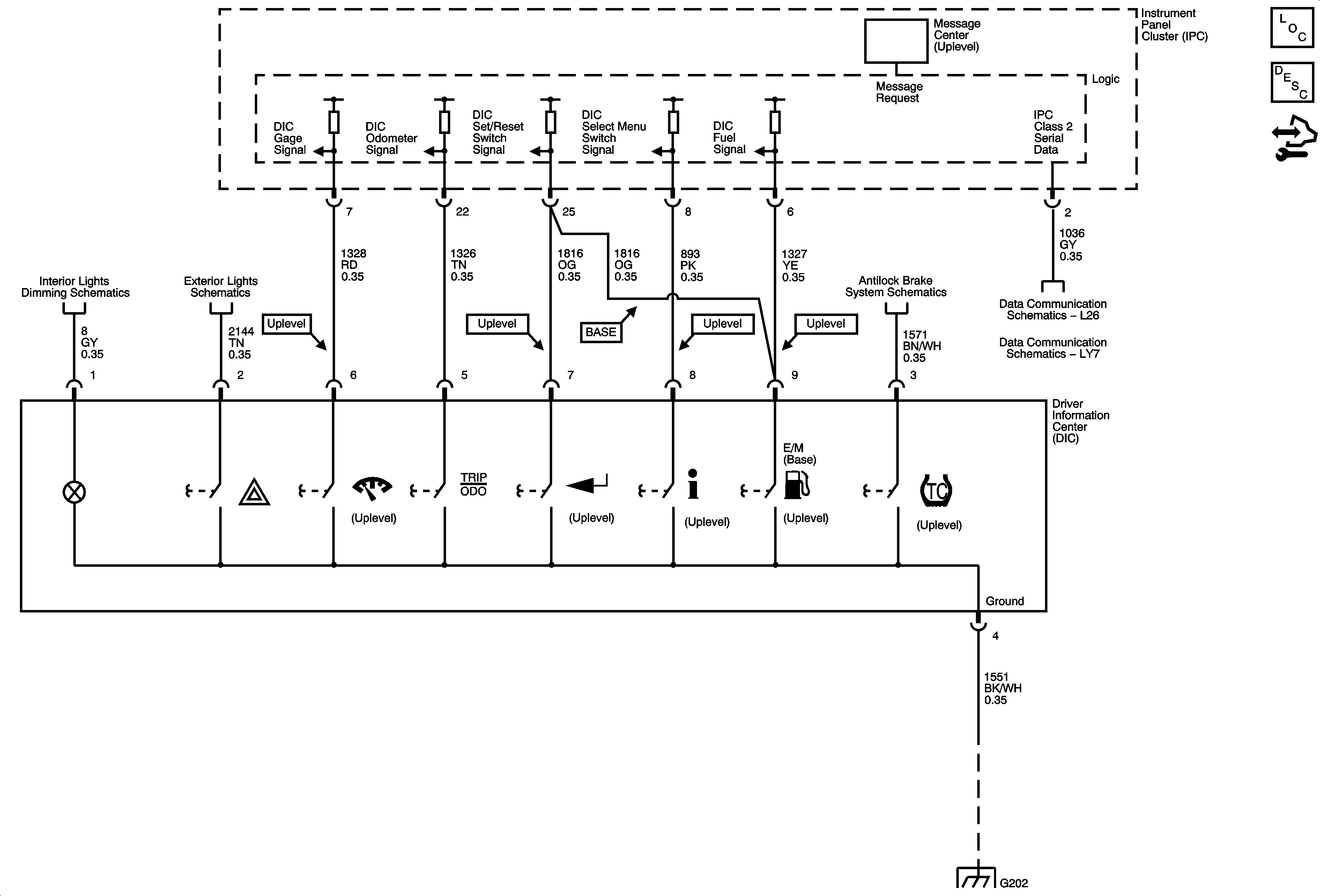
Driver Information System
Master Electrical Component List
Driver Information Center (DIC) Description and Operation
Control Module References
I/P, Console, and Driver Door Lighting
Turn Signal, Hazard and Stop Lamps Inputs
Data Active Brake and Stability
Data Link Connector Schematics L26
Data Link Connector (DLC) Schematics LY7
G202