GM Service Manual Online
For 1990-2009 cars only
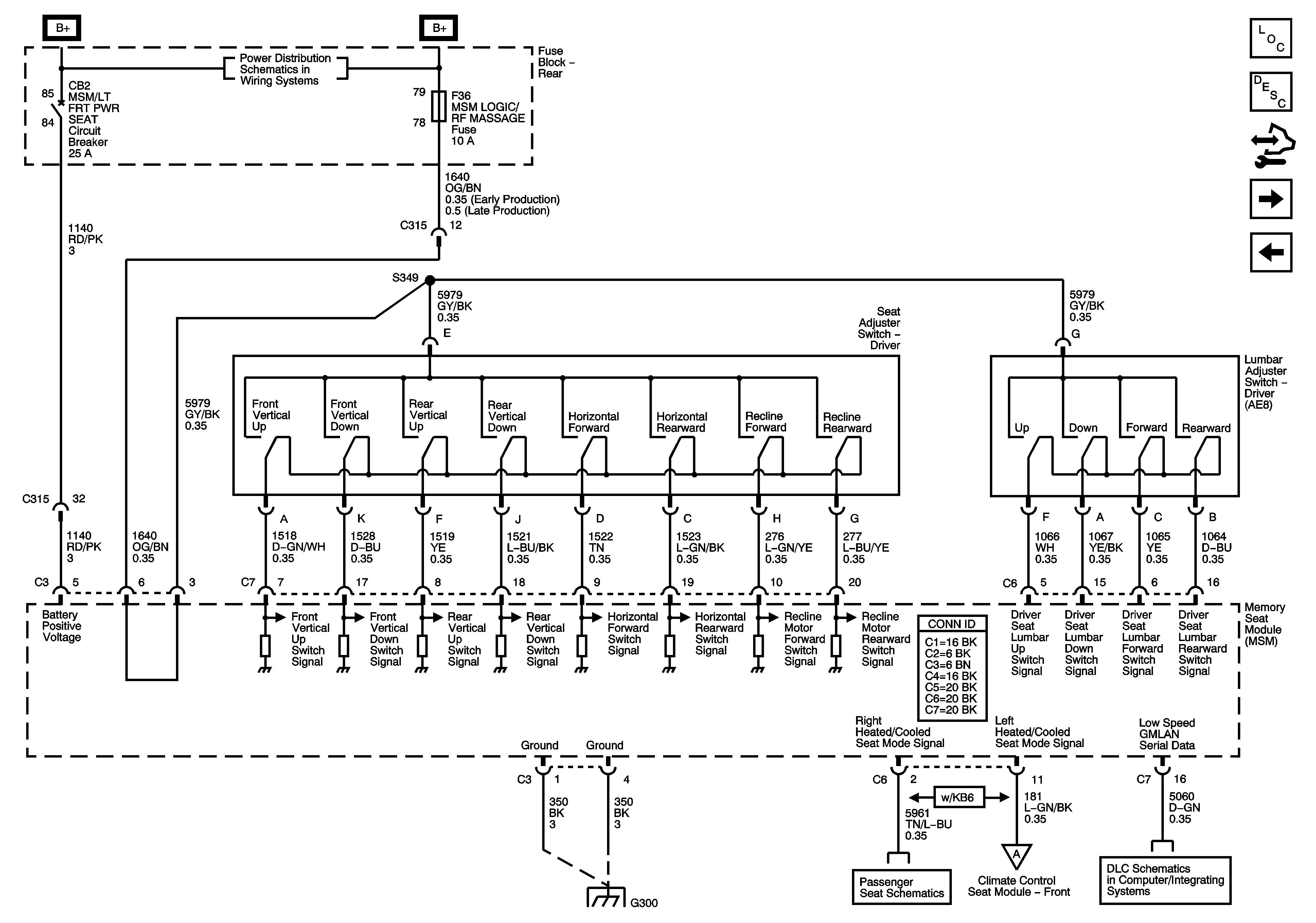
Figure 1:

w/o A45


Object Number: 1680343  Size: FS
Master Electrical Component List
Power Seats System Description and Operation
Control Module References
w/ A45
Rear Fuse Block B+
G300
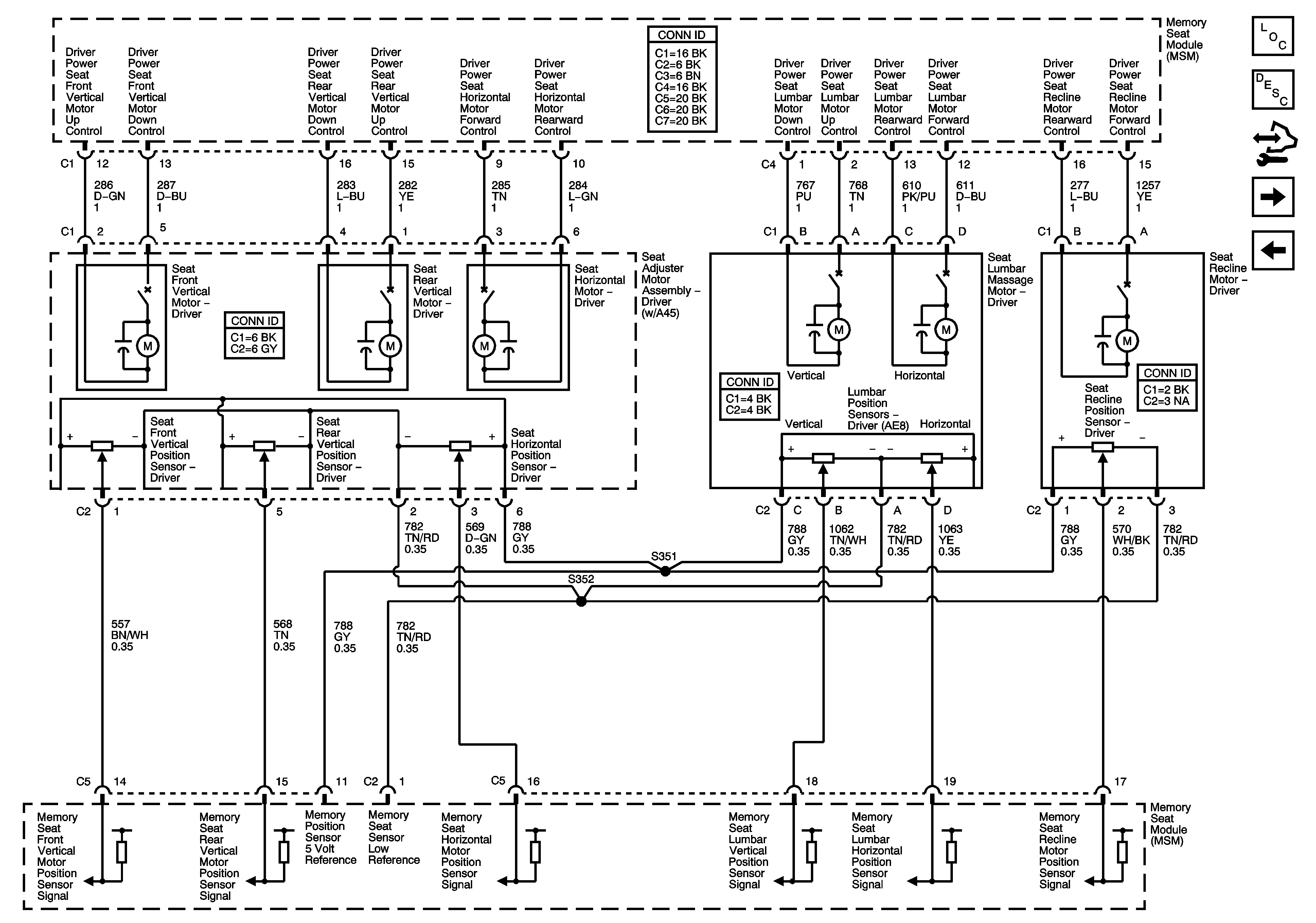
Figure 2:

w/A45


Object Number: 1680344  Size: FS
Master Electrical Component List
Power Seats System Description and Operation
Control Module References
Position Sensors
w/o A45
Rear Fuse Block B+
G300
Passenger Heated and Cooled Seat KB6
Heated and Cooled Seat KB6
Power, Ground, and Low Speed GMLAN
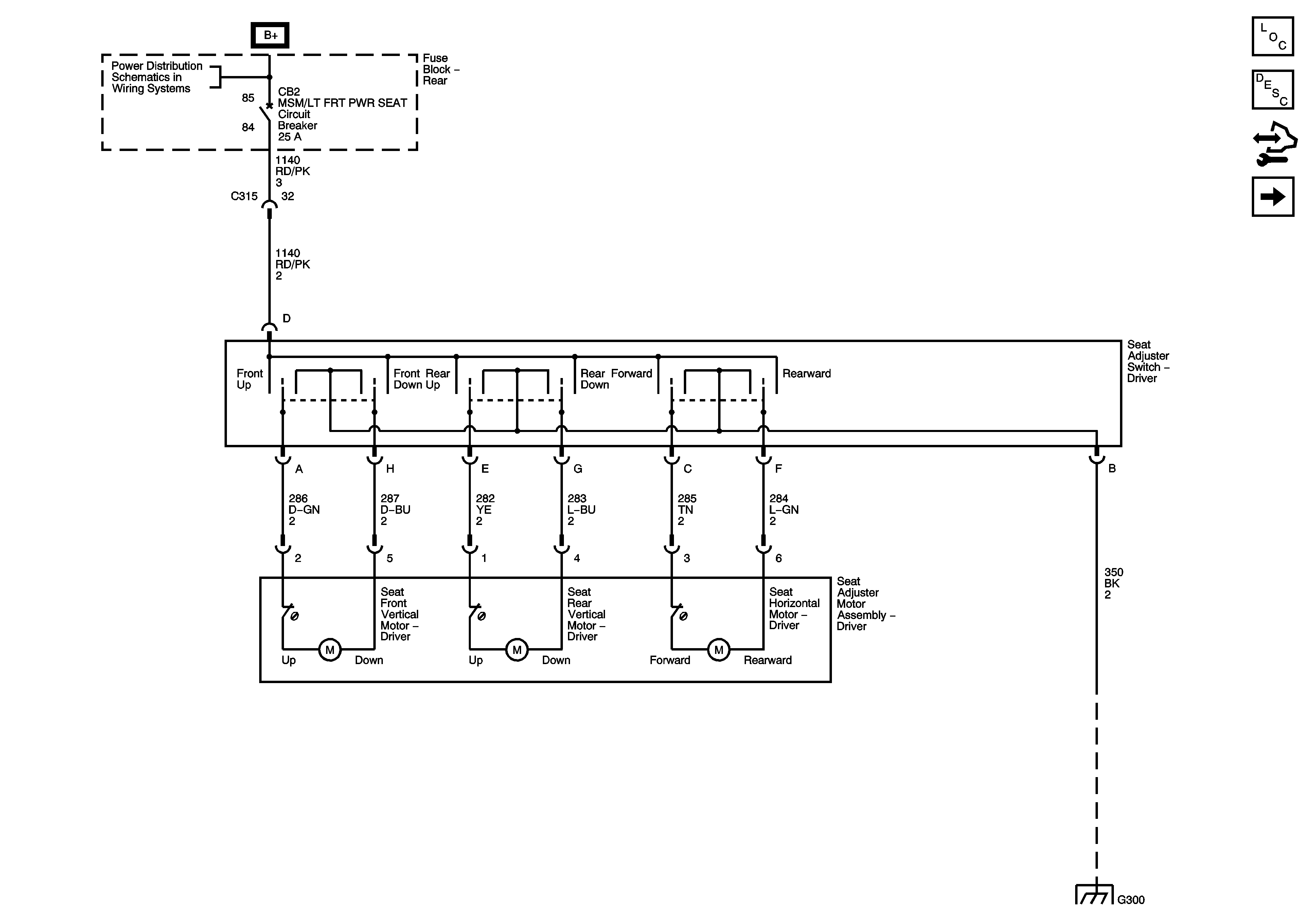
Figure 3:

Position Sensors


Object Number: 1680345  Size: FS
Master Electrical Component List
Memory Seats Description and Operation
Control Module References
Heated Seat KA1
w/ A45
Figure 4:

Heated Seat - KA1


Object Number: 1680346  Size: FS
Master Electrical Component List
Rear Heated Seats Description and Operation
Control Module References
Heated and Cooled Seat KB6
Position Sensors
Figure 5:

Heated and Cooled Seat - KB6


Object Number: 1680347  Size: FS
Master Electrical Component List
Heated/Cooled Seats Description and Operation
Control Module References
Heated Cooled Seat Switch KA1, KB6
Heated Seat KA1
w/ A45
Rear Fuse Block B+
G300
Figure 6:

Heated/Cooled Seat Switch - KA1/KB6


Object Number: 1680348  Size: FS
Master Electrical Component List
Heated/Cooled Seats Description and Operation
Control Module References
Heated and Cooled Seat KB6
Power, Ground, and Low Speed GMLAN