GM Service Manual Online
For 1990-2009 cars only
Makes
🢒
Buick
🢒
2006
🢒
Lucerne
🢒
Suspension
🢒
Electronic Suspension Control (ESC)
🢒 Suspension Controls Schematics
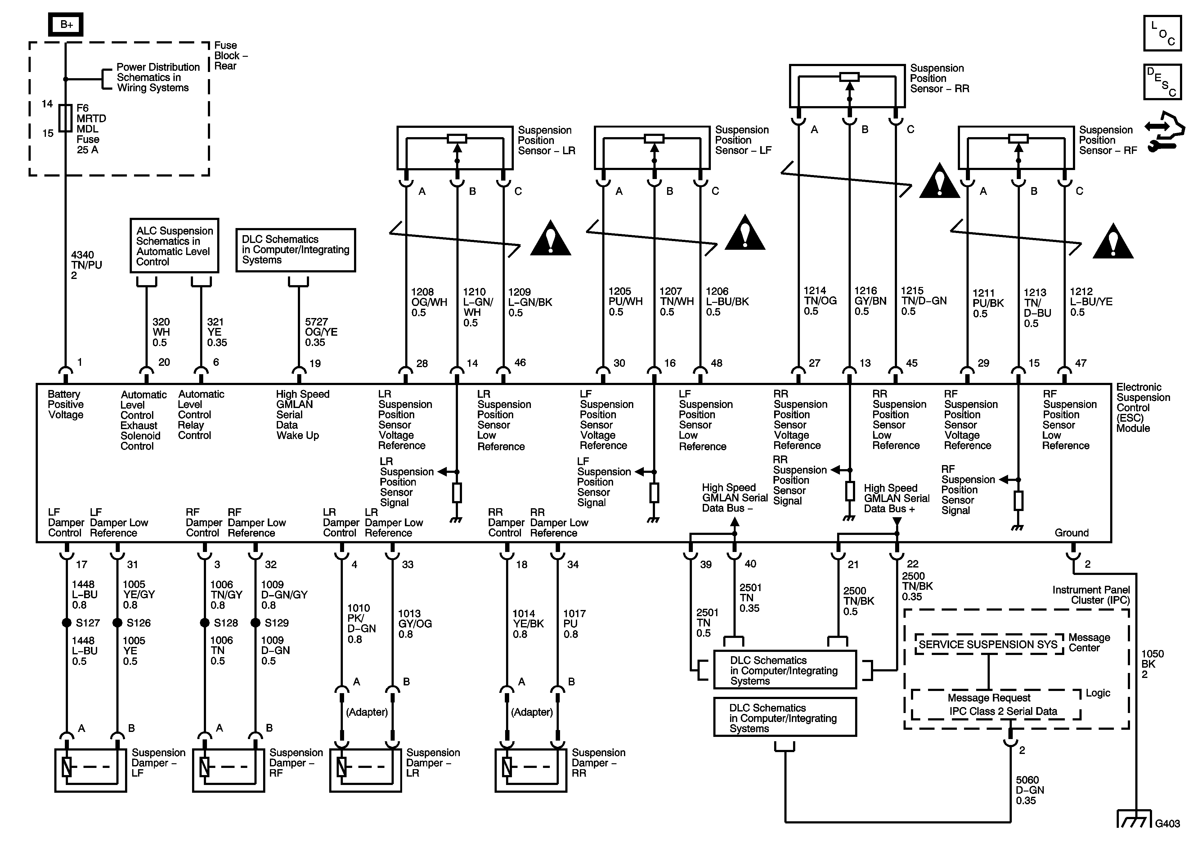
Electronic Suspension Control - F55
Master Electrical Component List
Electronic Suspension Control Description and Operation
Control Module References
Rear Fuse Block B+
Automatic Level Control Schematics (F55, FE3)
Serial Data Wake Up
Suspension Controls Schematic Icons
Suspension Controls Schematic Icons
Suspension Controls Schematic Icons
Suspension Controls Schematic Icons
High Speed Serial Data
Power, Ground, and Low Speed GMLAN
G403