GM Service Manual Online
For 1990-2009 cars only
Figure 1:

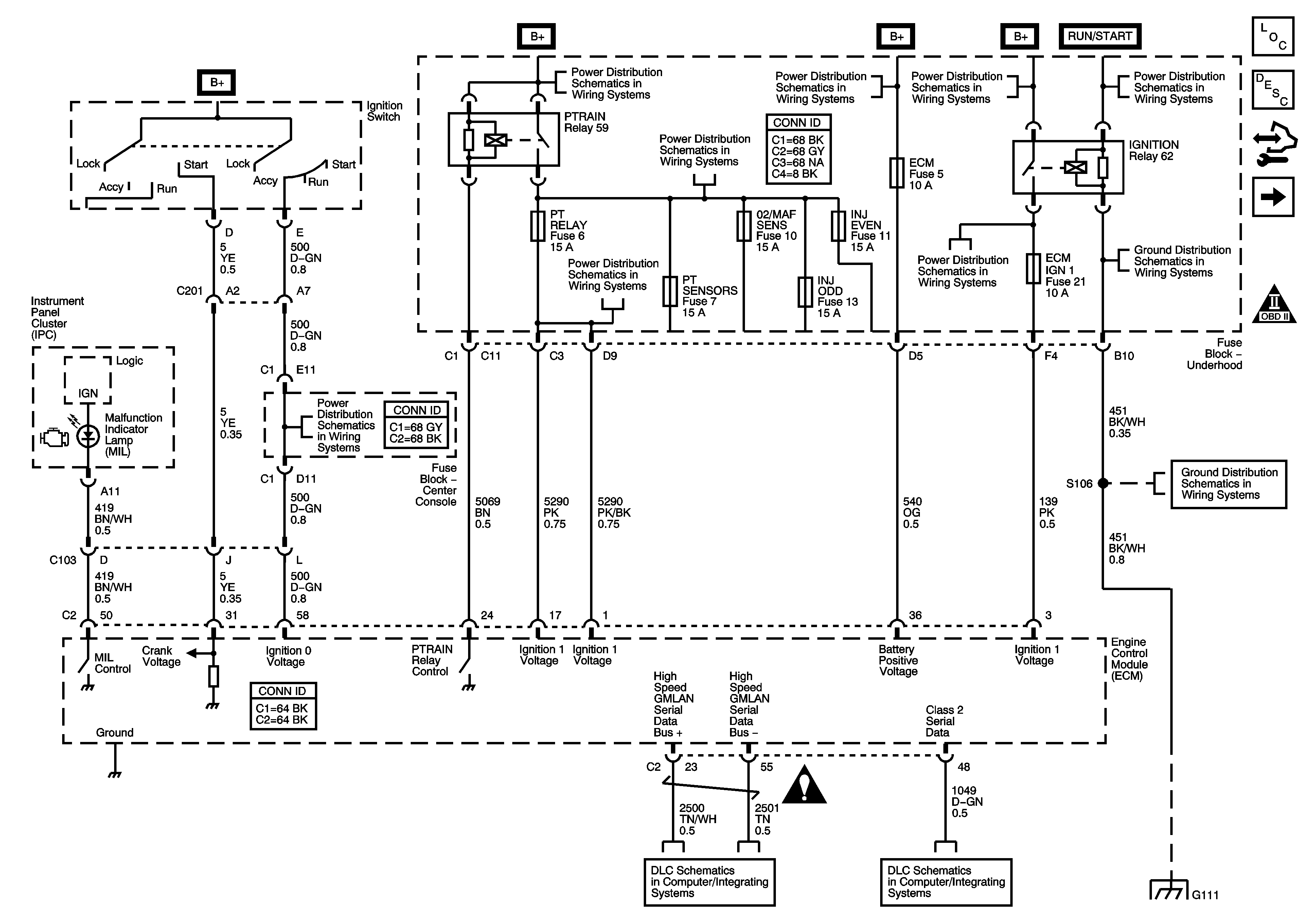
Power, Ground, Serial Data, MIL and Indicators


Object Number: 1500049  Size: FS
Master Electrical Component List
Engine Control Module Description
Control Module References
Underhood Fuse Block Main Relay 1 of 2
OBD II Symbol Description Notice
ABSMTR, ABS SOL, BCM, DVD, ECM (3.6L), FRT AUX, PCM (3.4L), S BAND, and VENT SOL Fuses
ABS, AWD, ECM IGN1, TRANS Fuses and IGNITION Relay - 3.6L
B+ Bus 2 of 2
B+ Bus 2 of 2
B+ Bus 2 of 2
ABS, AWD, ECM IGN1, TRANS Fuses and IGNITION Relay - 3.6L
G132 - LY7 and G111
Ignition Switch - ACCY/RUN/START, RUN, and START Bus Bars and BLWR, IGN0, and KEY SOL Fuses
G132 - LY7 and G111
Engine Controls Schematic Icons
TCM Power, Grounds and Serial Data - 3.6L
Data Link Connector (DLC)
G132 - LY7 and G111
G132 - LY7 and G111
Figure 2:

Underhood Fuse Block Main Relay - 1 of 2


Object Number: 1500030  Size: FS
Master Electrical Component List
Engine Control Module Description
Control Module References
Underhood Fuse Block Main Relay 2 of 2
Power, Ground, MIL, and Serial Data
OBD II Symbol Description Notice
B+ Bus 2 of 2
PTRAIN Relay (2 of 2), BTSI, PT RLY, and PT SENSORS Fuses - 3.6L
PTRAIN Relay (2 of 2), BTSI, PT RLY, and PT SENSORS Fuses - 3.6L
Underhood Fuse Block Main Relay 2 of 2
Figure 3:

Underhood Fuse Block Main Relay - 2 of 2


Object Number: 1500031  Size: FS
Master Electrical Component List
Engine Control Module Description
Control Module References
Engine Data Sensors - 5 Volt Reference Bus
Underhood Fuse Block Main Relay 1 of 2
OBD II Symbol Description Notice
Underhood Fuse Block Main Relay 1 of 2
PTRAIN Relay (1 of 2), INJ EVEN, INJ ODD, and O2/MAF SENS Fuses - 3.6L
Figure 4:

Engine Data Sensors - 5-Volt Reference Bus


Object Number: 1500034  Size: FS
Master Electrical Component List
Engine Control Module Description
Control Module References
Low Reference Bus
Underhood Fuse Block Main Relay 2 of 2
OBD II Symbol Description Notice
Figure 5:

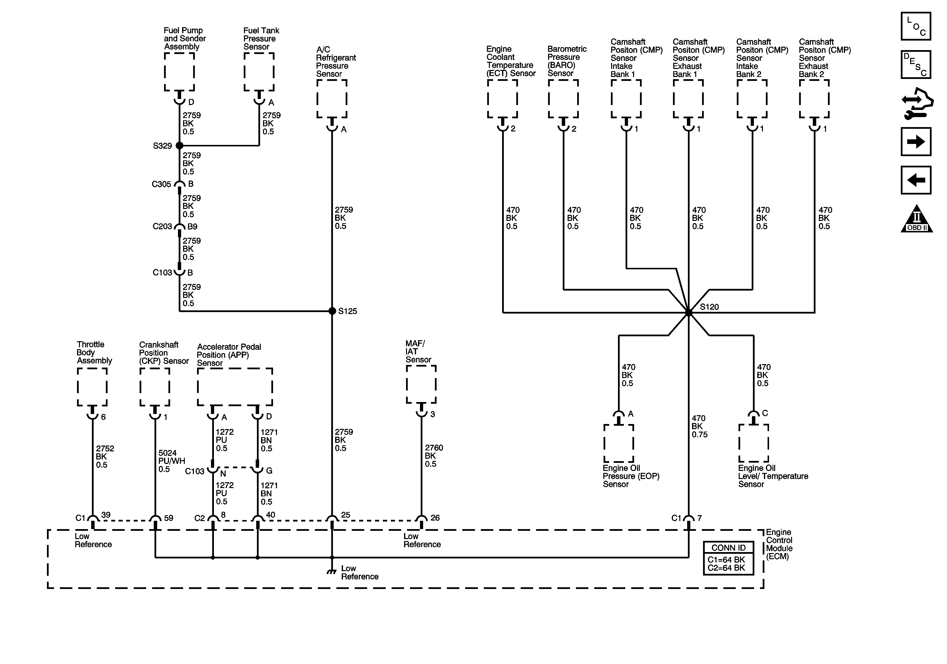
Engine Data Sensors - Low Reference Bus


Object Number: 1500035  Size: FS
Master Electrical Component List
Engine Control Module Description
Control Module References
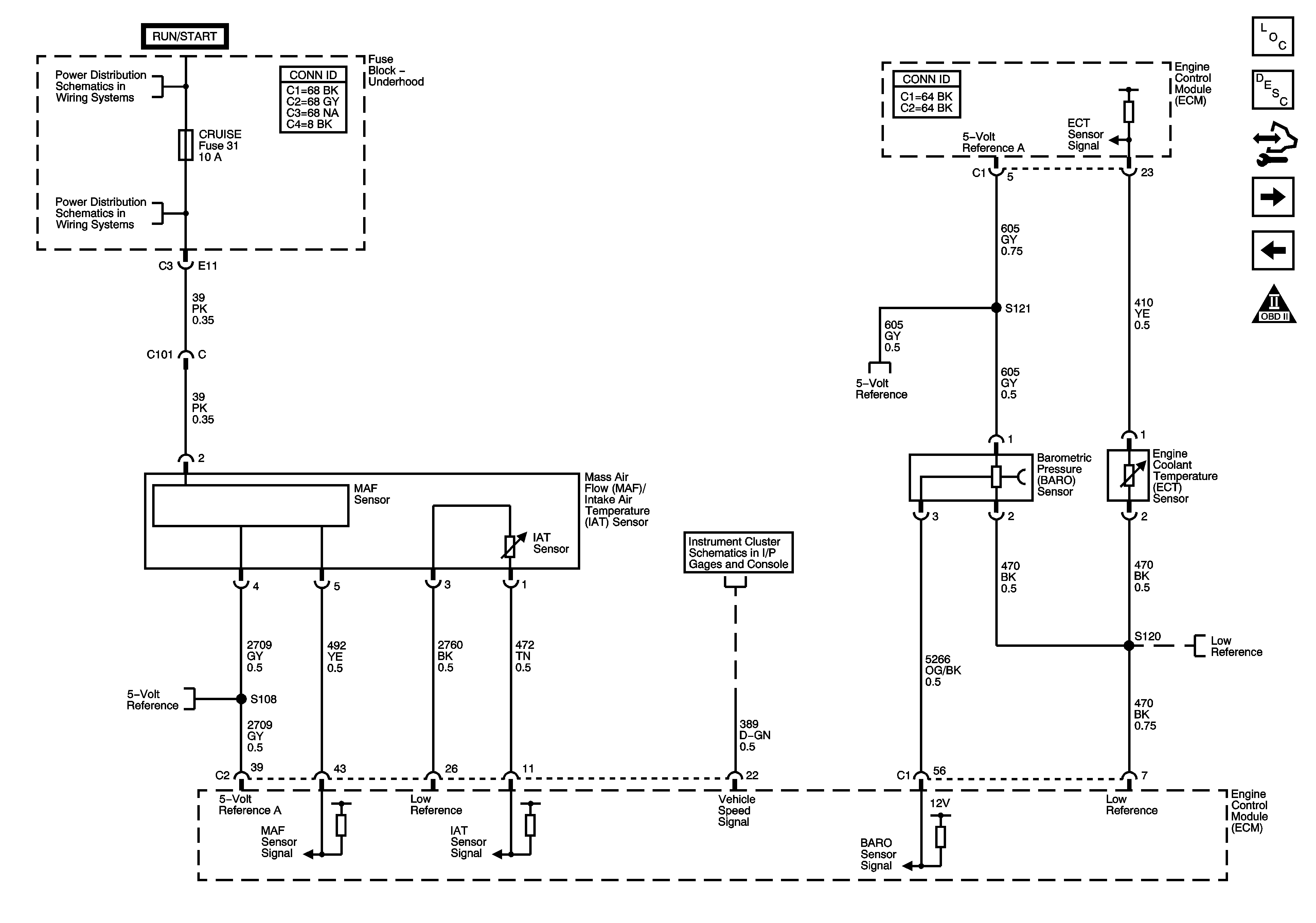
Engine Data Sensors - BARO, ECT and MAF/IAT Sensors
Engine Data Sensors - 5 Volt Reference Bus
OBD II Symbol Description Notice
Figure 6:

Engine Data Sensors - BARO, ECT and MAF/IAT Sensors


Object Number: 1500036  Size: FS
Master Electrical Component List
Air Intake System Description
Control Module References
Engine Data Sensors - Oxygen Sensors
Low Reference Bus
OBD II Symbol Description Notice
BTSI (3.4L), CRUISE, IGN 1 MAIN, and TRN SIG Fuses
BTSI (3.4L), CRUISE, IGN 1 MAIN, and TRN SIG Fuses
Engine Data Sensors - 5 Volt Reference Bus
Engine Data Sensors - 5 Volt Reference Bus
Gages - 3.4L
Low Reference Bus
Figure 7:

Engine Data Sensors - Heated Oxygen Sensors (HO2S)


Object Number: 1500037  Size: FS
Master Electrical Component List
Engine Control Module Description
Control Module References
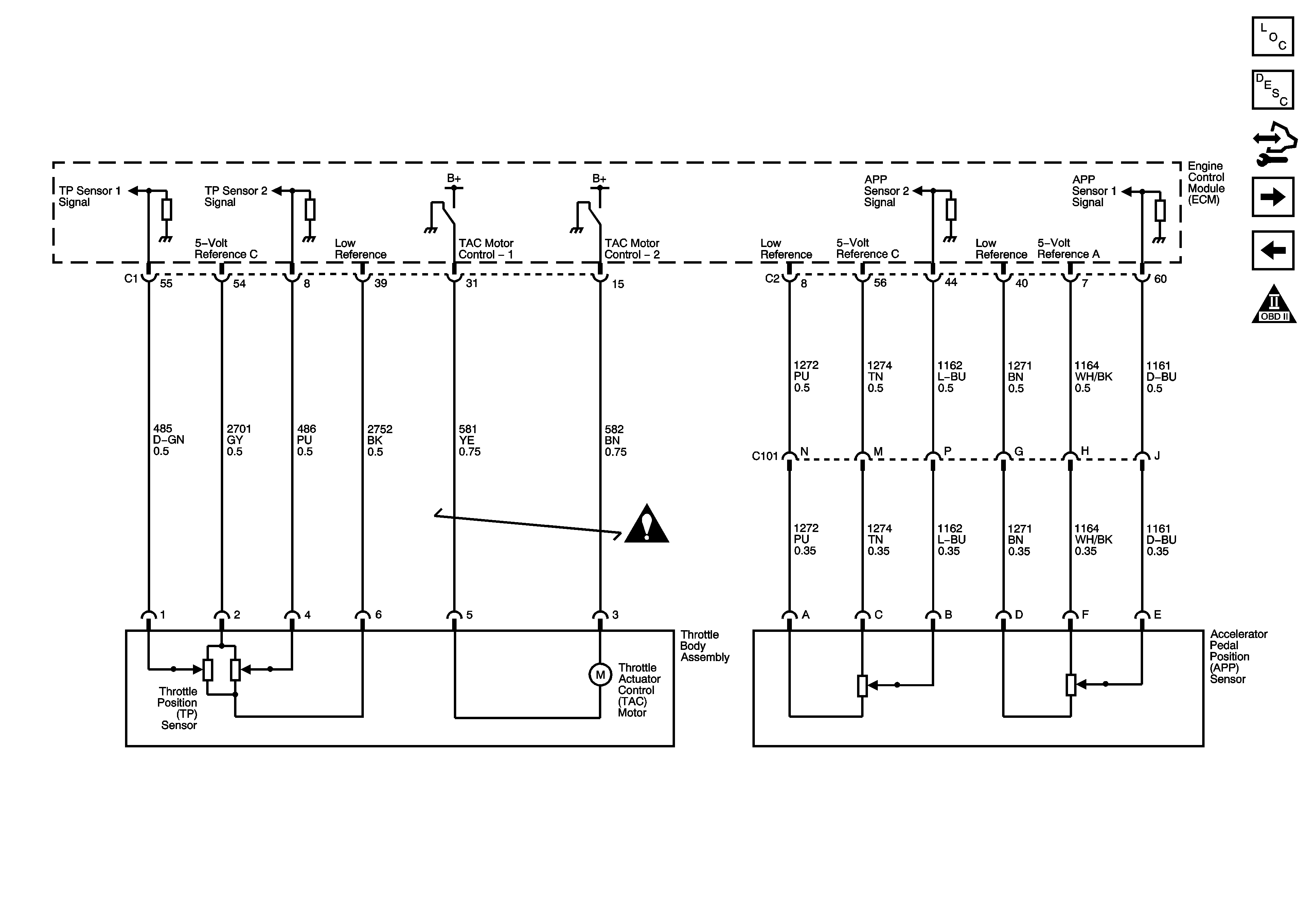
Engine Data Sensors - Throttle Actuator Control (TAC) System
Engine Data Sensors - BARO, ECT and MAF/IAT Sensors
OBD II Symbol Description Notice
PTRAIN Relay (2 of 2), BTSI, PT RLY, and PT SENSORS Fuses - 3.6L
Engine Controls Schematic Icons
Engine Controls Schematic Icons
Figure 8:

Engine Data Sensors - Throttle Actuator Control (TAC) System


Object Number: 1500038  Size: FS
Master Electrical Component List
Throttle Actuator Control (TAC) System Description
Control Module References
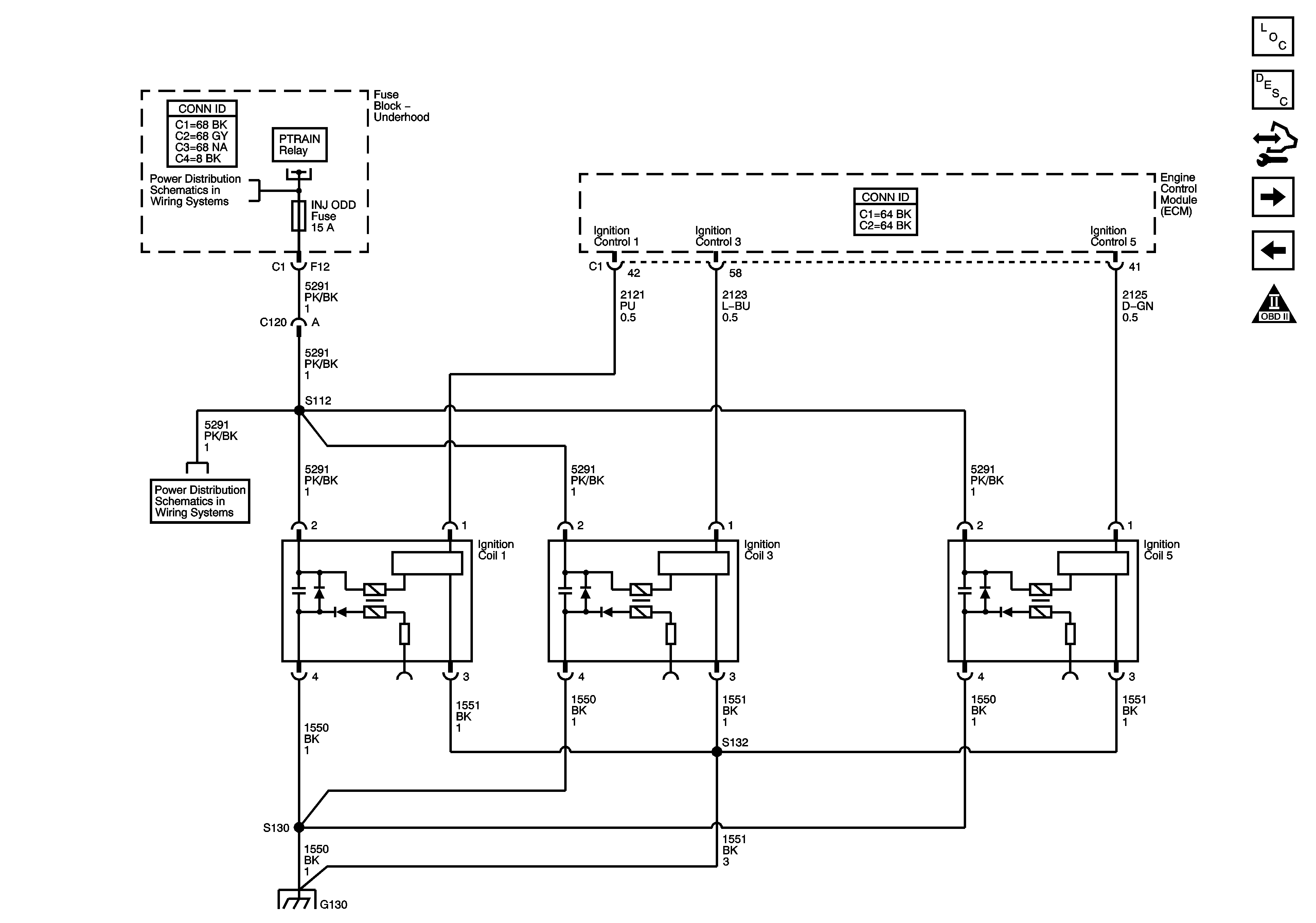
Ignition Controls - Bank 1 Ignition Coils
Engine Data Sensors - Oxygen Sensors
OBD II Symbol Description Notice
Engine Controls Schematic Icons
Figure 9:

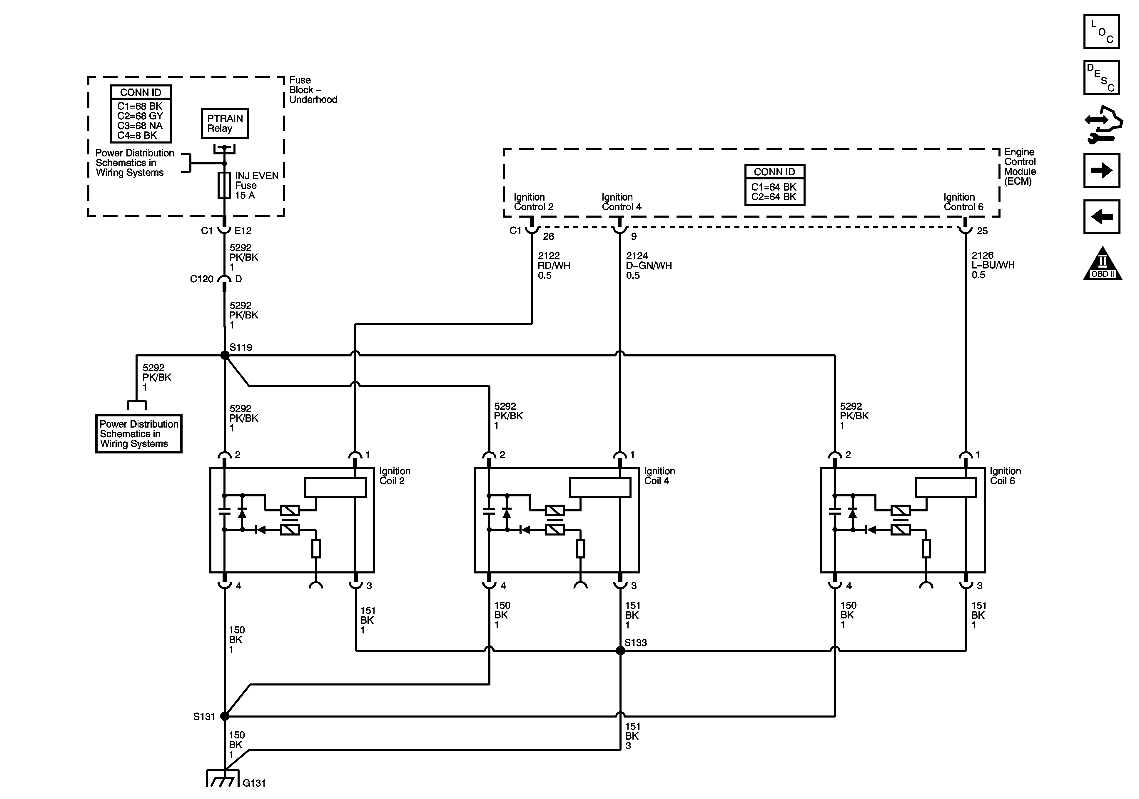
Ignition Controls - Bank 1 (Odd) Ignition Coils


Object Number: 1500048  Size: FS
Master Electrical Component List
Electronic Ignition (EI) System Description
Control Module References
Ignition Controls - Bank 2 Ignition Coils
Engine Data Sensors - Throttle Actuator Control (TAC) System
OBD II Symbol Description Notice
B+ Bus 1 of 2
B+ Bus 1 of 2
PTRAIN Relay (1 of 2), INJ EVEN, INJ ODD, and O2/MAF SENS Fuses - 3.6L
G130 and G131 - LY7
Figure 10:

Ignition Controls - Bank 2 (Even) Ignition Coils


Object Number: 1500045  Size: FS
Master Electrical Component List
Electronic Ignition (EI) System Description
Control Module References
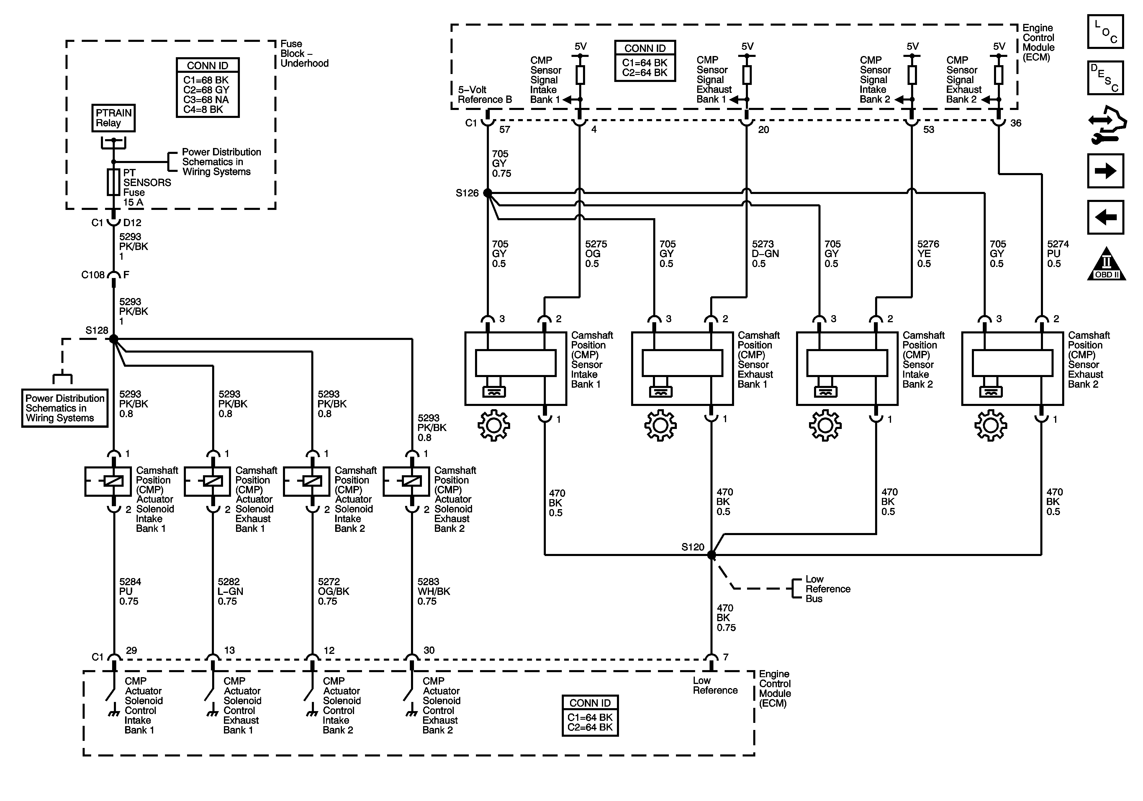
Ignition Controls - CMP Sensors
Ignition Controls - Bank 1 Ignition Coils
OBD II Symbol Description Notice
B+ Bus 1 of 2
B+ Bus 1 of 2
PTRAIN Relay (1 of 2), INJ EVEN, INJ ODD, and O2/MAF SENS Fuses - 3.6L
G130 and G131 - LY7
Figure 11:

Ignition Controls - Camshaft Position (CMP) Sensors and Actuator Solenoids


Object Number: 1500040  Size: FS
Master Electrical Component List
Camshaft Actuator System Description
Control Module References
Ignition Controls - CKP and Knock Sensors
Ignition Controls - Bank 2 Ignition Coils
OBD II Symbol Description Notice
B+ Bus 2 of 2
PTRAIN Relay (2 of 2), BTSI, PT RLY, and PT SENSORS Fuses - 3.6L
Low Reference Bus
Figure 12:

Ignition Controls - Knock and Crankshaft Position (CKP) Sensors


Object Number: 1500039  Size: FS
Master Electrical Component List
Knock Sensor (KS) System Description
Control Module References
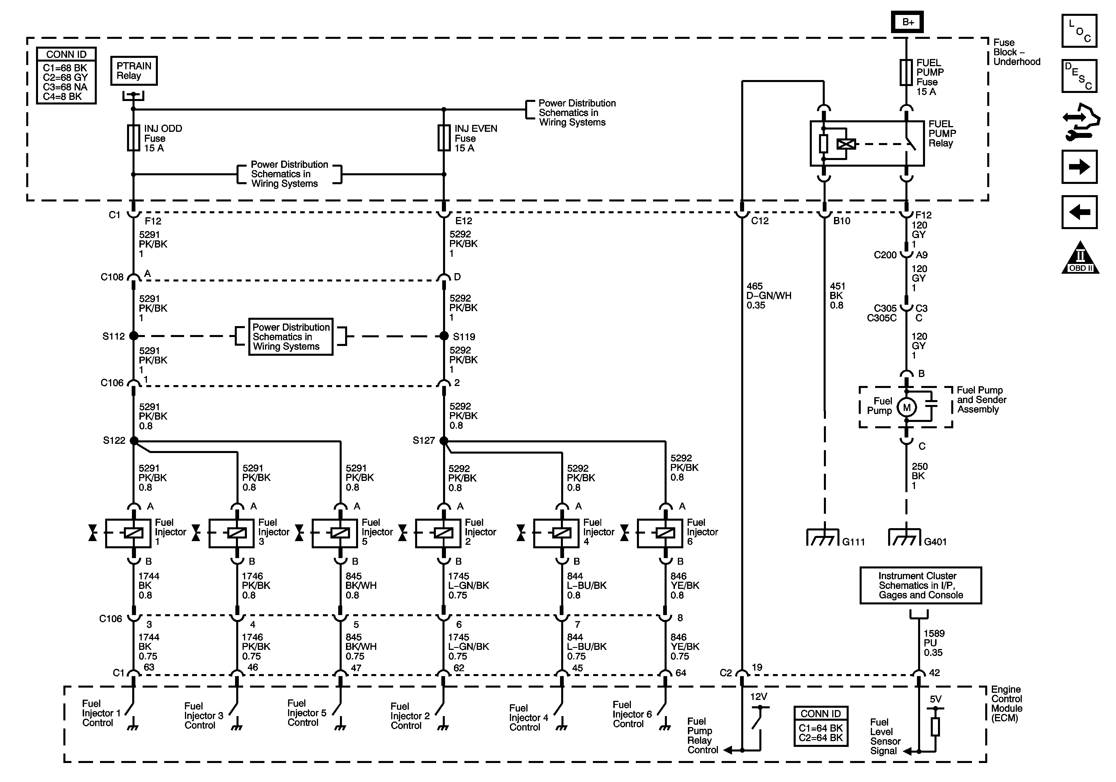
Fuel Controls - Fuel Pump and Injectors
Ignition Controls - CMP Sensors
OBD II Symbol Description Notice
Gages - 3.4L
Engine Controls Schematic Icons
Engine Controls Schematic Icons
Figure 13:

Fuel Controls - Fuel Pump and Injectors


Object Number: 1500041  Size: FS
Master Electrical Component List
Fuel System Description
Control Module References
Fuel Controls - EVAP Controls
Ignition Controls - CKP and Knock Sensors
OBD II Symbol Description Notice
B+ Bus 2 of 2
PTRAIN Relay (1 of 2), INJ EVEN, INJ ODD, and O2/MAF SENS Fuses - 3.6L
PTRAIN Relay (1 of 2), INJ EVEN, INJ ODD, and O2/MAF SENS Fuses - 3.6L
G132 - LY7 and G111
G401
G401
Gages - 3.4L
Figure 14:

Fuel Controls - EVAP Controls


Object Number: 1500042  Size: FS
Master Electrical Component List
Evaporative Emission Control System Description
Control Module References
Controlled/Monitored Subsystem References
Fuel Controls - Fuel Pump and Injectors
OBD II Symbol Description Notice
B+ Bus 2 of 2
ABSMTR, ABS SOL, BCM, DVD, ECM (3.6L), FRT AUX, PCM (3.4L), S BAND, and VENT SOL Fuses
PTRAIN Relay (2 of 2), BTSI, PT RLY, and PT SENSORS Fuses - 3.6L
Low Reference Bus
Low Reference Bus
Engine Data Sensors - 5 Volt Reference Bus
Figure 15:

Controlled/Monitored Subsystem References


Object Number: 1500043  Size: FS
Master Electrical Component List
Engine Control Module Description
Control Module References
Fuel Controls - EVAP Controls
OBD II Symbol Description Notice
Engine Cranking
Charging Control, Indicator
DLC, Indicators and Traction Control Switch 3.4L
Cooling Fans
Cruise Control Schematic - LY7
Power, Ground, Serial Data and Message Center
A/C Compressor Controls
Turn Signal/Hazard Control
TCM Power, Grounds and Serial Data - 3.6L
Engine Controls Schematic Icons