GM Service Manual Online
For 1990-2009 cars only

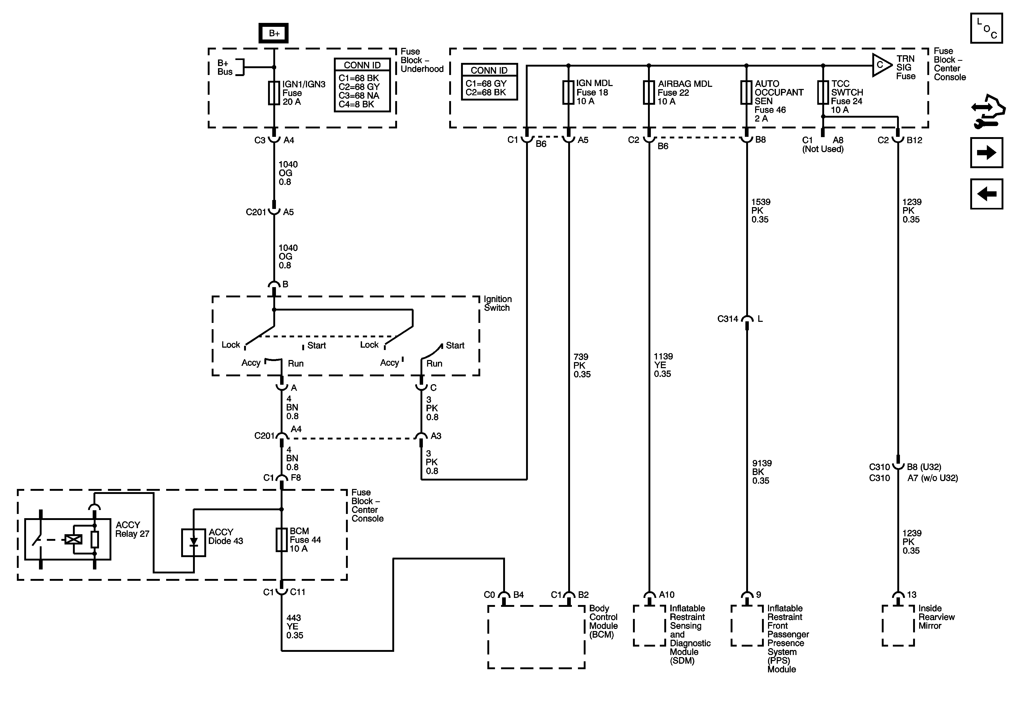
Ignition Switch-ACCY/RUN and RUN/START Bus Bars, AIRBAG MDL, AUTO OCCUPANT SEN, BCM, IGN1/IGN3, IGN MDL, and TCC SWTCH Fuses

Ignition Swich-ACCY/RUN and RUN/START Bus Bars, AIRBAG MDL, AUTO OCCUPANT SEN, BCM, IGN1/IGN3, IGN MDL, and TCC SWTCH Fuses


Object Number: 1619429  Size: FS
Master Electrical Component List
Control Module References
CRUISE, IGN1 MAIN, and TRN SIG Fuses
HVAC/HUD Fuse
B+ Bus 1 of 2
CRUISE, IGN1 MAIN, and TRN SIG Fuses