GM Service Manual Online
For 1990-2009 cars only
Makes
🢒
Buick
🢒
2006
🢒
Rendezvous - FWD
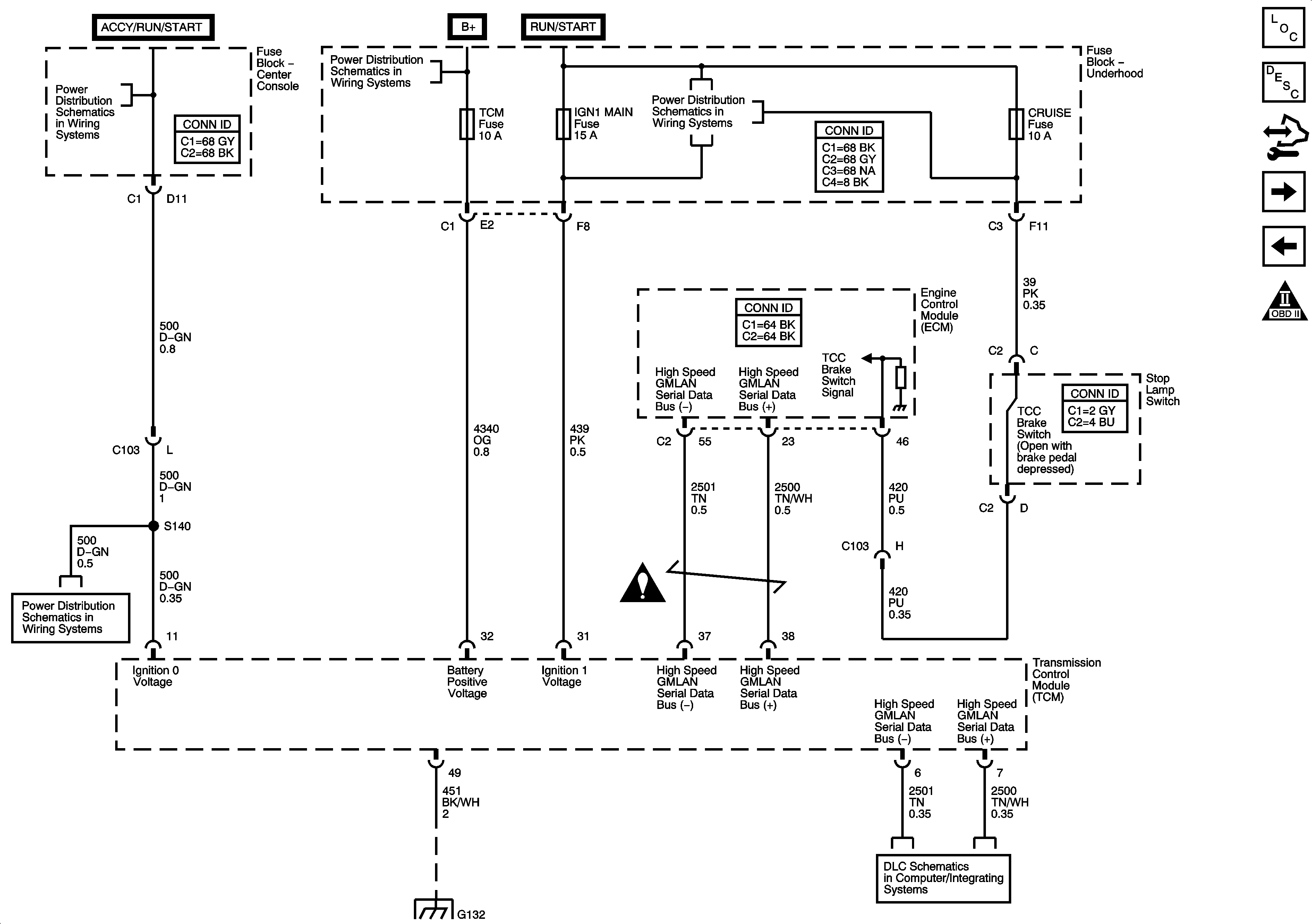
🢒 TCM Ground, Power, Serial Data, and TCC Brake Switch-LY7
TCM Ground, Power, Serial Data, and TCC Brake Switch-LY7
TCM Ground, Power, Serial Data, and TCC Brake Switch-LY7
Master Electrical Component List
Electronic Component Description
Control Module References
Shift Solenoids, Stop Lamp Switch, TCC and TFT-LY7
Internal Mode Switch-LX9
Automatic Transmission Schematic Icons
Ignition Switch-ACCY/RUN/START and RUN and START Bus Bars, HVAC BLWR, IPC/BCM/PK3, PK3, and PRK LCK IGN Fuses
B+ Bus 1 of 2
CRUISE, IGN1 MAIN, and TRN SIG Fuses
Ignition Switch-ACCY/RUN/START and RUN and START Bus Bars, HVAC BLWR, IPC/BCM/PK3, PK3, and PRK LCK IGN Fuses
G117 and G132
Automatic Transmission Schematic Icons
DLC Schematics