GM Service Manual Online
For 1990-2009 cars only
Makes
🢒
Buick
🢒
1999
🢒
Riviera
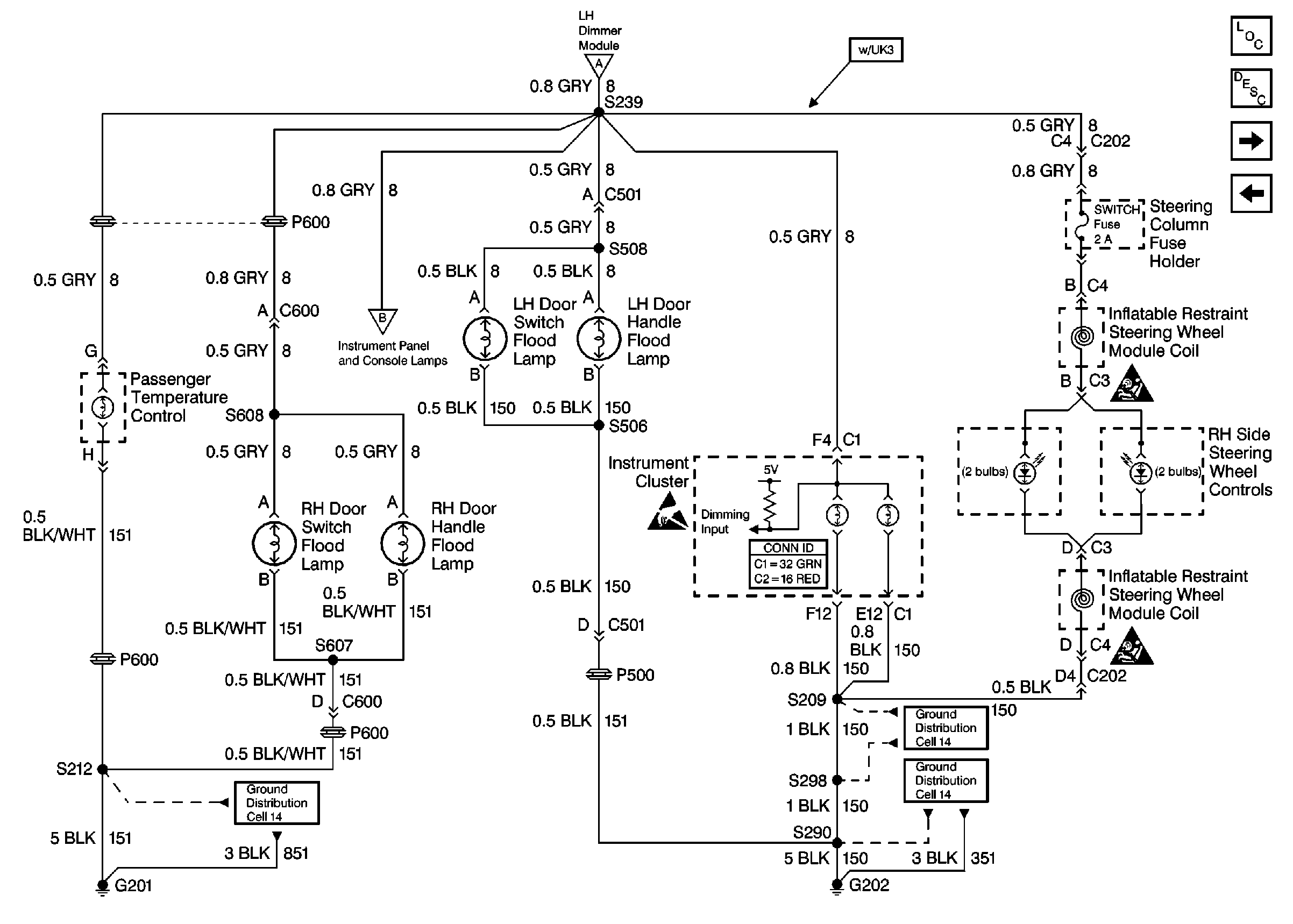
🢒 Cell 117: Door, Instrument Cluster, and Steering Wheel Controls Lamps
Cell 117: Door, Instrument Cluster, and Steering Wheel Controls Lamps
Cell 117: Door, Instrument Cluster, and Steering Wheel Controls Lamps
Lighting Systems Components
Interior Lights Dimming Circuit Description
Cell 117: Instrument Panel and Console Lamps
Cell 117: Dimming Control
Ground Distribution Schematics
Ground Distribution Schematics
Ground Distribution Schematics
Cell 117: Dimming Control
Cell 117: Instrument Panel and Console Lamps
Handling ESD Sensitive Parts Notice
SIR Handling Caution
SIR Handling Caution
Instrument Panel, Gages, and Console Connector End Views