GM Service Manual Online
For 1990-2009 cars only
Makes
🢒
Cadillac
🢒
2007
🢒
CTS
🢒 Fuel Controls - EVAP Controls
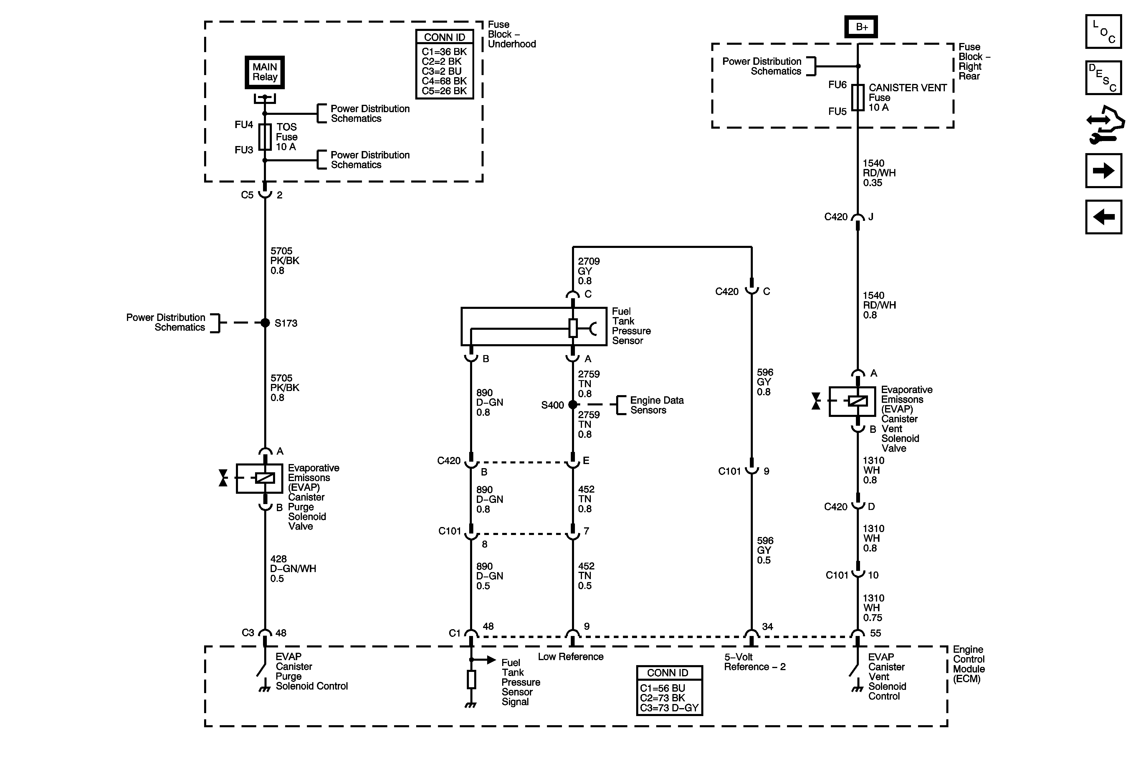
Fuel Controls - EVAP Controls
Fuel Controls - EVAP Controls
Master Electrical Component List
Engine Control Module Description
Control Module References
Controlled/Monitored Subsystem References
Fuel Controls - Fuel Injectors and Fuel Pump and Sender Assembly
Underhood Fuse Block B+ BUS 2 of 2
Underhood Fuse Block Cooling Fan Fuses/Relays, Main Relay, ECM, and TOS
Underhood Fuse Block Cooling Fan Fuses/Relays, Main Relay, ECM, and TOS
Right Rear Fuse Block, DR MOD PWR Circuit Breaker Canister Vent, RIM/IGN SW., FRT HTD Seat MOD, and PWR Sander Fuses
Underhood Fuse Block Cooling Fan Fuses/Relays, Main Relay, ECM, and TOS
Engine Data Sensors - 5-Volt and Low Refernce Buses