GM Service Manual Online
For 1990-2009 cars only
Makes
🢒
Cadillac
🢒
2001
🢒
Catera
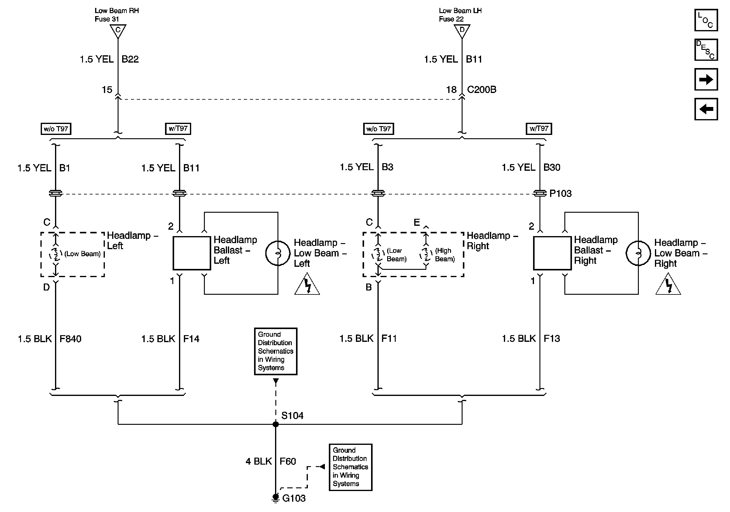
🢒 Headlamps
Headlamps
Headlamps
Master Electrical Component List
Air Temperature Description and Operation
DRL and Headlamp Relays High Beam
Headlamp Switch, BCM, Heater and A/C Control and Instrument Cluster
Low Beam Relay K131 and Turn Signal Switch
Low Beam Relay K131 and Turn Signal Switch
Lighting Systems Schematic Icons
Lighting Systems Schematic Icons
G103 (3 of 8)
G103 (1 of 8)