GM Service Manual Online
For 1990-2009 cars only
Makes
🢒
Cadillac
🢒
2001
🢒
DeVille
🢒 w/Column Shift
w/Column Shift
w/Column Shift
Master Electrical Component List
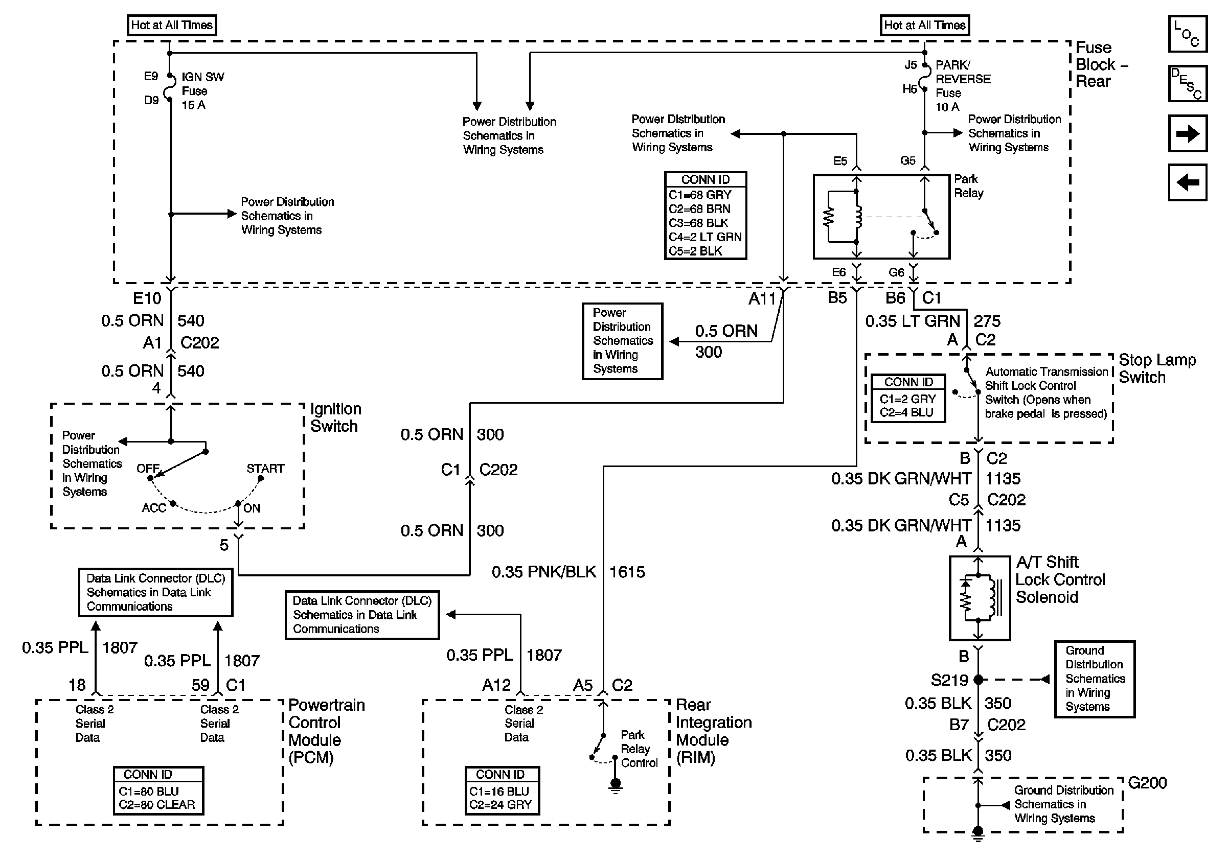
Automatic Transmission Shift Lock Control Description and Operation
Reverse Lockout Actuator Control
w/Console Shift
PRK/REV, PRK BRK, and RR DEFOG Fuses
G200
G200
Ignition Feeds to Underhood and Rear Fuse Blocks
Ignition Feeds to Underhood and Rear Fuse Blocks
PRK/REV, PRK BRK, and RR DEFOG Fuses
RR BLO, RR DR MDL, HVAC, Stop LP, IGN SW, and TSIG/HAZ Fuses
Ignition Switch
Class 2 Serial Data (1 of 3)