GM Service Manual Online
For 1990-2009 cars only
Figure 1:

Cell 100: Headlamp Dimmer Switch, Ambient Light Sensor, and Twilight Sentinel


Object Number: 501971  Size: FS
Lighting Systems Components
Headlights Circuit Description
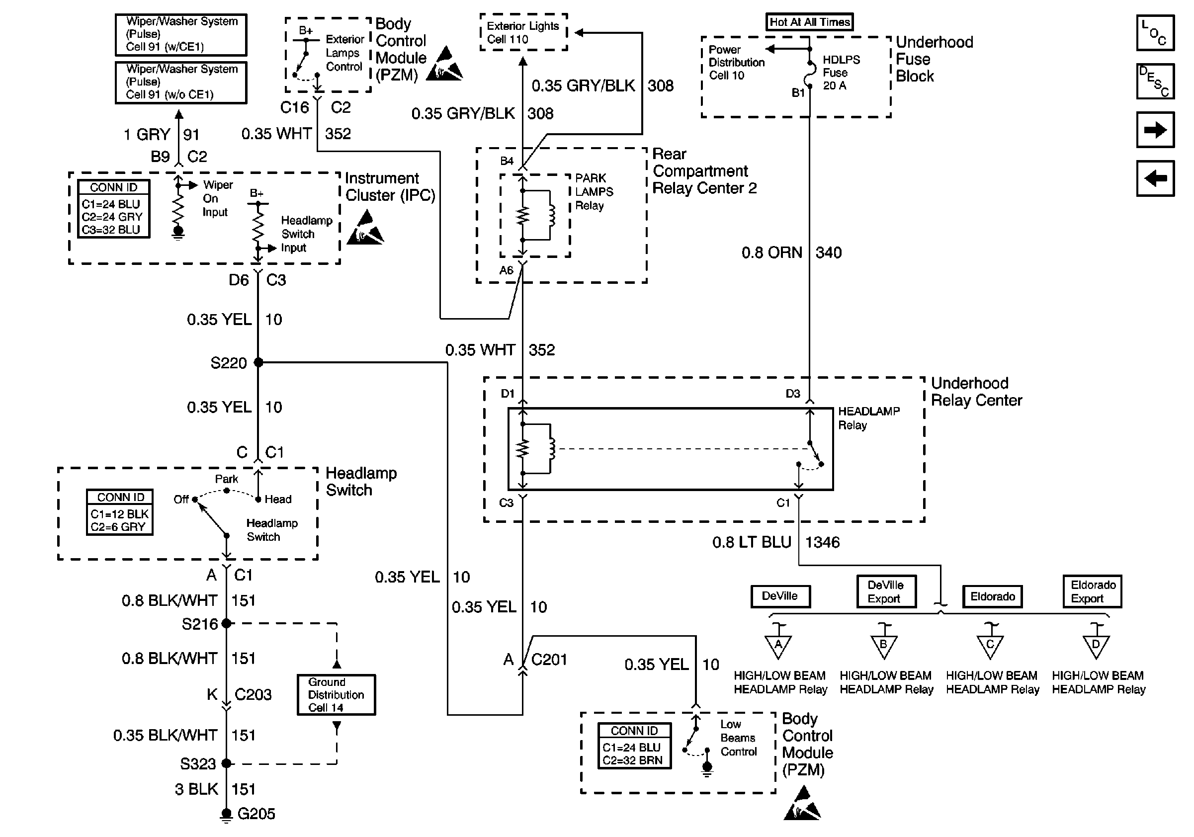
Cell 100: Headlamp Switch and Headlamp Control
Handling ESD Sensitive Parts Notice
Instrument Panel, Gages, and Console Connector End Views
Power Distribution Schematics
Ground Distribution Schematics
Power Distribution Schematics
Lighting Systems Connector End Views
Figure 2:

Cell 100: Headlamp Switch and Headlamp Control


Object Number: 501972  Size: FS
Lighting Systems Components
Headlights Circuit Description
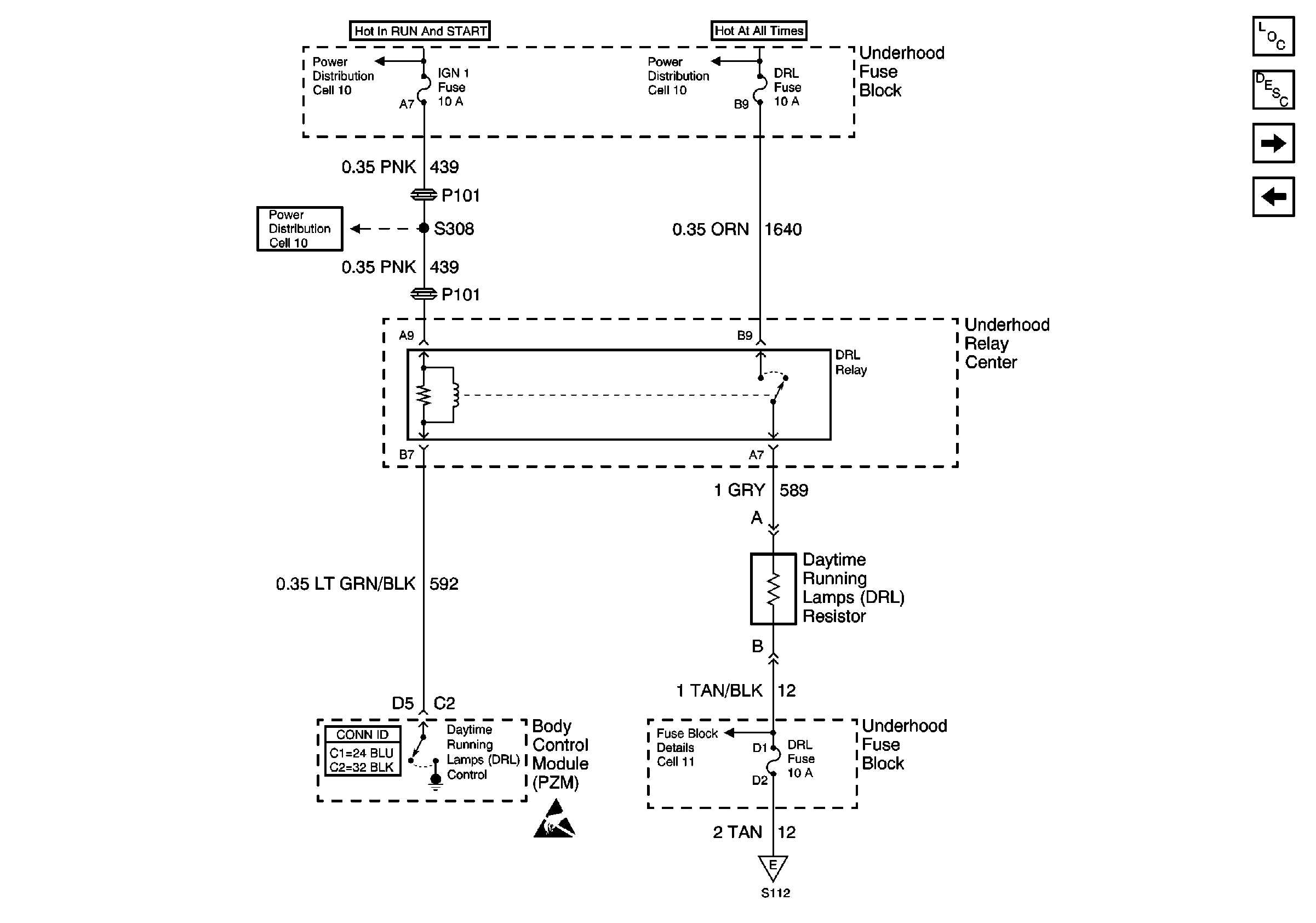
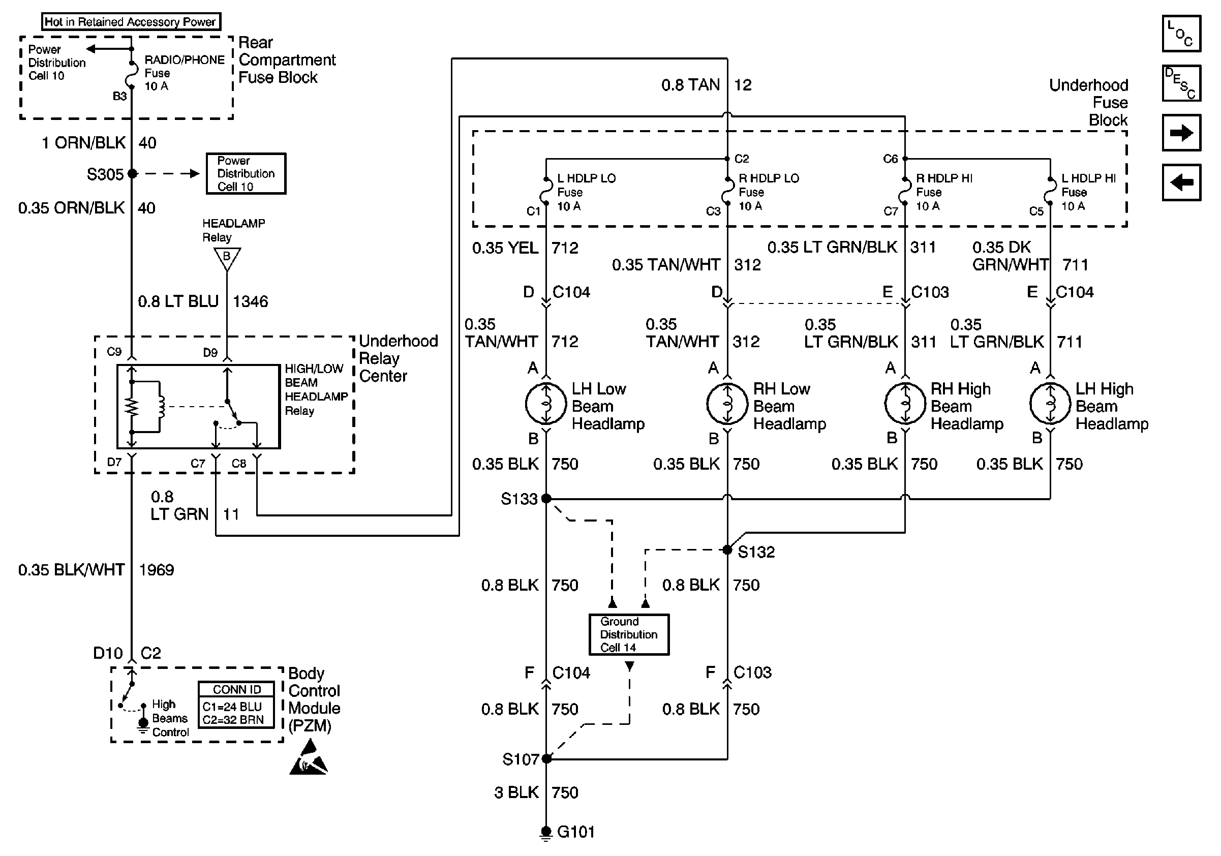
Cell 100: Daytime Running Lamps - DeVille
Cell 100: Headlamp Dimmer Switch, Ambient Light Sensor, and Twilight SenTinel
Cell 110: Headlamp Switch and Park Lamp Control
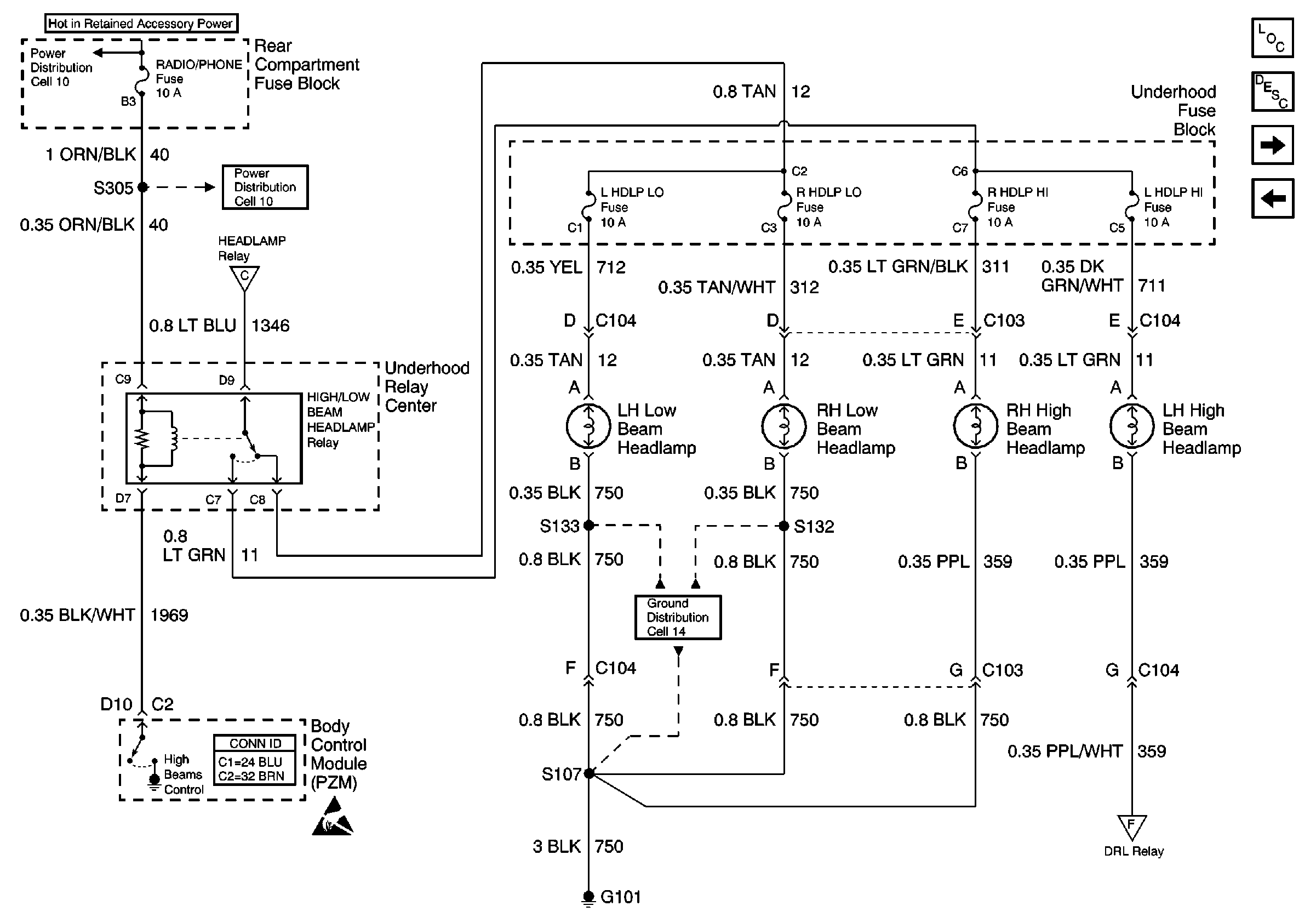
Cell 100: Headlights (Deville USA)
Cell 100: Headlamps - DeVille Export
Cell 100: Headlamps - Eldorado
Cell 100: Headlamps - Eldorado Export
Handling ESD Sensitive Parts Notice
Body Control System Connector End Views
Ground Distribution Schematics
Handling ESD Sensitive Parts Notice
Handling ESD Sensitive Parts Notice
Instrument Panel, Gages, and Console Connector End Views
Cell 91
Cell 91: Module and Pump
Power Distribution Schematics
Lighting Systems Connector End Views
Figure 3:

Cell 100: Daytime Running Lamps -- DeVille


Object Number: 501973  Size: FS
Lighting Systems Components
Headlights Circuit Description
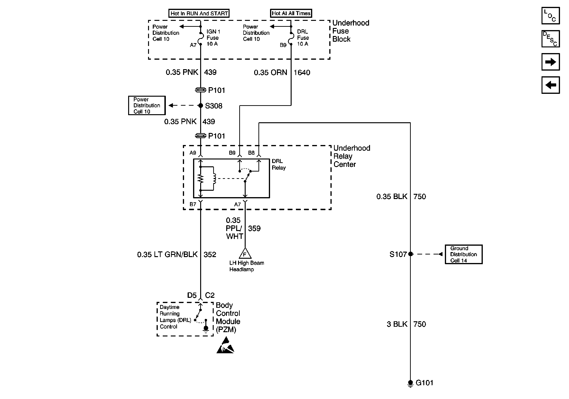
Cell 100: Daytime Running Lamps - Eldorado
Cell 100: Headlamp Switch and Headlamp Control
Power Distribution Schematics
Power Distribution Schematics
Power Distribution Schematics
Power Distribution Schematics
Body Control System Connector End Views
Handling ESD Sensitive Parts Notice
Cell 100: Headlights (Deville USA)
Figure 4:

Cell 100: Daytime Running Lamps -- Eldorado


Object Number: 501975  Size: FS
Power Distribution Schematics
Power Distribution Schematics
Power Distribution Schematics
Handling ESD Sensitive Parts Notice
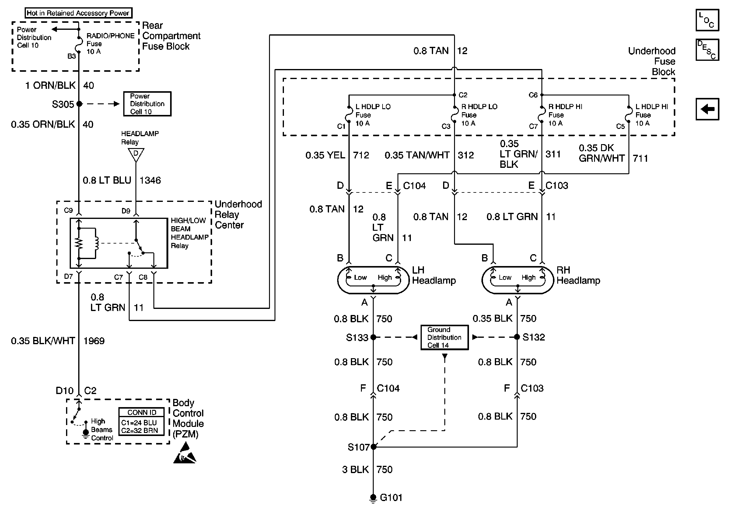
Cell 100: Headlamps - Eldorado
Ground Distribution Schematics
Lighting Systems Components
Headlights Circuit Description
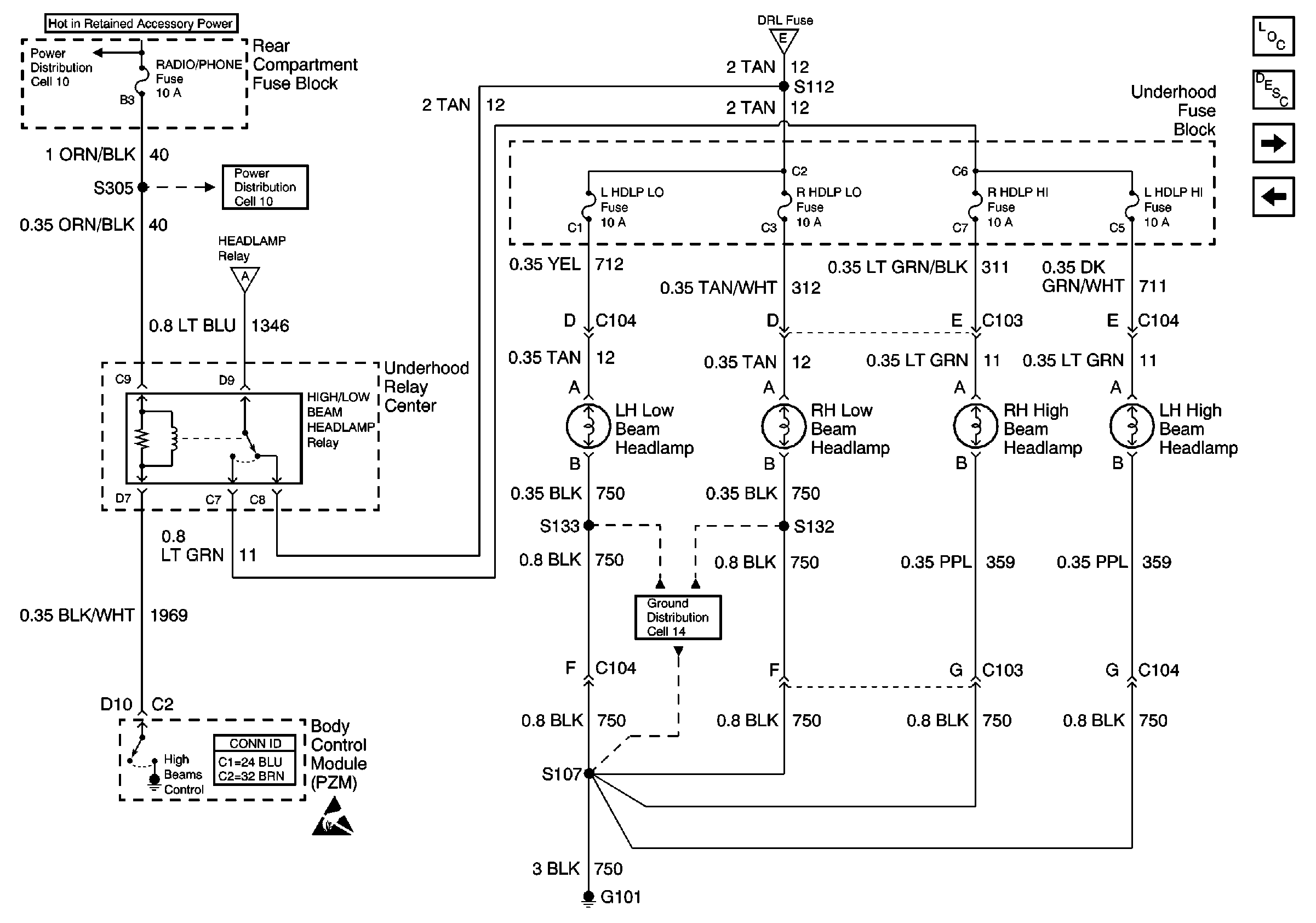
Cell 100: Headlights (Deville USA)
Cell 100: Daytime Running Lamps - DeVille
Figure 5:

Cell 100: Headlights (Deville USA)


Object Number: 501974  Size: FS
Lighting Systems Components
Headlights Circuit Description
Cell 100: Daytime Running Lamps - Eldorado
Cell 100: Daytime Running Lamps - DeVille
Ground Distribution Schematics
Handling ESD Sensitive Parts Notice
Power Distribution Schematics
Power Distribution Schematics
Cell 100: Headlamp Switch and Headlamp Control
Body Control System Connector End Views
Cell 100: Headlamps - DeVille Export
Figure 6:

Cell 100: Headlamps -- DeVille Export


Object Number: 501978  Size: FS
Power Distribution Schematics
Power Distribution Schematics
Body Control System Connector End Views
Handling ESD Sensitive Parts Notice
Ground Distribution Schematics
Cell 100: Headlamp Switch and Headlamp Control
Lighting Systems Components
Headlights Circuit Description
Cell 100: Headlights (Deville USA)
Cell 100: Headlamps - Eldorado
Figure 7:

Cell 100: Headlamps -- Eldorado


Object Number: 501976  Size: FS
Cell 100: Headlamps - Eldorado Export
Cell 100: Headlamps - DeVille Export
Lighting Systems Components
Headlights Circuit Description
Power Distribution Schematics
Power Distribution Schematics
Cell 100: Headlamp Switch and Headlamp Control
Body Control System Connector End Views
Handling ESD Sensitive Parts Notice
Cell 100: Daytime Running Lamps - Eldorado
Ground Distribution Schematics
Figure 8:

Cell 100: Headlamps -- Eldorado Export


Object Number: 501977  Size: FS
Lighting Systems Components
Headlights Circuit Description
Cell 100: Headlamps - Eldorado
Ground Distribution Schematics
Handling ESD Sensitive Parts Notice
Body Control System Connector End Views
Cell 100: Headlamp Switch and Headlamp Control
Power Distribution Schematics
Power Distribution Schematics