GM Service Manual Online
For 1990-2009 cars only
Makes
🢒
Cadillac
🢒
2005
🢒
Escalade - 2WD
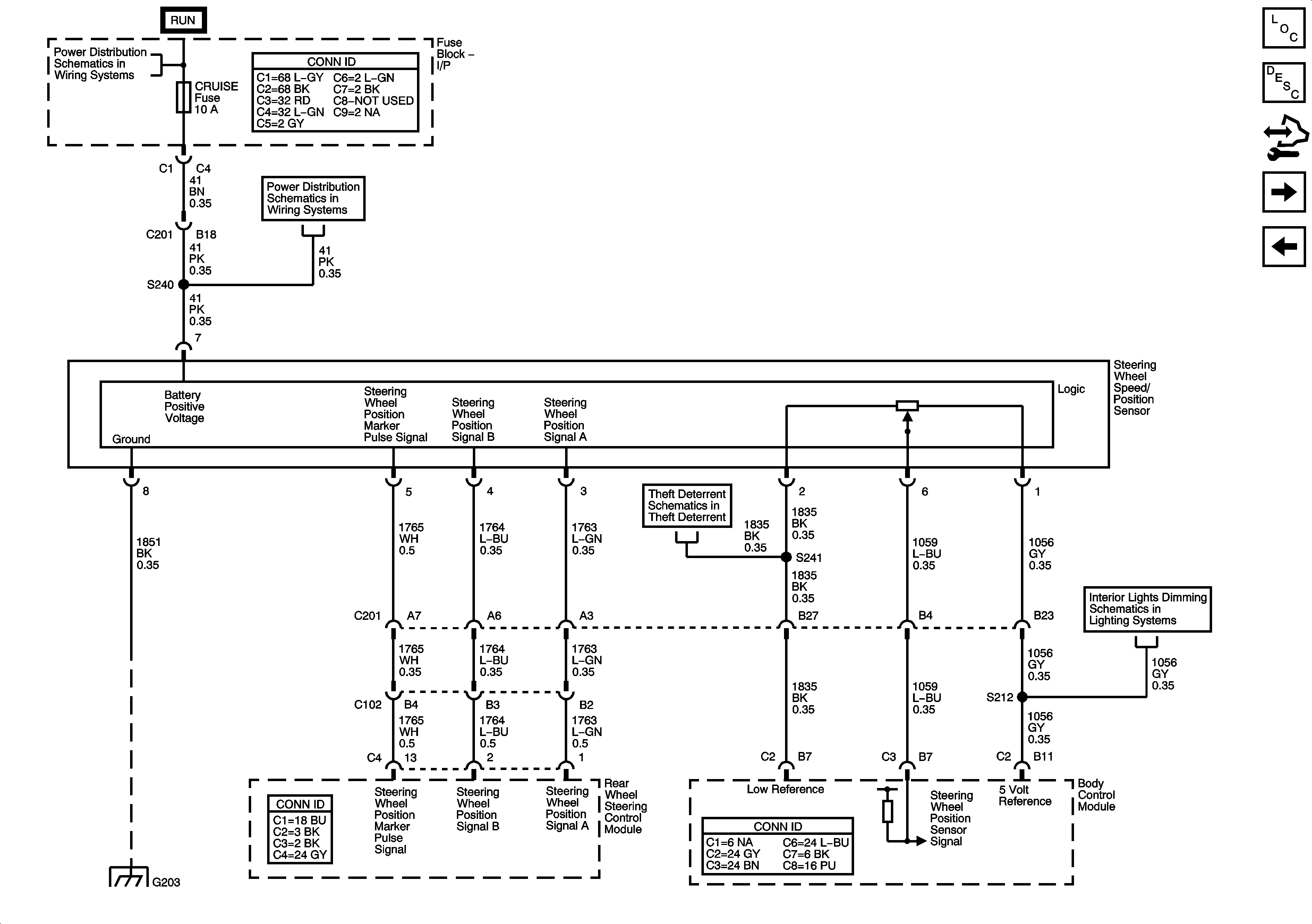
🢒 Steering Wheel Speed/Position Sensor
Steering Wheel Speed/Position Sensor
Steering Wheel Speed/Position Sensor
Master Electrical Component List
Rear Wheel Steering Description and Operation
Control Module References
Rear Wheel Steering System
Mode Selection
BRAKE, CRUISE, IGN 2, HTR/AC, HVAC 1, and 4WD Fuses
BRAKE, CRUISE, IGN 2, HTR/AC, HVAC 1, and 4WD Fuses
Vehicle Theft Deterrent
Dimming Control and LED DImming Supply Voltage - 1 of 2
G203 - 3 of 3