GM Service Manual Online
For 1990-2009 cars only
Makes
🢒
Cadillac
🢒
2005
🢒
STS
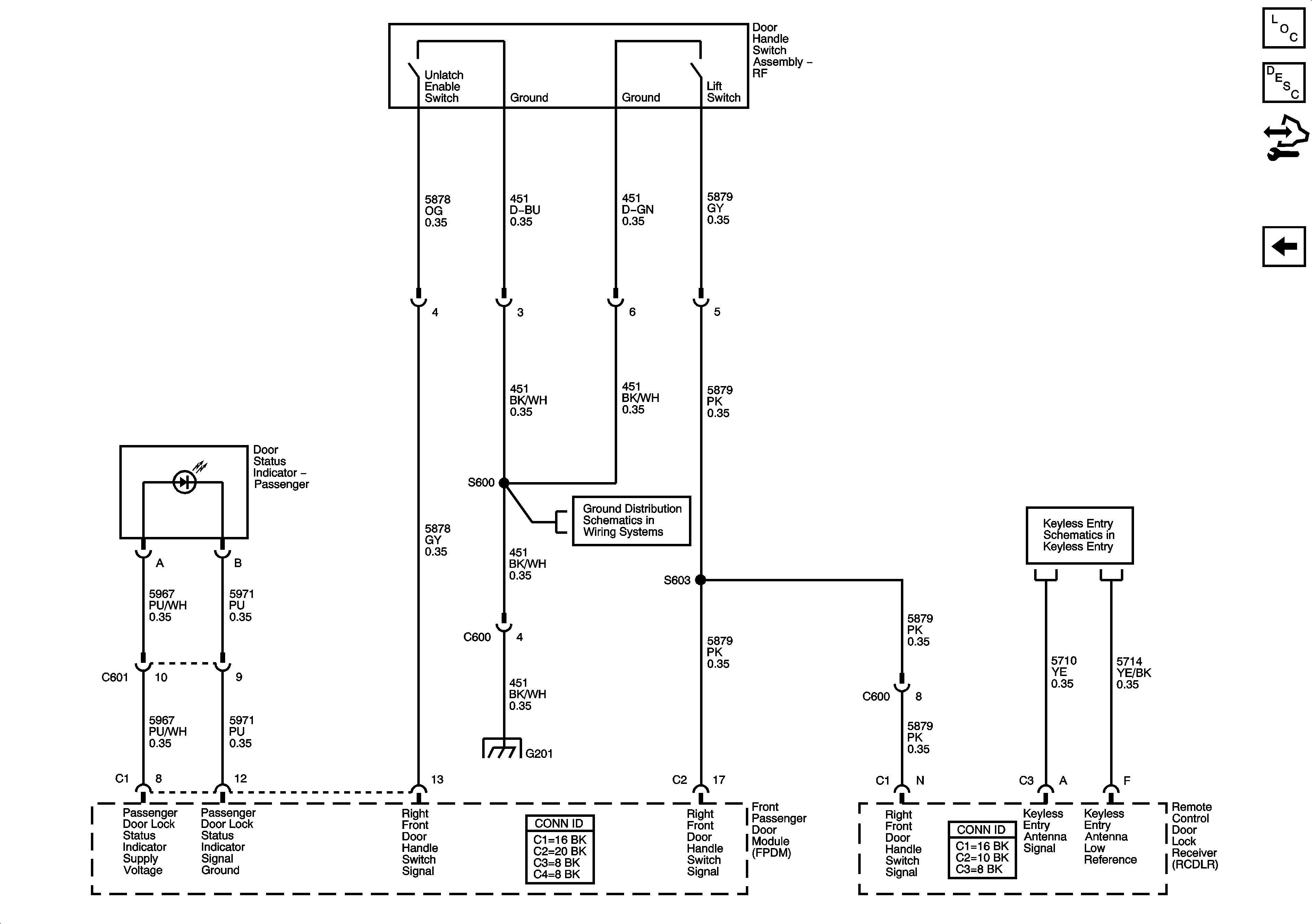
🢒 Right Front Door Handle Assembly
Right Front Door Handle Assembly
Right Front Door Handle Assembly, Door Status Indicator - Passenger
Master Electrical Component List
Door Ajar Indicator Description and Operation
Control Module References
Left Front Door Handle Assembly
G201 (2 of 2)
Module Power, Ground, Antennas, Switches
G201 (2 of 2)