GM Service Manual Online
For 1990-2009 cars only
Makes
🢒
Cadillac
🢒
2005
🢒
STS
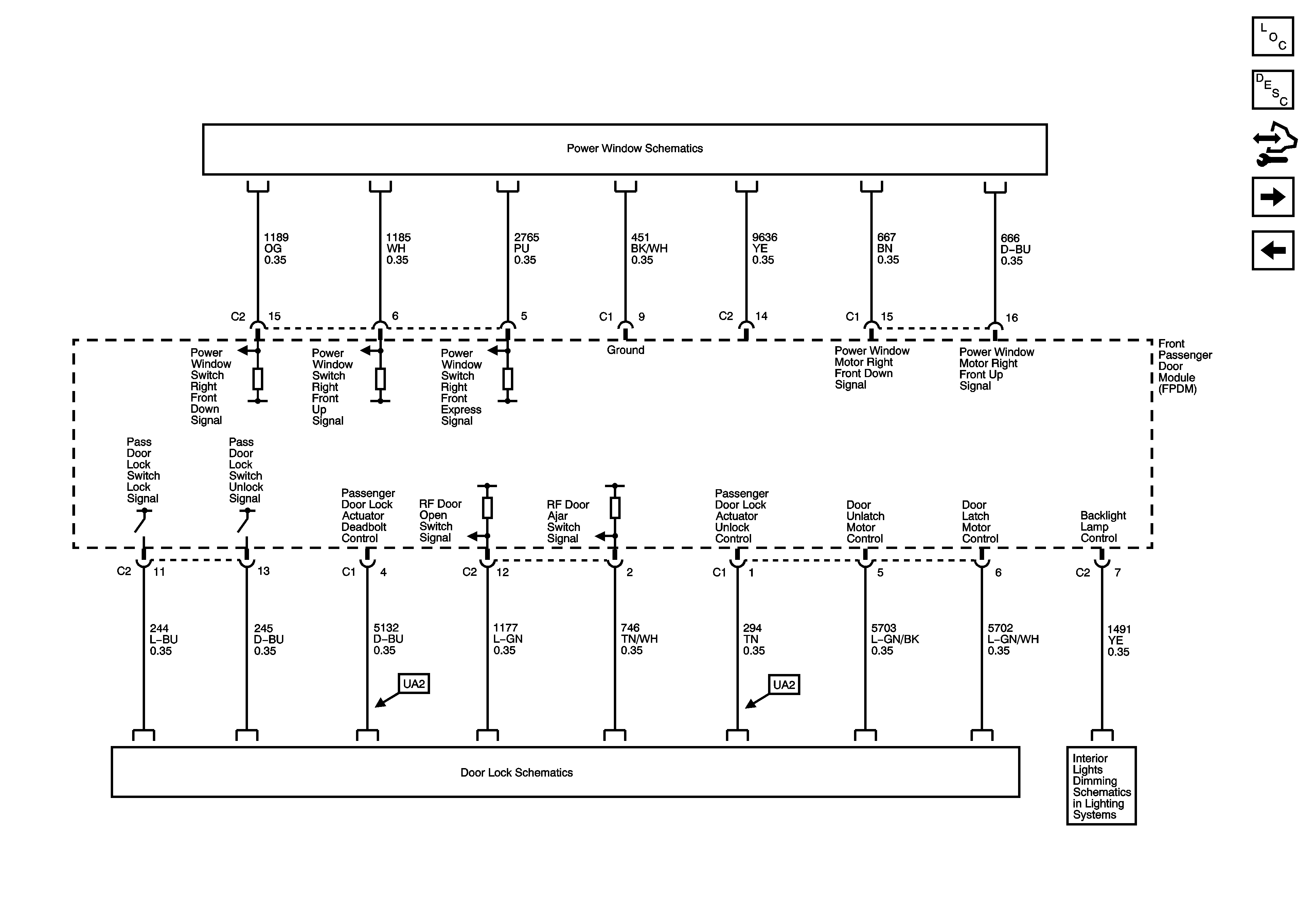
🢒 FPDM Signals/Controls 1 of 2
FPDM Signals/Controls 1 of 2
FPDM Signals/Controls 1 of 2
Master Electrical Component List
Power Windows Description and Operation
Control Module References
FPDM Signals/Controls 2 of 2
FPDM Power, Ground and DLC
Front Passenger Window Switch, Motor
Front Passenger Door Lock
Dimming Lamps (3 of 3)