GM Service Manual Online
For 1990-2009 cars only
Figure 1:

Cell 10: Battery


Object Number: 361700  Size: FS
Cell 10: Power to Underhood Fuse Block
Cell 10: Power to Underhood Fuse Block
Ground Distribution Schematics
Power and Grounding Components
Figure 2:

Cell 10: Power to Underhood Fuse Block


Object Number: 361658  Size: FS
Cell 10: Battery
Power and Grounding Components
Cell 10: IGN, SW, HTDST LR, HTDST RR, and HTDST RF Fuses
Cell 10: Battery
Figure 3:

Cell 10: IGN, SW, HTDST LR, HTDST RR, and HTDST RF Fuses


Object Number: 361666  Size: FS
Handling ESD Sensitive Parts Notice
Cell 10: Power to Underhood Fuse Block
Cell 10: Ignition Switch
Power and Grounding Components
Cell 10: Ignition Switch
Figure 4:

Cell 10: Ignition Switch


Object Number: 382871  Size: FS
Cell 10: IGN, SW, HTDST LR, HTDST RR, and HTDST RF Fuses
Power and Grounding Components
Cell 10: IGN 1 Relay and SIR, VENT SOL, IGN1 Fuses
Cell 10: IGN, SW, HTDST LR, HTDST RR, and HTDST RF Fuses
Handling ESD Sensitive Parts Notice
Cell 10: IGN 1 Relay and SIR, VENT SOL, IGN1 Fuses
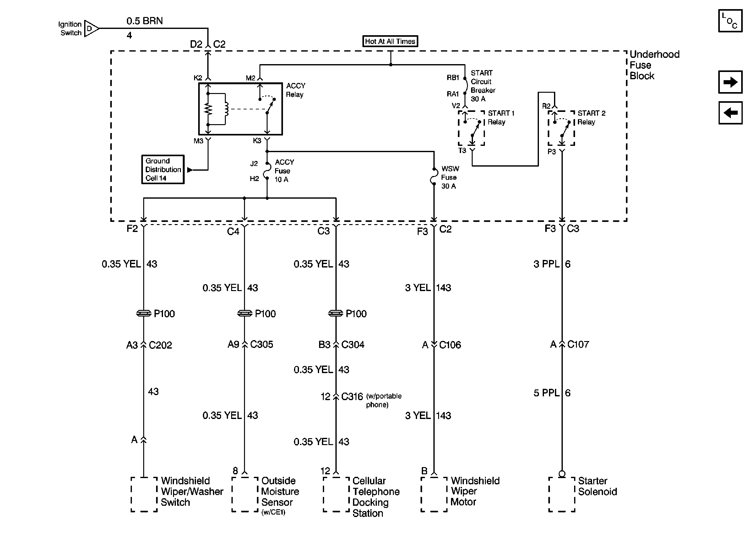
Cell 10: A/C CLU, FOG/DRL, INJR 1 and INJR 2 Fuses
Cell 10: START Circuit Breaker and ACC, WSW Fuses
Cell 10: IGN 3 Relay and HVAC, ABS Fuses
Figure 5:

Cell 10: IGN 1 Relay and SIR, VENT SOL, IGN1 Fuses


Object Number: 361697  Size: FS
Fog Lights Schematics Rear
Cell 10: Ignition Switch
Cell 10: START Circuit Breaker and ACC, WSW Fuses
Power and Grounding Components
Cell 10: Ignition Switch
Handling ESD Sensitive Parts Notice
Handling ESD Sensitive Parts Notice
Handling ESD Sensitive Parts Notice
Handling ESD Sensitive Parts Notice
Handling ESD Sensitive Parts Notice
SIR Handling Caution
SIR Handling Caution
SIR Handling Caution
Ground Distribution Schematics
Figure 6:

Cell 10: START Circuit Breaker and ACC, WSW Fuses


Object Number: 361526  Size: FS
Power and Grounding Components
Cell 10: IGN 3 Relay and HVAC, ABS Fuses
Cell 10: IGN 1 Relay and SIR, VENT SOL, IGN1 Fuses
Cell 10: Ignition Switch
Ground Distribution Schematics
Figure 7:

Cell 10: IGN 3 Relay and HVAC, ABS Fuses


Object Number: 361694  Size: FS
Cell 10: Ignition Switch
Power and Grounding Components
Cell 10: IGN 3 RR Fuses
Cell 10: START Circuit Breaker and ACC, WSW Fuses
Cell 10: IGN 3 RR Fuses
Cell 10: RR BLO, RR DEFOG, PRK BRK, ELC Fuses
Handling ESD Sensitive Parts Notice
Figure 8:

Cell 10: IGN 3 RR Fuses


Object Number: 361691  Size: FS
Cell 10: IGN 3 Relay and HVAC, ABS Fuses
Power and Grounding Components
Cell 10: OXYSENA, OXYSENB, DIS and CR CONT Fuses
Cell 10: IGN 3 Relay and HVAC, ABS Fuses
Handling ESD Sensitive Parts Notice
Handling ESD Sensitive Parts Notice
Handling ESD Sensitive Parts Notice
Handling ESD Sensitive Parts Notice
Handling ESD Sensitive Parts Notice
Handling ESD Sensitive Parts Notice
Handling ESD Sensitive Parts Notice
Handling ESD Sensitive Parts Notice
Figure 9:

Cell 10: OXYSENA, OXYSENB, DIS and CR CONT Fuses


Object Number: 361524  Size: FS
Power and Grounding Components
Cell 10: IGN 1 and PCM IGN Fuses
Cell 10: A/C CLU, FOG/DRL, INJR 1 and INJR 2 Fuses
Handling ESD Sensitive Parts Notice
Handling ESD Sensitive Parts Notice
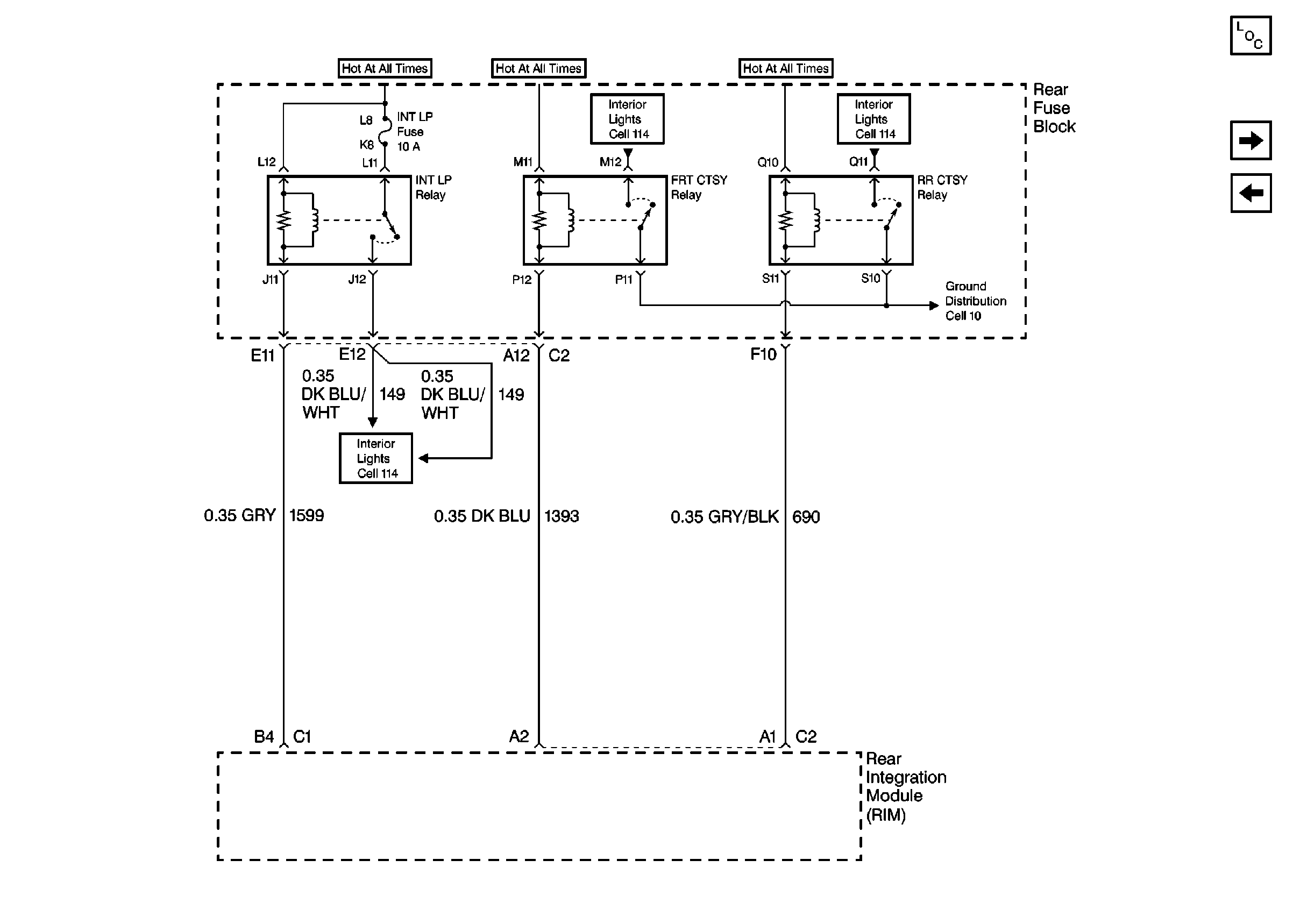
Cell 10: INT LP Fuse and Relay
Cell 10: IGN 3 RR Fuses
Figure 10:

Cell 10: INT LP Fuse and Relay


Object Number: 361498  Size: FS
Power and Grounding Components
Cell 10: LP PK L Fuse
Cell 10: OXYSENA, OXYSENB, DIS and CR CONT Fuses
Ground Distribution Schematics
Interior Lights Schematics
Interior Lights Schematics
Interior Lights Schematics
Figure 11:

Cell 10: LP PK L Fuse


Object Number: 361483  Size: FS
Power and Grounding Components
Cell 10: LP PK R Fuse
Cell 10: INT LP Fuse and Relay
Cell 10: LP PK R Fuse
Figure 12:

Cell 10: LP PK R Fuse


Object Number: 361517  Size: FS
Cell 10: LP PK L Fuse
Cell 10: DIM R Fuse
Power and Grounding Components
Cell 10: DIM R Fuse
Cell 10: LP PK L Fuse
Figure 13:

Cell 10: DIM R Fuse


Object Number: 361519  Size: FS
Cell 10: LP PK R Fuse
Power and Grounding Components
Cell 10: HDHI BML, HDHI BMR, HDLO BML, and HDLO BMR Fuses
Cell 10: LP PK R Fuse
Handling ESD Sensitive Parts Notice
Figure 14:

Cell 10: HDHI BML, HDHI BMR, HDLO BML, and HDLO BMR Fuses


Object Number: 361650  Size: FS
Power and Grounding Components
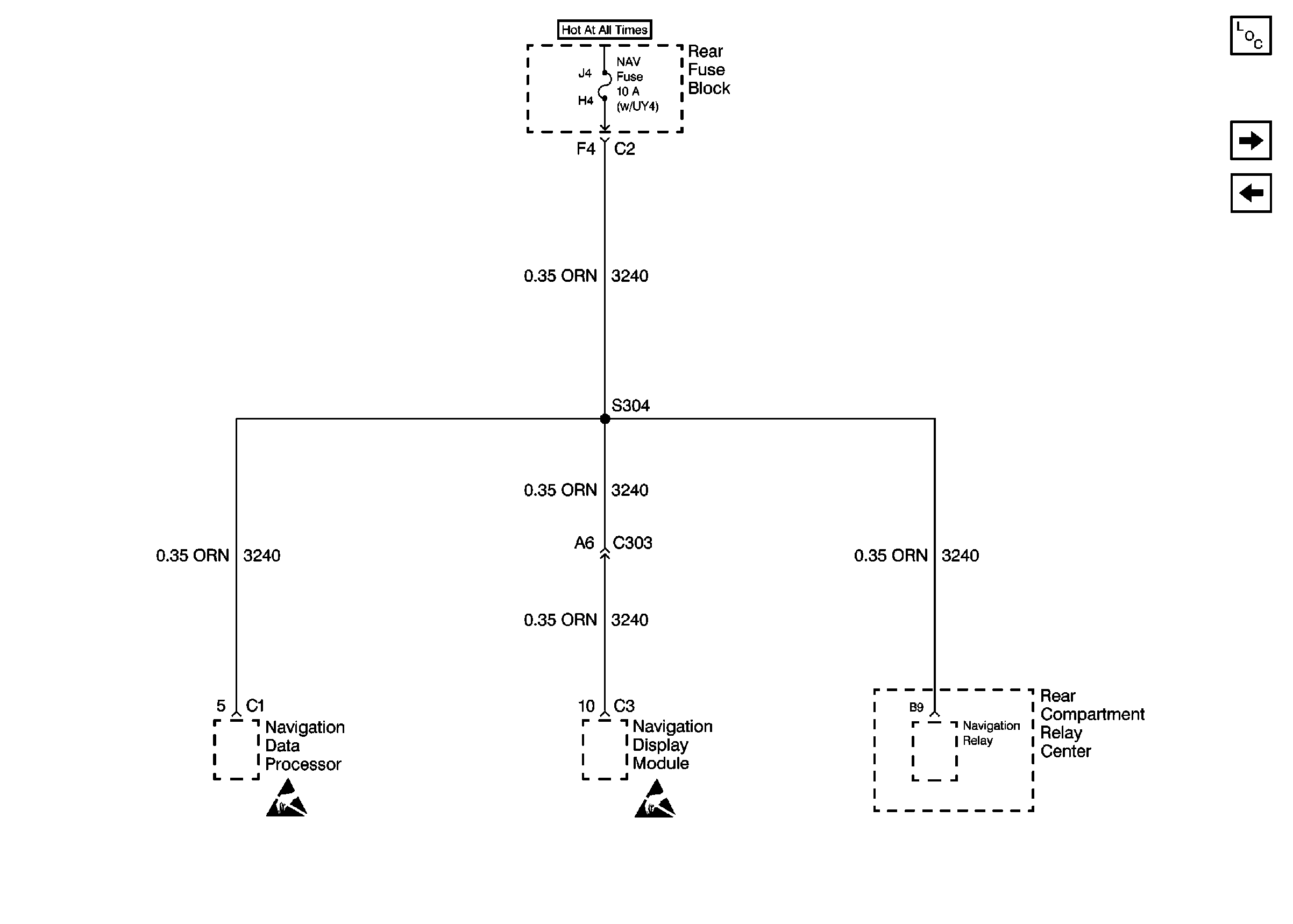
Cell 10: NAV Fuse
Cell 10: DIM R Fuse
Figure 15:

Cell 10: NAV Fuse


Object Number: 383288  Size: FS
Power and Grounding Components
Cell 10: RR BLO, RR DEFOG, PRK BRK, ELC Fuses
Cell 10: HDHI BML, HDHI BMR, HDLO BML, and HDLO BMR Fuses
Handling ESD Sensitive Parts Notice
Handling ESD Sensitive Parts Notice
Figure 16:

Cell 10: RR BLO, RR DEFOG, PRK BRK, ELC Fuses


Object Number: 361688  Size: FS
Cell 10: IGN 3 Relay and HVAC, ABS Fuses
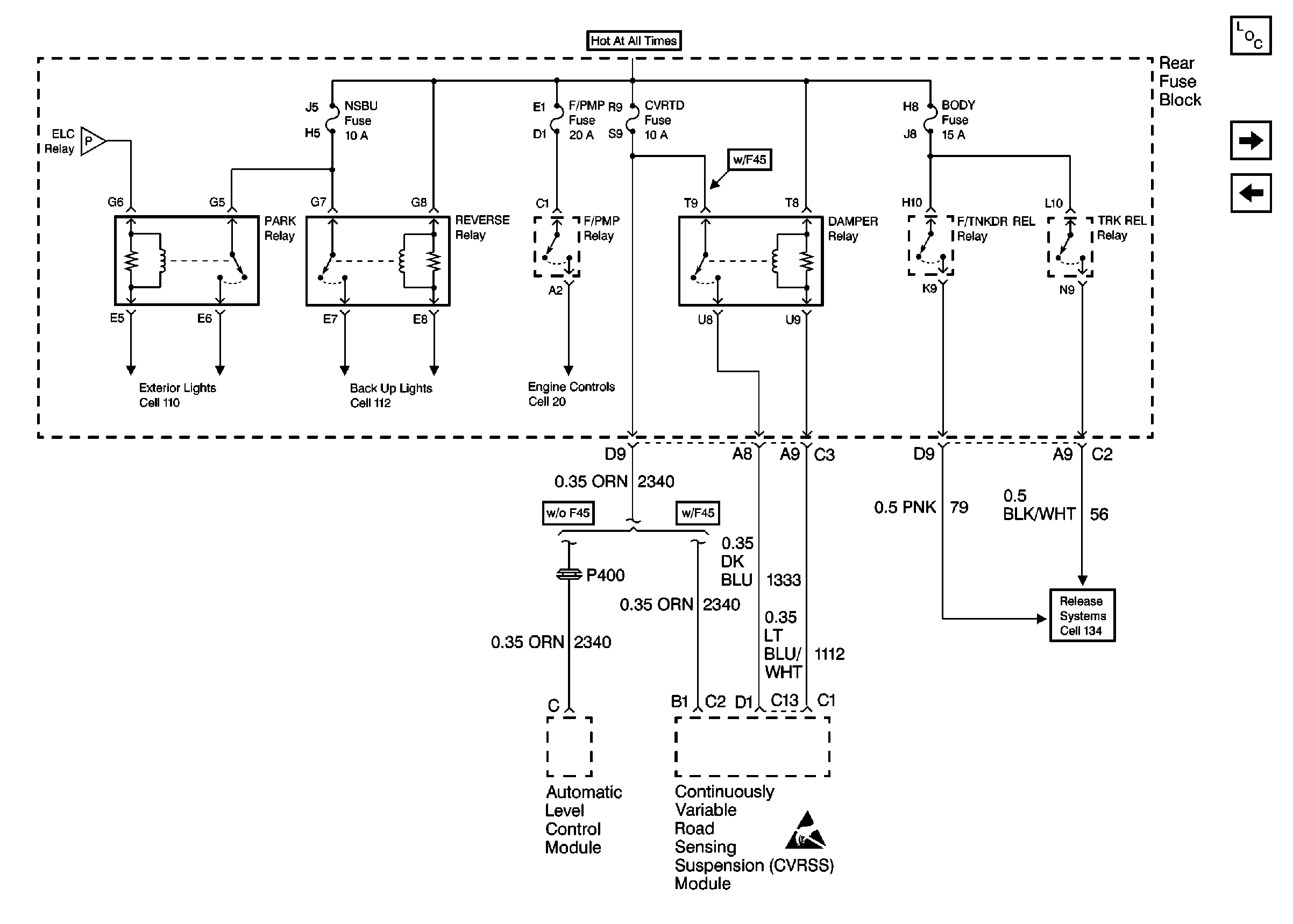
Cell 10: NSBU, F/PMP, CVRTD and BODY Fuses
Power and Grounding Components
Cell 10: A/C CLU, FOG/DRL, INJR 1 and INJR 2 Fuses
Cell 10: NAV Fuse
Handling ESD Sensitive Parts Notice
Figure 17:

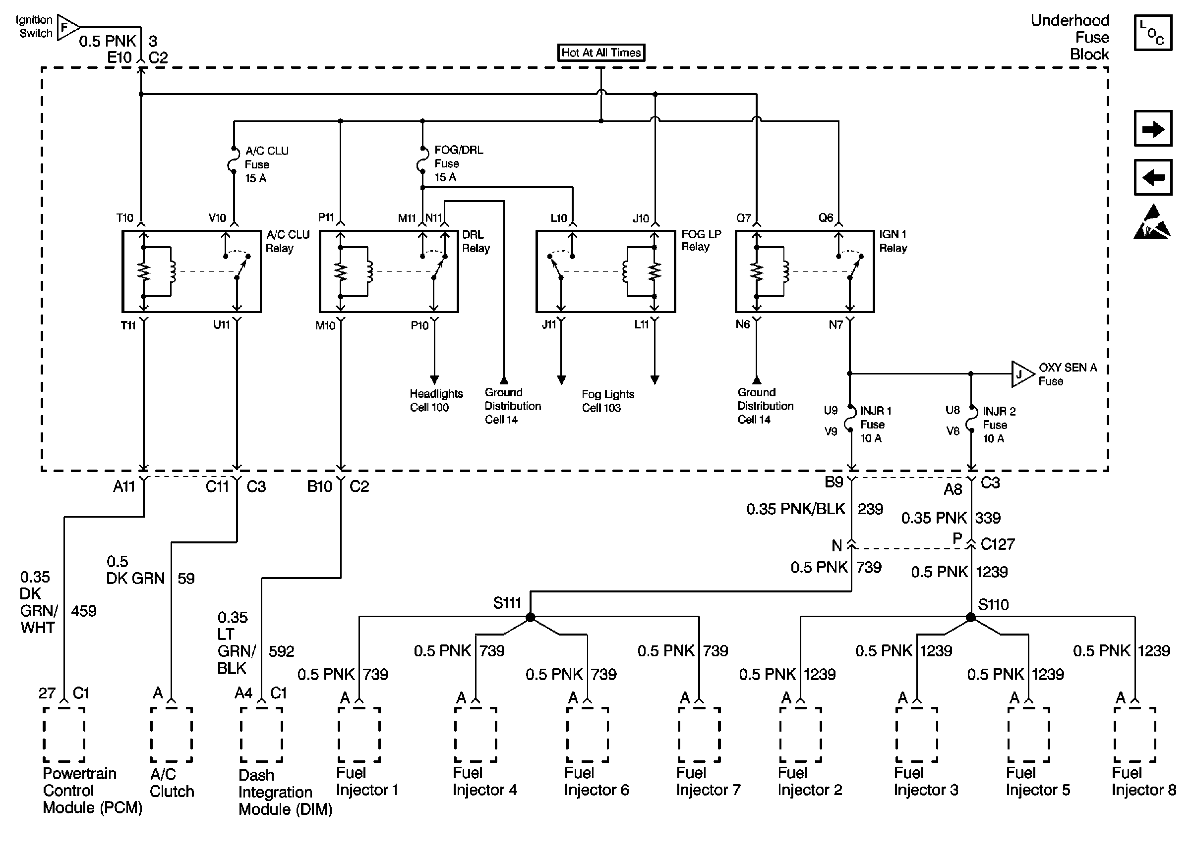
Cell 10: A/C CLU, FOG/DRL, INJR 1 and INJR 2 Fuses


Object Number: 361654  Size: FS
Cell 10: Ignition Switch
Power and Grounding Components
Cell 10: AUX PWR, C/LTR, STOP LP, CIGAR and BLO Fuses
Cell 10: RR BLO, RR DEFOG, PRK BRK, ELC Fuses
Handling ESD Sensitive Parts Notice
Cell 10: OXYSENA, OXYSENB, DIS and CR CONT Fuses
Figure 18:

Cell 10: AUX PWR, C/LTR, STOP LP, CIGAR and BLO Fuses


Object Number: 361685  Size: FS
Power and Grounding Components
Handling ESD Sensitive Parts Notice
Handling ESD Sensitive Parts Notice
Cell 10: MEM T/T PWWR T/T and TSIG/HAZ Fuses
Cell 10: A/C CLU, FOG/DRL, INJR 1 and INJR 2 Fuses
Figure 19:

Cell 10: MEM T/T PWWR T/T and TSIG/HAZ Fuses


Object Number: 361683  Size: FS
Power and Grounding Components
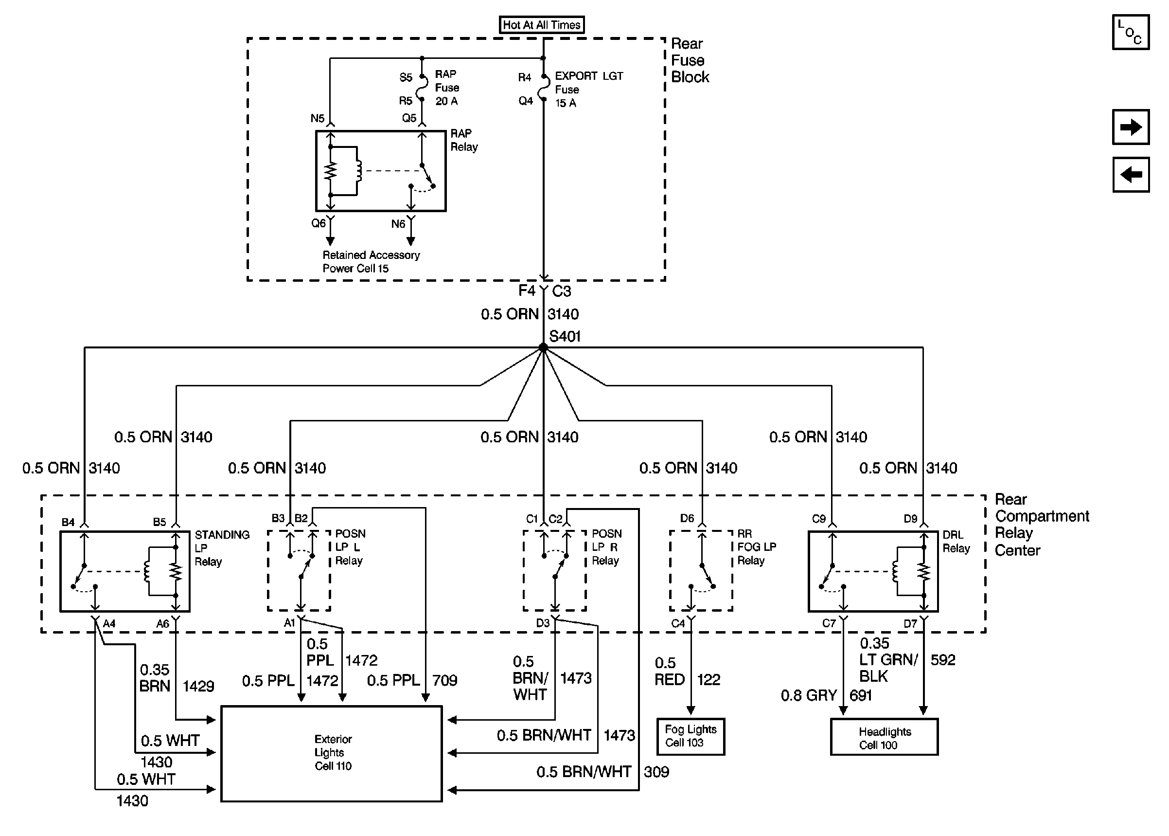
Cell 10: RAP and EXPORT LGT Fuses
Cell 10: AUX PWR, C/LTR, STOP LP, CIGAR and BLO Fuses
Handling ESD Sensitive Parts Notice
Handling ESD Sensitive Parts Notice
Handling ESD Sensitive Parts Notice
Handling ESD Sensitive Parts Notice
Figure 20:

Cell 10: RAP and EXPORT LGT Fuses


Object Number: 361674  Size: FS
Power and Grounding Components
Cell 10: AUDIO, AUDIO AMP and DIM Fuses
Cell 10: MEM T/T PWWR T/T and TSIG/HAZ Fuses
Figure 21:

Cell 10: AUDIO, AUDIO AMP and DIM Fuses


Object Number: 361673  Size: FS
Power and Grounding Components
Cell 10: PWR WDO and PWR SEAT Circuit Breakers
Cell 10: RAP and EXPORT LGT Fuses
Handling ESD Sensitive Parts Notice
Handling ESD Sensitive Parts Notice
Handling ESD Sensitive Parts Notice
Handling ESD Sensitive Parts Notice
Handling ESD Sensitive Parts Notice
Figure 22:

Cell 10: PWR WDO and PWR SEAT Cirucit Breakers


Object Number: 361671  Size: FS
Power and Grounding Components
Cell 10: PWR SEAT Fuse
Cell 10: AUDIO, AUDIO AMP and DIM Fuses
Handling ESD Sensitive Parts Notice
Figure 23:

Cell 10: PWR SEAT Fuse


Object Number: 383296  Size: FS
Power and Grounding Components
Cell 10: DRV MDL, PASS MDL, RRDR MDL and ALDL Fuses
Cell 10: PWR WDO and PWR SEAT Circuit Breakers
Handling ESD Sensitive Parts Notice
Figure 24:

Cell 10: DRV MDL, PASS MDL, RRDR MDL and ALDL Fuses


Object Number: 361670  Size: FS
Power and Grounding Components
Cell 10: NSBU, F/PMP, CVRTD and BODY Fuses
Cell 10: PWR SEAT Fuse
Handling ESD Sensitive Parts Notice
Figure 25:

Cell 10: NSBU, F/PMP, CVRTD and BODY Fuses


Object Number: 361668  Size: FS
Handling ESD Sensitive Parts Notice
Cell 10: RR BLO, RR DEFOG, PRK BRK, ELC Fuses
Power and Grounding Components
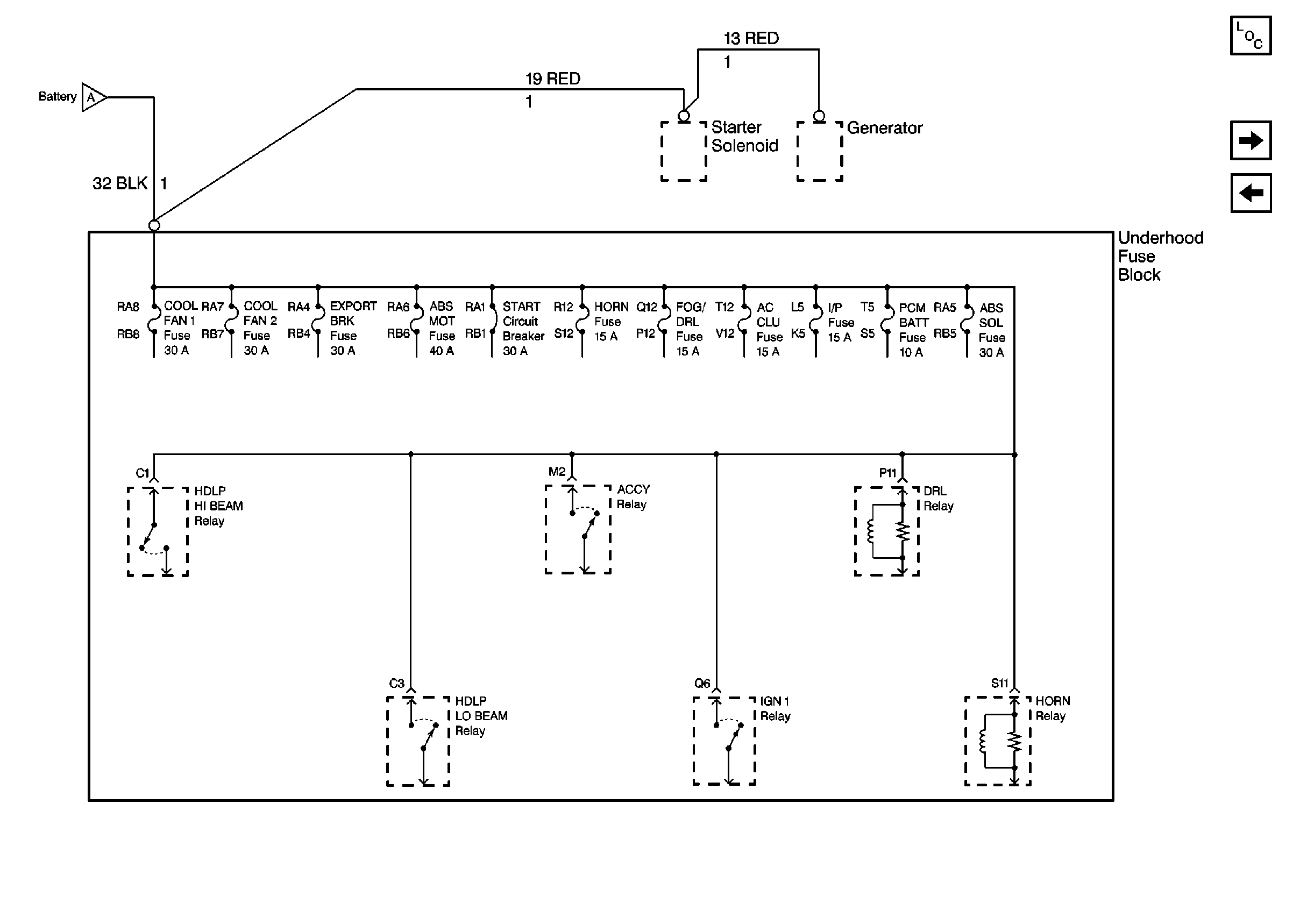
Cell 10: PCM BATT, EXPORT BRK, IP, ABS SOL, and ABS MOT Fuses
Cell 10: DRV MDL, PASS MDL, RRDR MDL and ALDL Fuses
Figure 26:

Cell 10: PCM BATT, EXPORT BRK, IP, ABS SOL, and ABS MOT Fuses


Object Number: 361523  Size: FS
Power and Grounding Components
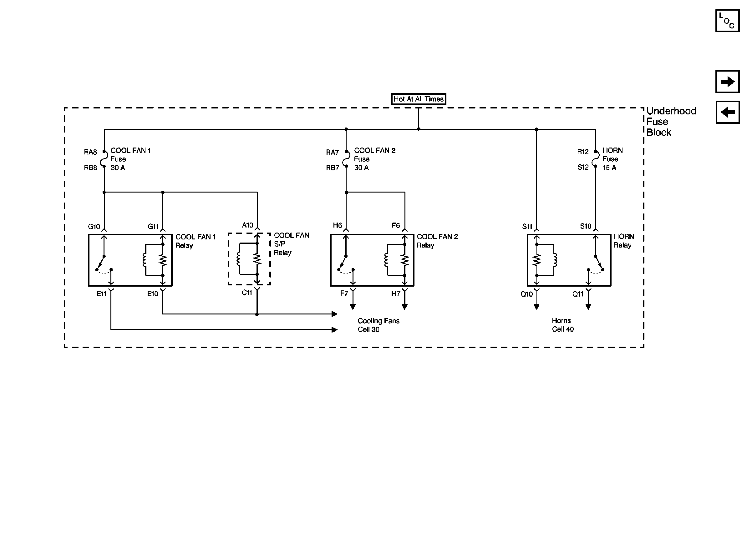
Cell 10: COOL FAN 1, COOL FAN 2, and HORN Fuses
Cell 10: NSBU, F/PMP, CVRTD and BODY Fuses
Handling ESD Sensitive Parts Notice
Figure 27:

Cell 10: COOL FAN 1, COOL FAN 2, and HORN Fuses


Object Number: 361659  Size: FS
Power and Grounding Components
Cell 10: IGN 1 and PCM IGN Fuses
Cell 10: PCM BATT, EXPORT BRK, IP, ABS SOL, and ABS MOT Fuses
Figure 28:

Cell 10: IGN 1 and PCM IGN Fuses


Object Number: 361521  Size: FS
Power and Grounding Components
Cell 10: COOL FAN 1, COOL FAN 2, and HORN Fuses
Handling ESD Sensitive Parts Notice
Cell 10: OXYSENA, OXYSENB, DIS and CR CONT Fuses