GM Service Manual Online
For 1990-2009 cars only

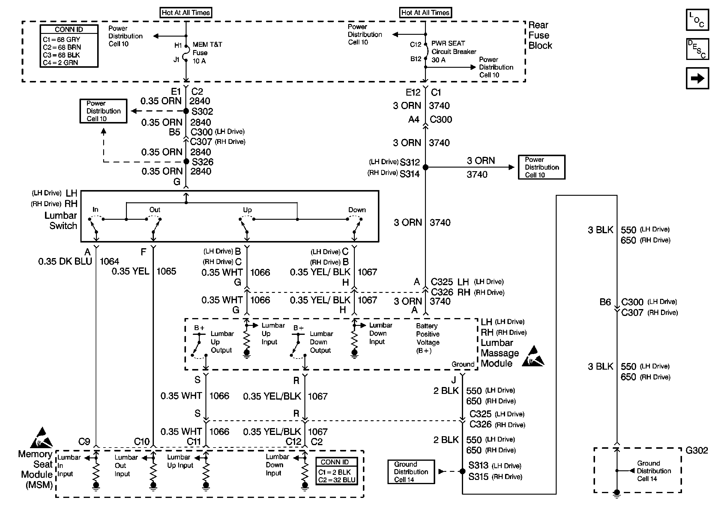
Lumbar Support Schematics AL2

Cell 142


Object Number: 389946  Size: FS
Power Seat Systems Components
Power Lumbar Circuit Description AL2
Cell 10: PWR WDO and PWR SEAT Circuit Breakers
Cell 14: G302
Cell 14: G302
Cell 14: G302
Cell 10: PWR WDO and PWR SEAT Circuit Breakers
Power and Grounding Connector End Views

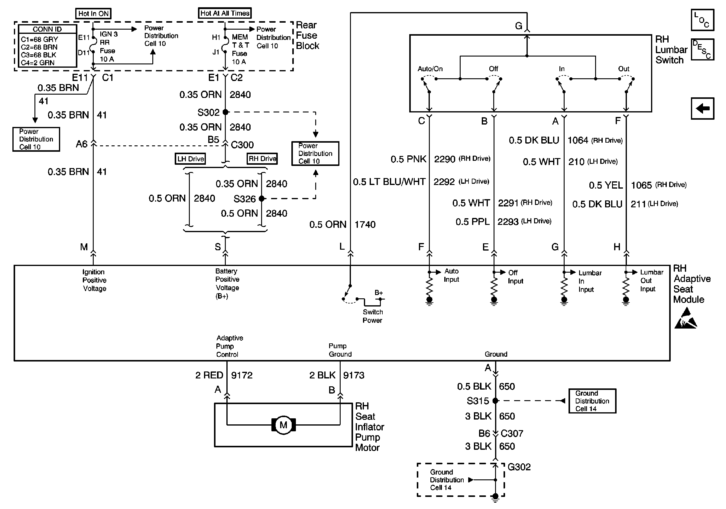
Lumbar Support Schematics AC9

Figure 1:

Cell 142: Left Adaptive Seat


Object Number: 389949  Size: FS
Power Seat Systems Components
Power Lumbar Circuit Description AC9
Cell 142: Right Adaptive Seat
Handling ESD Sensitive Parts Notice
Cell 14: G302
Cell 14: G302
Cell 10: IGN 3 RR Fuses
Cell 10: IGN 3 RR Fuses
Cell 10: MEM T/T PWWR T/T and TSIG/HAZ Fuses
Cell 10: MEM T/T PWWR T/T and TSIG/HAZ Fuses
Power and Grounding Connector End Views
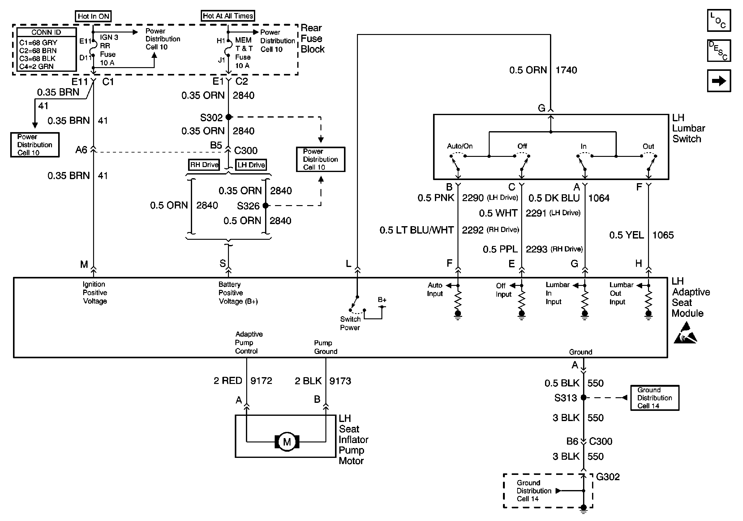
Figure 2:

Cell 142: Right Adaptive Seat


Object Number: 389950  Size: FS
Power Seat Systems Components
Power Lumbar Circuit Description AC9
Cell 142: Left Adaptive Seat
Handling ESD Sensitive Parts Notice
Cell 14: G302
Cell 14: G302
Cell 10: IGN 3 RR Fuses
Cell 10: IGN 3 RR Fuses
Cell 10: MEM T/T PWWR T/T and TSIG/HAZ Fuses
Cell 10: MEM T/T PWWR T/T and TSIG/HAZ Fuses
Power and Grounding Connector End Views

Lumbar Support Schematics A45

Cell 142


Object Number: 392778  Size: FS
Power Seat Systems Components
Power Lumbar Circuit Description A45
Handling ESD Sensitive Parts Notice
Handling ESD Sensitive Parts Notice
Cell 10: MEM T/T PWWR T/T and TSIG/HAZ Fuses
Cell 10: MEM T/T PWWR T/T and TSIG/HAZ Fuses
Cell 141: Front Height, Rear Height, Forward/Back Motors and PositiOn Sensors
Cell 141: Front Height, Rear Height, Forward/Back Motors and PositiOn Sensors
Power and Grounding Connector End Views
Power Seat Connector End Views

Lumbar Support Schematics AM3

Figure 1:

Cell 142: PWR, GND, and Driver Lumbar Switch


Object Number: 392775  Size: FS
Power Seat Systems Components
Power Lumbar Circuit Description AM3
Cell 142: Driver Lumbar Motors and Position Sensors
Cell 10: PWR WDO and PWR SEAT Circuit Breakers
Cell 10: PWR WDO and PWR SEAT Circuit Breakers
Cell 10: PWR WDO and PWR SEAT Circuit Breakers
Cell 10: MEM T/T PWWR T/T and TSIG/HAZ Fuses
Cell 10: MEM T/T PWWR T/T and TSIG/HAZ Fuses
Cell 14: G302
Cell 14: G302
Power and Grounding Connector End Views
Power Seat Connector End Views
Handling ESD Sensitive Parts Notice
Handling ESD Sensitive Parts Notice
Figure 2:

Cell 142: Driver Lumbar Motors and Position Sensors


Object Number: 392778  Size: FS
Power Seat Systems Components
Power Lumbar Circuit Description AM3
Cell 142: Passenger Lumbar
Cell 142: PWR, GND, and Driver Lumbar Switch
Handling ESD Sensitive Parts Notice
Handling ESD Sensitive Parts Notice
Handling ESD Sensitive Parts Notice
Handling ESD Sensitive Parts Notice
Power Seat Connector End Views
Cell 141: Front Height, Rear Height, Forward/Back Motors and PositiOn Sensors
Cell 141: Front Height, Rear Height, Forward/Back Motors and PositiOn Sensors
Figure 3:

Cell 142: Passenger Lumbar


Object Number: 392781  Size: FS
Power Seat Systems Components
Power Lumbar Circuit Description AM3
Cell 142: Driver Lumbar Motors and Position Sensors
Handling ESD Sensitive Parts Notice
Handling ESD Sensitive Parts Notice
Cell 14: G302
Cell 14: G302
Cell 10: PWR WDO and PWR SEAT Circuit Breakers
Cell 10: PWR WDO and PWR SEAT Circuit Breakers
Cell 10: PWR WDO and PWR SEAT Circuit Breakers
Power and Grounding Connector End Views