GM Service Manual Online
For 1990-2009 cars only
Makes
🢒
Cadillac
🢒
1999
🢒
Seville
🢒
General Information
🢒
Maintenance and Lubrication
🢒 Shift Lock Control Schematics
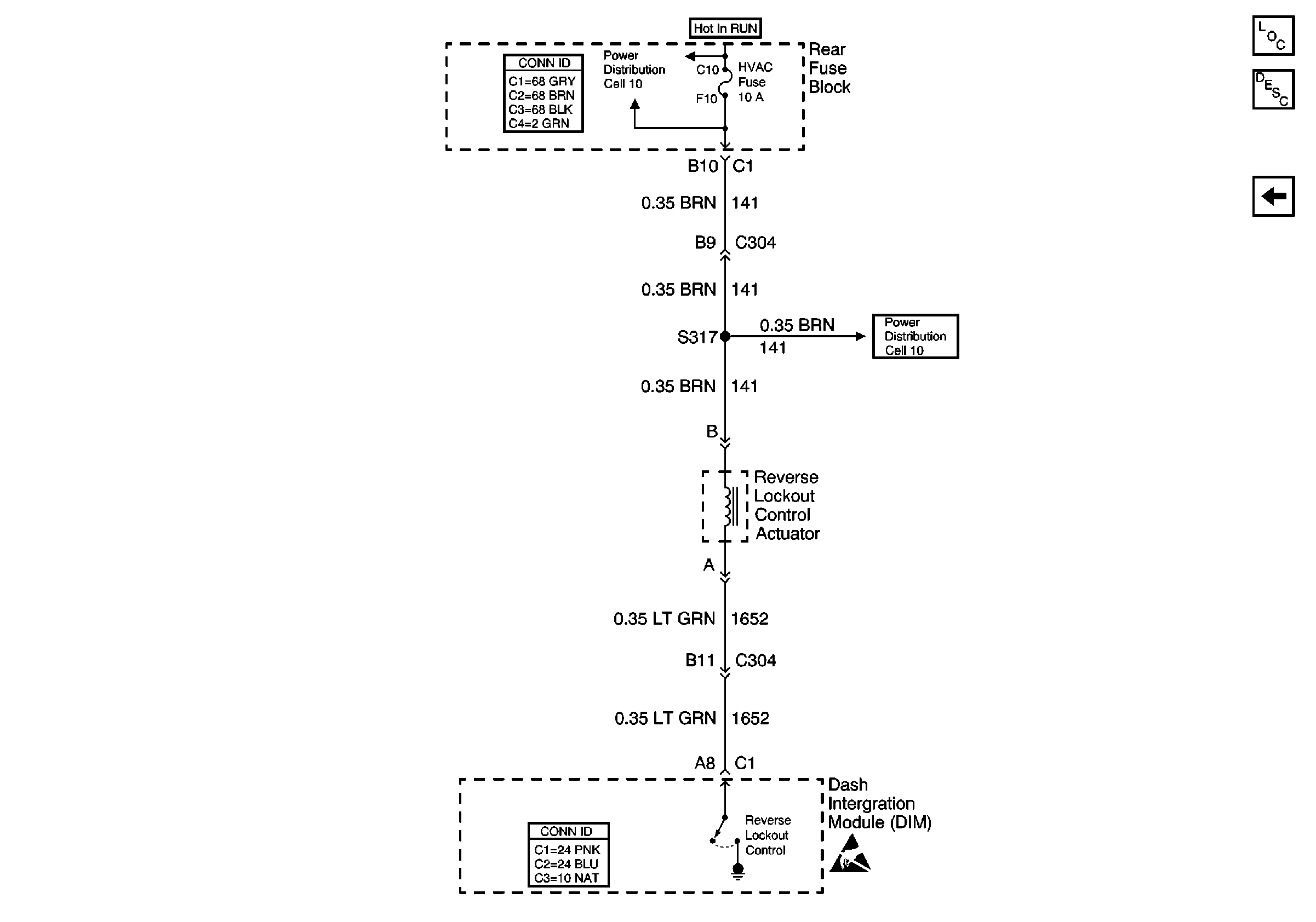
Figure
1:
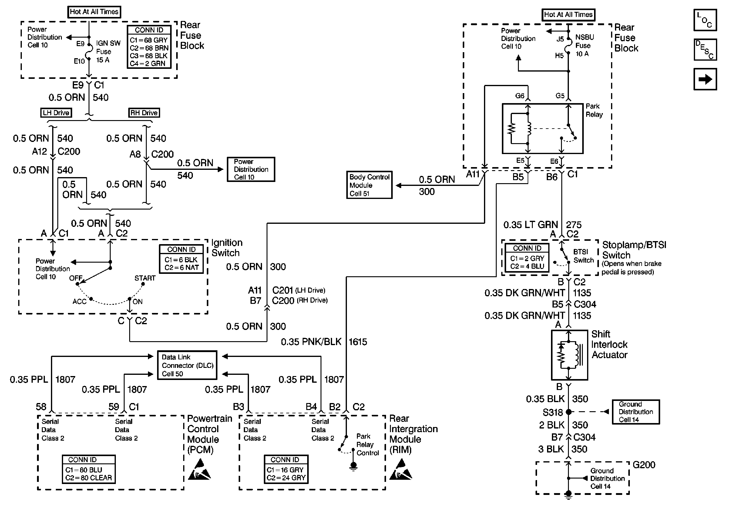
Cell 138: Shift Interlock Actuator Control
Tilt Wheel/Column Components
Automatic Transmission Shift Lock Control Circuit Description
Cell 138: Reverse Lockout Control
Handling ESD Sensitive Parts Notice
Handling ESD Sensitive Parts Notice
Cell 10: Battery
Cell 14: G202 and G200 (2 of 2)
Cell 14: G202 and G200 (2 of 2)
Cell 10: Battery
Cell 10: IGN, SW, HTDST LR, HTDST RR, and HTDST RF Fuses
Data Link Connector Schematics
Cell 51: DIM Ignition Inputs
Powertrain Control Module Connector End Views
Tilt Wheel/Column Connector End Views
Tilt Wheel/Column Connector End Views
Body Control System Connector End Views
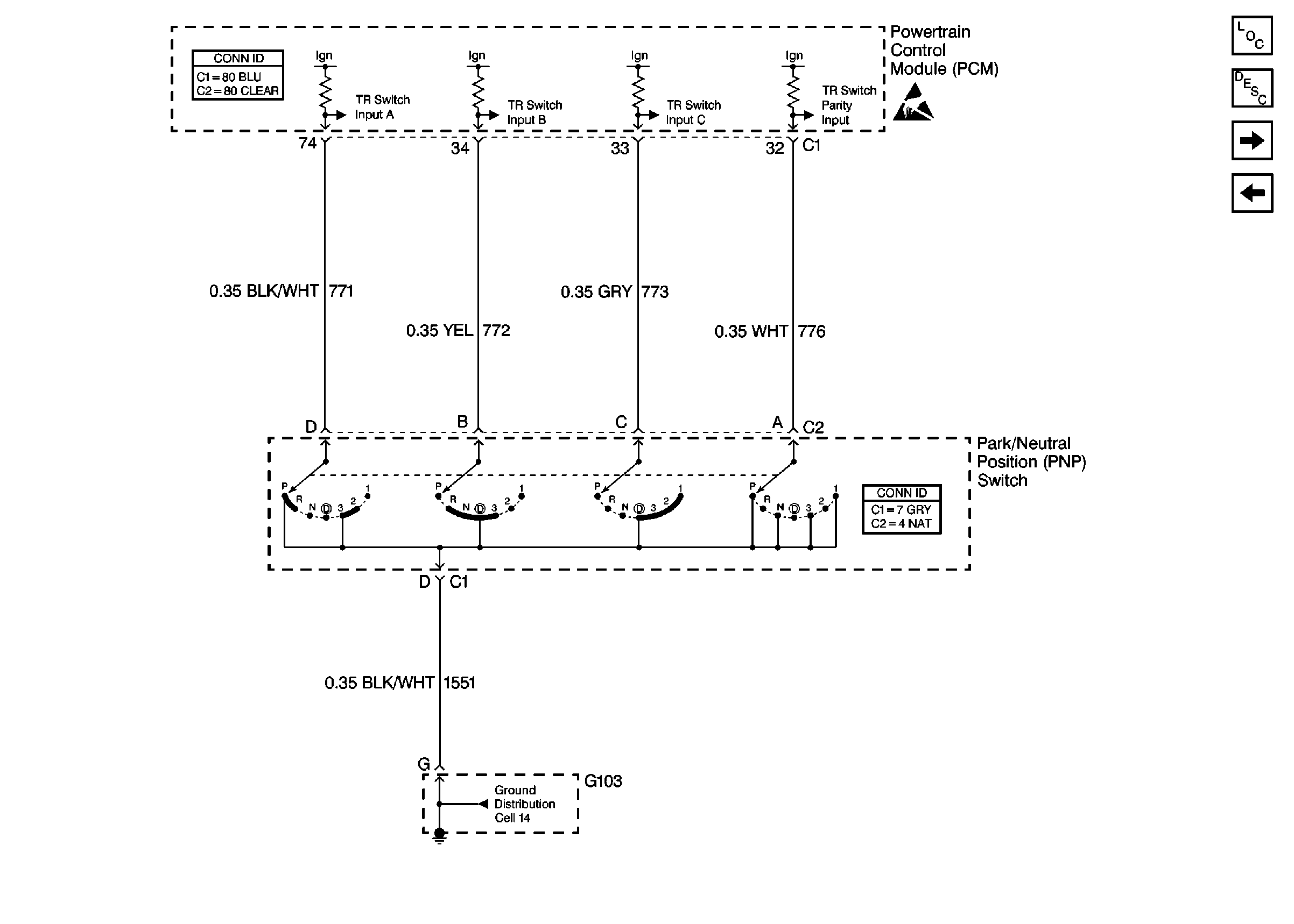
Figure
2:
Cell 138: Reverse Lockout Actuator Control
Tilt Wheel/Column Components
Automatic Transmission Shift Lock Control Circuit Description
Cell: 138 Shift Interlock Solenoid Control
Cell 138: PNP Switch Inputs
Power Distribution Schematics
Power Distribution Schematics
Figure
3:
Cell 138: Park/Neutral Position (PNP) Switch Inputs
Tilt Wheel/Column Components
Automatic Transmission Shift Lock Control Circuit Description
Cell 138: Reverse Lockout Control
Handling ESD Sensitive Parts Notice
Powertrain Control Module Connector End Views
Ground Distribution Schematics
Engine Controls Connector End Views