GM Service Manual Online
For 1990-2009 cars only
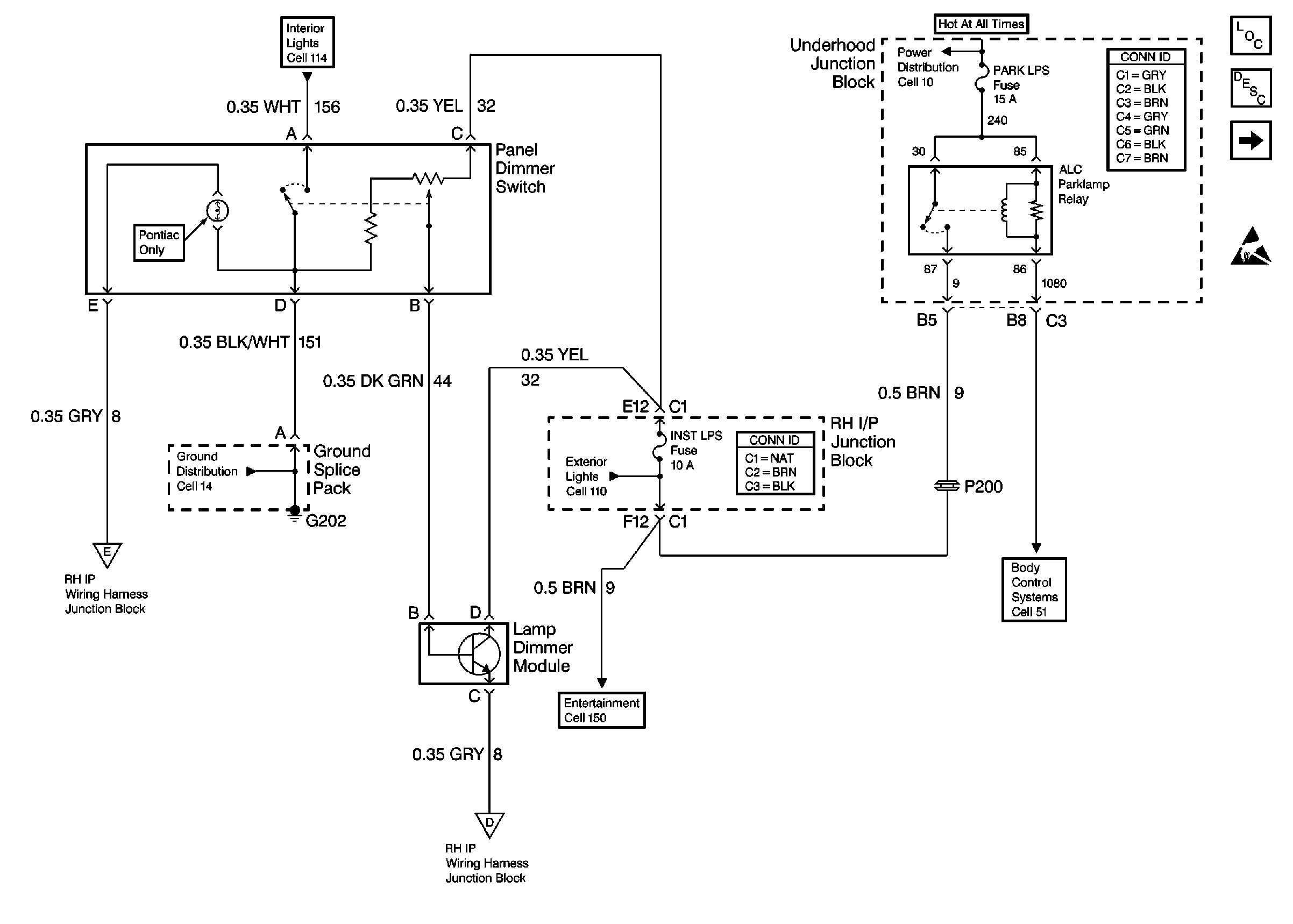
Figure 1:

Cell 117: Panel Dimmer Switch and Lamp Dimmer Module


Object Number: 234934  Size: FS
Lighting Systems Components
Interior Lights Dimming Circuit Description
Cell 117: Interior Lamps
Handling Electrostatic Discharge Sensitive Parts Notice
Ground Distribution Schematics
Power Distribution Schematics
Cell 110: Front Park/Turn and Marker Lamps
Rear Compartment Lid Lamp and License Lamp
Cell 117: Interior Lamps
Cell 114: Courtesy/Glove Box Lamps
Cell 117: Interior Lamps
Cell 150: Oldsmobile
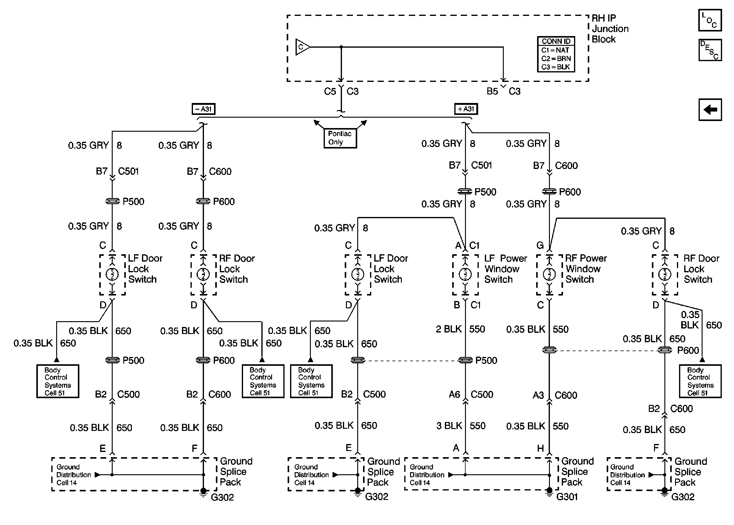
Figure 2:

Cell 117: Interior Lamps


Object Number: 234935  Size: FS
Lighting Systems Components
Interior Lights Dimming Circuit Description
Interior Lights Dimming Schematics
Cell 117: Panel Dimmer Switch and Lamp Dimmer Module
Handling Electrostatic Discharge Sensitive Parts Notice
Handling Electrostatic Discharge Sensitive Parts Notice
Handling Electrostatic Discharge Sensitive Parts Notice
Handling Electrostatic Discharge Sensitive Parts Notice
Ground Distribution Schematics
Ground Distribution Schematics
Ground Distribution Schematics
Ground Distribution Schematics
Ground Distribution Schematics
Ground Distribution Schematics
Ground Distribution Schematics
Right Rear Lamp Assembly and Hazard Switch
Ground Distribution Schematics
Cell 117: Panel Dimmer Switch and Lamp Dimmer Module
Cell 117: Panel Dimmer Switch and Lamp Dimmer Module
Window and Door Lock Switches (Oldsmobile)
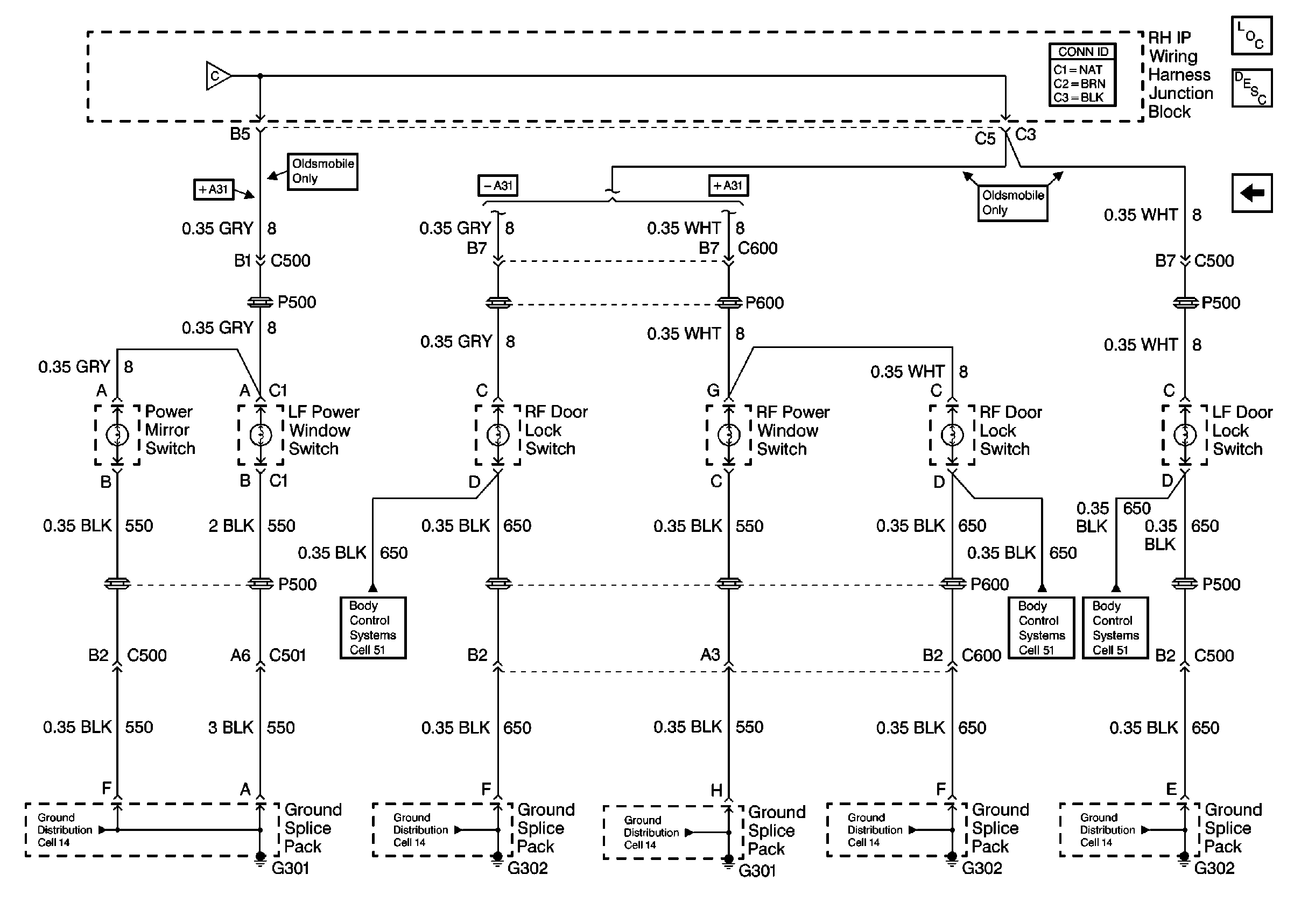
Figure 3:

Window and Door Lock Switches (Pontiac)


Object Number: 234937  Size: FS
Lighting Systems Components
Interior Lights Dimming Circuit Description
Window and Door Lock Switches (Oldsmobile)
Cell 117: Interior Lamps
Cell 51: Rear Door Jamb Switch, Front Door Dome Switch, RF Door Lock Switch
Cell 14: G302
Cell 51: Ambient Light Sensor; Right Rear, Left Rear, Right Front Door Lock Switches
Cell 51: Rear Door Jamb Switch, Front Door Dome Switch, RF Door Lock Switch
Cell 14: G302
Cell 14: G301
Cell 14: G302
Cell 51: Ambient Light Sensor; Right Rear, Left Rear, Right Front Door Lock Switches
Figure 4:

Window and Door Lock Switches (Oldsmobile)


Object Number: 234940  Size: FS
Lighting Systems Components
Interior Lights Dimming Circuit Description
Window and Door Lock Switches (Pontiac)
Cell 117: Interior Lamps
Ground Distribution Schematics
Ground Distribution Schematics
Ground Distribution Schematics
Ground Distribution Schematics
Ground Distribution Schematics
Cell 51: Ambient Light Sensor; Right Rear, Left Rear, Right Front Door Lock Switches
Cell 51: Ambient Light Sensor; Right Rear, Left Rear, Right Front Door Lock Switches
Cell 51: DRL Relay and Parklamp Relay