GM Service Manual Online
For 1990-2009 cars only
Makes
🢒
Chevrolet
🢒
1998
🢒
Astro - 2WD
🢒
Engine
🢒
Engine Electrical
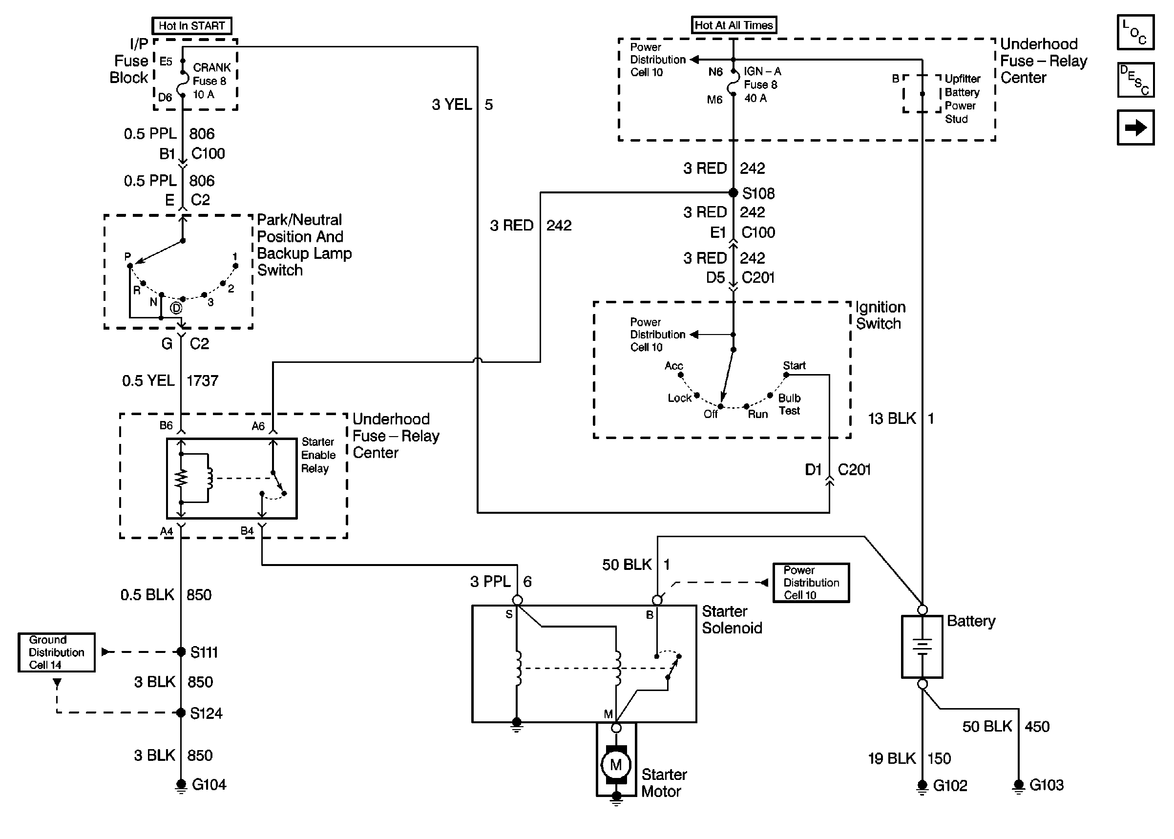
🢒 Starting and Charging Schematics
Figure
1:
Engine Electrical Starter
Engine Electrical Charging
Engine Electrical Components
Starting System Description
Ground Distribution Schematics
Power Distribution Schematics
Power Distribution Schematics
Power Distribution Schematics
Figure
2:
Engine Electrical Charging
Engine Electrical Starter
Handling ESD Sensitive Parts Notice
Engine Electrical Components
Starting System Description
Power Distribution Schematics
Fuse Block Schematics
Power Distribution Schematics
Instrument Cluster: Analog Schematics