GM Service Manual Online
For 1990-2009 cars only
Figure 1:

Module Power, Ground, Serial Data and MIL


Object Number: 1358004  Size: FS
Master Electrical Component List
Engine Data Sensors - Pressure and Temperature
Underhood Fuse Block - POWER WINDOW, COOLING FAN LOW Relay, and MAIN RELAY (1.2L) and FUEL PUMP Fuses
Underhood Fuse Block - I/P Fuses, I/P Fuse Block - HORN, STOPLAMP, METER HAZARD, DOOR LOCK RKE, ECM, TCM, and CLOCK AUDIO Fuses
Underhood Fuse Block - I/P Fuses, I/P Fuse Block - HORN, STOPLAMP, METER HAZARD, DOOR LOCK RKE, ECM, TCM, and CLOCK AUDIO Fuses
Underhood Fuse Block - POWER WINDOW, COOLING FAN LOW Relay, and MAIN RELAY (1.2L) and FUEL PUMP Fuses
Underhood Fuse Block - IGN 2 Fuse, Ignition Switch, I/P Fuse Block - DIS INJECTOR, ECM TCM, WIPER WASHER, and HVAC BLOWER Fuses
Underhood Fuse Block - POWER WINDOW, COOLING FAN LOW Relay, and MAIN RELAY (1.2L) and FUEL PUMP Fuses
G103 - Sirius D4
DLC - 1.4L, 1.5L, 1l6L
Figure 2:

Engine Data Sensors - Pressure and Temperature


Object Number: 1358007  Size: FS
Master Electrical Component List
Ignition Controls - Sensors
Module Power, Ground, Serial Data, and MIL
Manual Transmission
Figure 3:

Ignition Controls - Sensors


Object Number: 1358009  Size: FS
Master Electrical Component List
Ignition Controls - Ignition System
Engine Data Sensors - Pressure and Temperature
Underhood Fuse Block - POWER WINDOW, COOLING FAN LOW Relay, and MAIN RELAY (1.2L) and FUEL PUMP Fuses
Underhood Fuse Block - POWER WINDOW, COOLING FAN LOW Relay, and MAIN RELAY (1.2L) and FUEL PUMP Fuses
Underhood Fuse Block - POWER WINDOW, COOLING FAN LOW Relay, and MAIN RELAY (1.2L) and FUEL PUMP Fuses
ABS - DBC7
Figure 4:

Ignition System


Object Number: 1358010  Size: FS
Master Electrical Component List
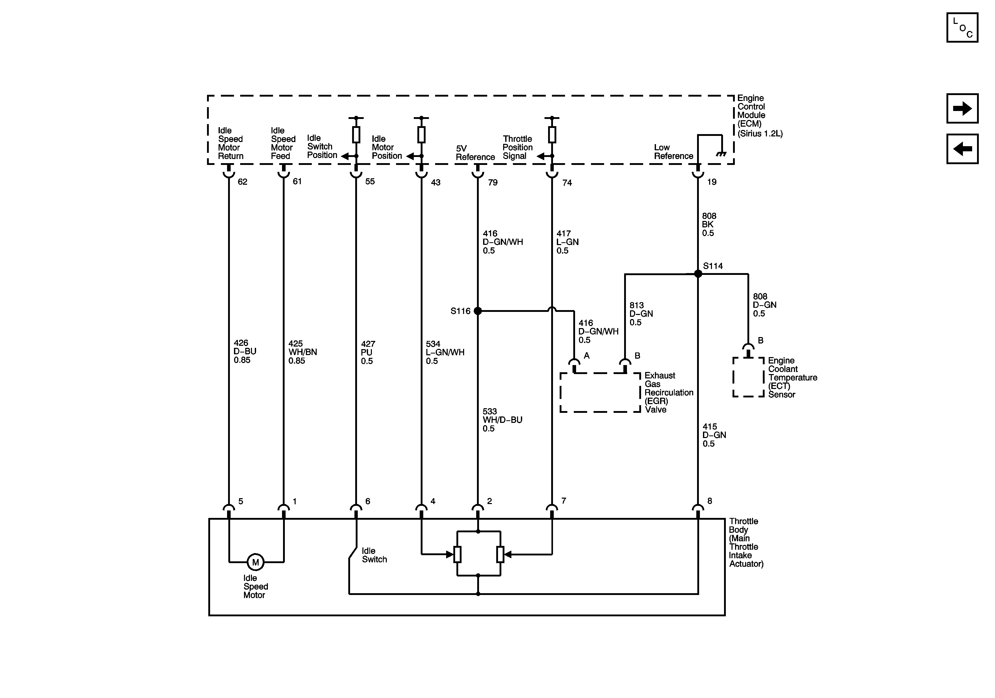
Engine Data Sensors - MTIA
Ignition Controls - Sensors
Underhood Fuse Block - IGN 2 Fuse, Ignition Switch, I/P Fuse Block - DIS INJECTOR, ECM TCM, WIPER WASHER, and HVAC BLOWER Fuses
Gages - 1.2L
Underhood Fuse Block - IGN 2 Fuse, Ignition Switch, I/P Fuse Block - DIS INJECTOR, ECM TCM, WIPER WASHER, and HVAC BLOWER Fuses
Underhood Fuse Block - IGN 2 Fuse, Ignition Switch, I/P Fuse Block - DIS INJECTOR, ECM TCM, WIPER WASHER, and HVAC BLOWER Fuses
G103 - Sirius D4
Figure 5:

Engine Data Sensors - MTIA


Object Number: 1358011  Size: FS
Master Electrical Component List
Engine Data Sensors - Oxygen Sensors
Ignition Controls - Ignition System
Figure 6:

Oxygen Sensors


Object Number: 1358013  Size: FS
Master Electrical Component List
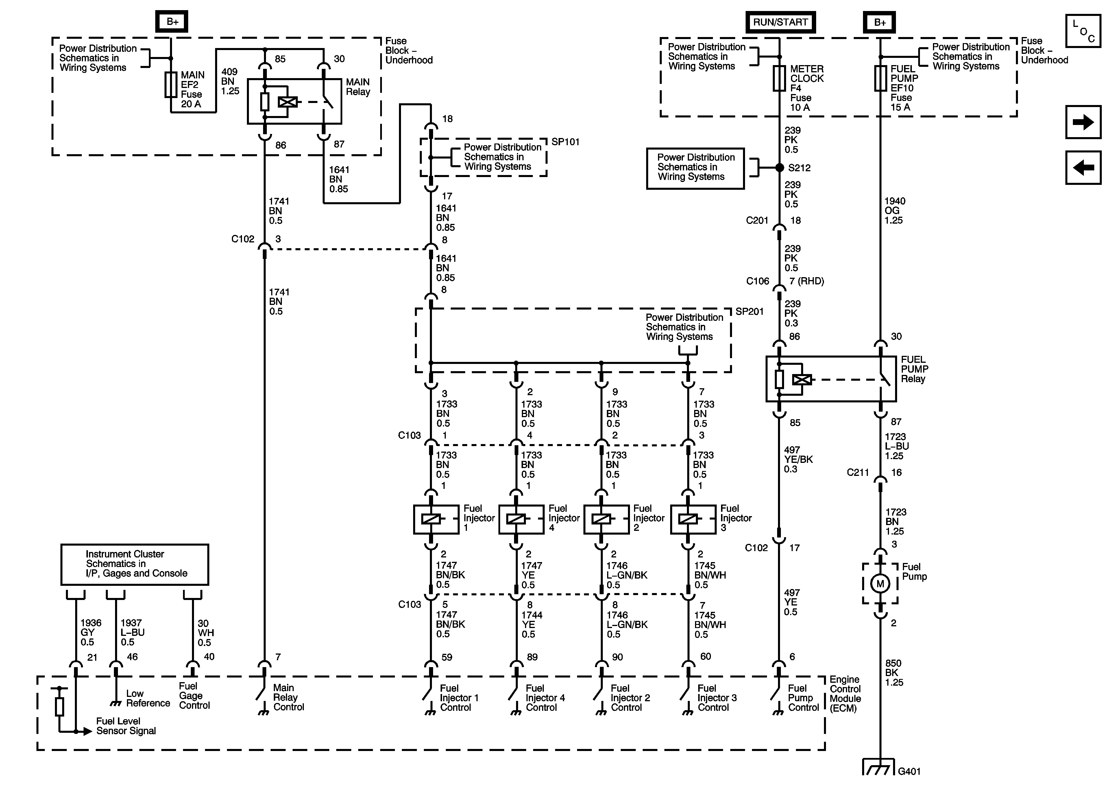
Fuel Controls - Fuel Pump Controls, Fuel Injectors
Engine Data Sensors - MTIA
Underhood Fuse Block - POWER WINDOW, COOLING FAN LOW Relay, and MAIN RELAY (1.2L) and FUEL PUMP Fuses
Underhood Fuse Block - POWER WINDOW, COOLING FAN LOW Relay, and MAIN RELAY (1.2L) and FUEL PUMP Fuses
Underhood Fuse Block - POWER WINDOW, COOLING FAN LOW Relay, and MAIN RELAY (1.2L) and FUEL PUMP Fuses
Engine Data Sensors - Pressure and Temperature
Compressor Controls (Sirius D4)
Figure 7:

Fuel Controls - Fuel Pump Controls and Fuel Injectors


Object Number: 1358015  Size: FS
Master Electrical Component List
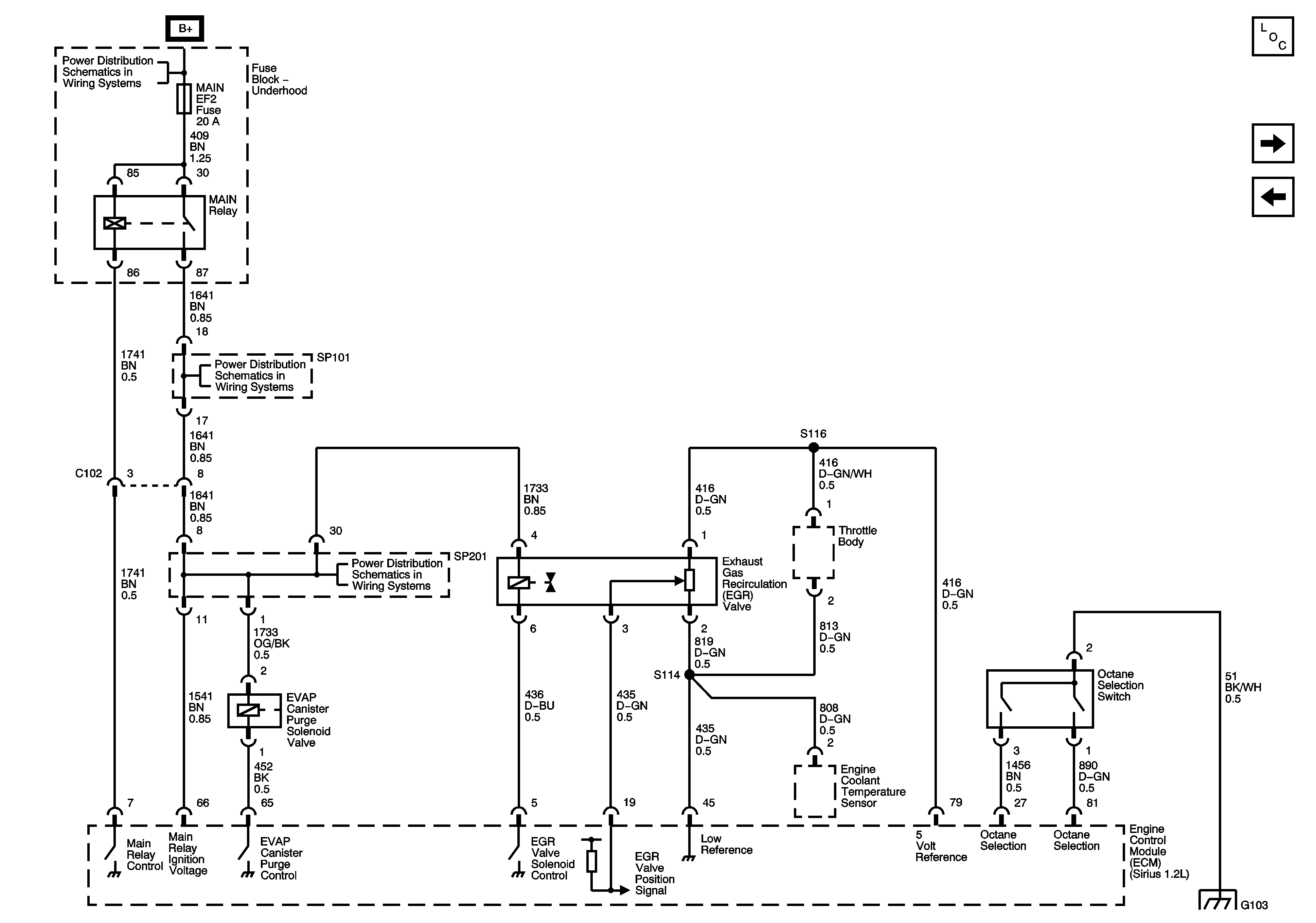
Fuel Controls - EVAP Controls, Device Controls
Engine Data Sensors - Oxygen Sensors
Underhood Fuse Block - POWER WINDOW, COOLING FAN LOW Relay, and MAIN RELAY (1.2L) and FUEL PUMP Fuses
Underhood Fuse Block - POWER WINDOW, COOLING FAN LOW Relay, and MAIN RELAY (1.2L) and FUEL PUMP Fuses
Underhood Fuse Block - IGN 1 Fuse, Ignition Switch, I/P Fuse Block - CIGAR JACK, AUDIO CLOCK, METER CLOCK, TSIG, BACKUP LAMP, and AIR BAG Fuses
Underhood Fuse Block - IGN 1 Fuse, Ignition Switch, I/P Fuse Block - CIGAR JACK, AUDIO CLOCK, METER CLOCK, TSIG, BACKUP LAMP, and AIR BAG Fuses
Underhood Fuse Block - POWER WINDOW, COOLING FAN LOW Relay, and MAIN RELAY (1.2L) and FUEL PUMP Fuses
Gages - 1.2L
Underhood Fuse Block - POWER WINDOW, COOLING FAN LOW Relay, and MAIN RELAY (1.2L) and FUEL PUMP Fuses
G401 - Notchback
Figure 8:

Fuel Controls - EVAP Controls and Device Controls


Object Number: 1456586  Size: FS
Master Electrical Component List
Controlled/Monitored Subsystem References
Fuel Controls - Fuel Pump Controls, Fuel Injectors
Underhood Fuse Block - POWER WINDOW, COOLING FAN LOW Relay, and MAIN RELAY (1.2L) and FUEL PUMP Fuses
Underhood Fuse Block - POWER WINDOW, COOLING FAN LOW Relay, and MAIN RELAY (1.2L) and FUEL PUMP Fuses
Underhood Fuse Block - POWER WINDOW, COOLING FAN LOW Relay, and MAIN RELAY (1.2L) and FUEL PUMP Fuses
G103 - Sirius D4
Figure 9:

Controlled/Monitored Subsystem References


Object Number: 1456587  Size: FS
Master Electrical Component List
Fuel Controls - EVAP Controls, Device Controls
Gages - 1.2L
Single Cooling Fan (1.2L)
Blower Controls
Module Power, Ground, Malfunction Indicator Lamp (MIF), Hold Lamp and Serial Data