GM Service Manual Online
For 1990-2009 cars only
Makes
🢒
Chevrolet
🢒
2005
🢒
Blazer - 4WD
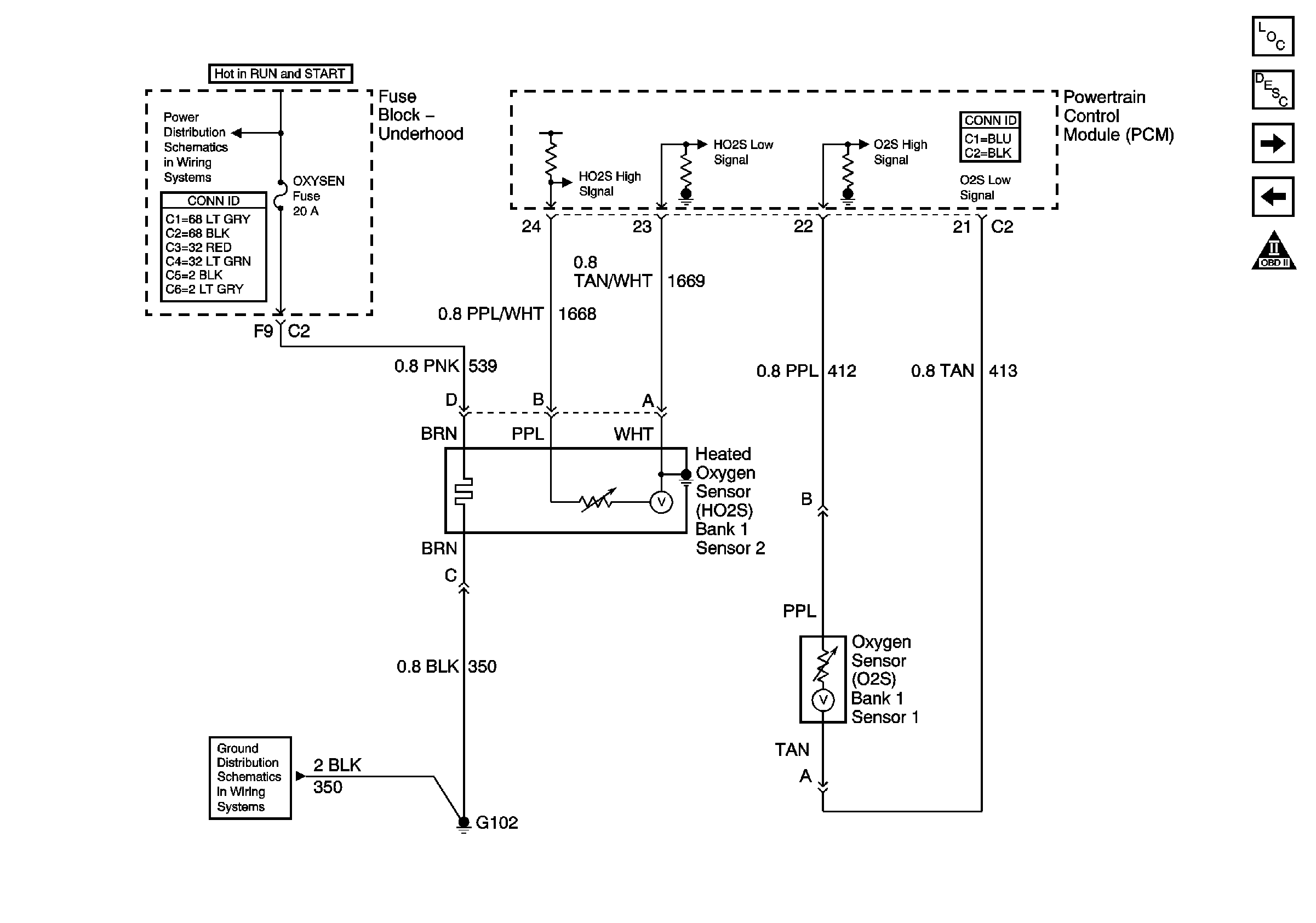
🢒 Oxygen Sensors
Oxygen Sensors
Oxygen Sensors
Master Electrical Component List
Powertrain Control Module Description
Ignition Controls
Engine Data Sensors - Pressure, Temperature and VSS
OBD II Symbol Description Notice
Ign RUN and START Bus Bar
G102 - Except Export