GM Service Manual Online
For 1990-2009 cars only
Makes
🢒
Chevrolet
🢒
2000
🢒
Blazer - 4WD - RHD
🢒
Body and Accessories
🢒
Lighting Systems
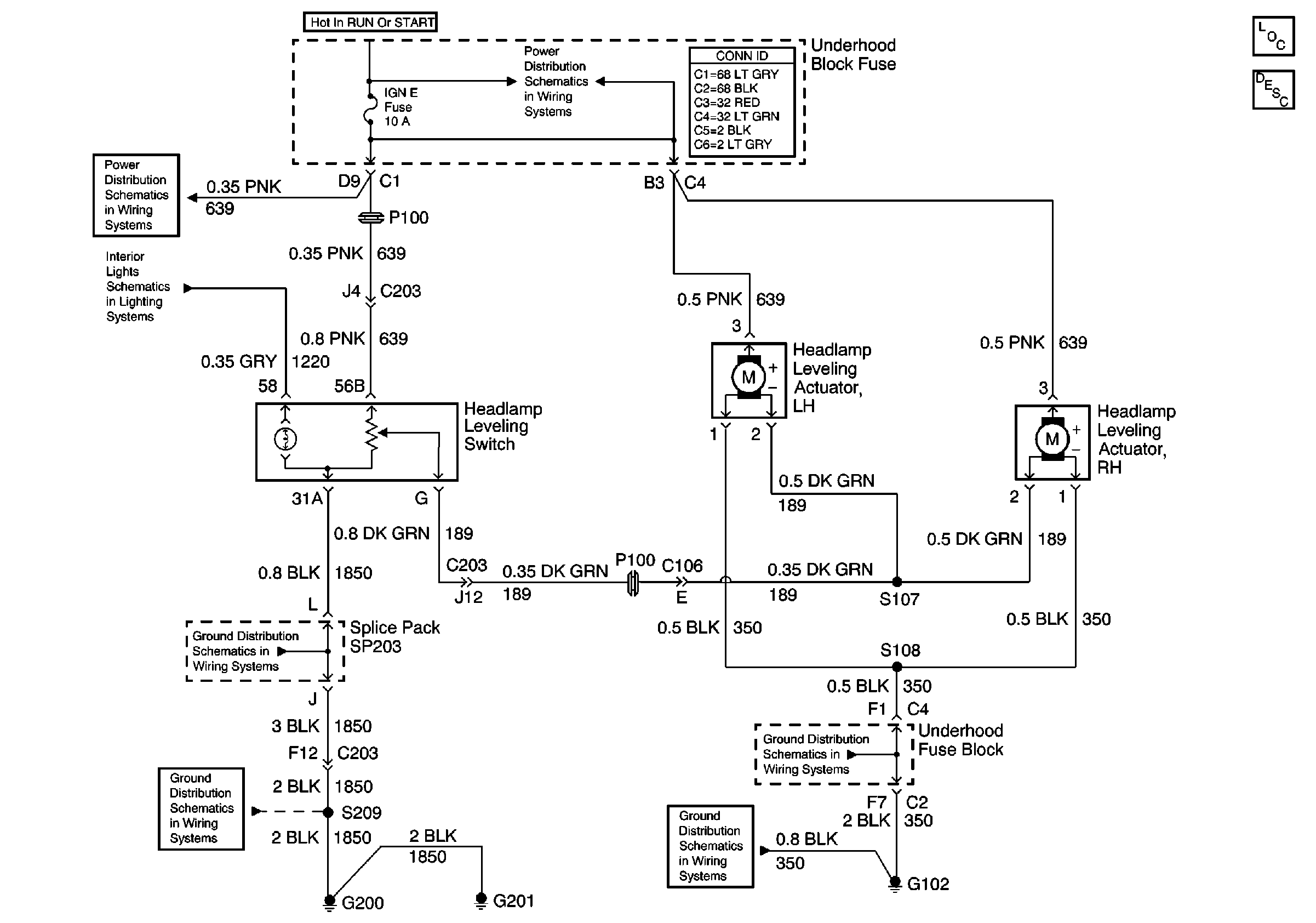
🢒 Headlight Leveling Schematics
Lighting Systems Component Views
Headlight Leveling Circuit Description
IGN E, GAUGES, and SIR Fuses
Hazard Switch, Radio, Instrument Cluster and Ground
G200 and G201
G200 and G201
IGN E, GAUGES, and SIR Fuses
Power and Grounding Connector End Views
G102
G102