GM Service Manual Online
For 1990-2009 cars only
Makes
🢒
Chevrolet
🢒
1999
🢒
Camaro
🢒 Europe and Scandanavia Cell 105
Europe and Scandanavia Cell 105
Europe and Scandanavia Cell 105
Fusible Links, IP Fuse Block, and Underhood Electrical Centers
Fusible Links, IP Fuse Block, and Underhood Electrical Centers
G200 DRL, HVAC, Rear Defog
G106
Cell 102
Chevrolet: Without Daytime Running Lights Cell 100
G105
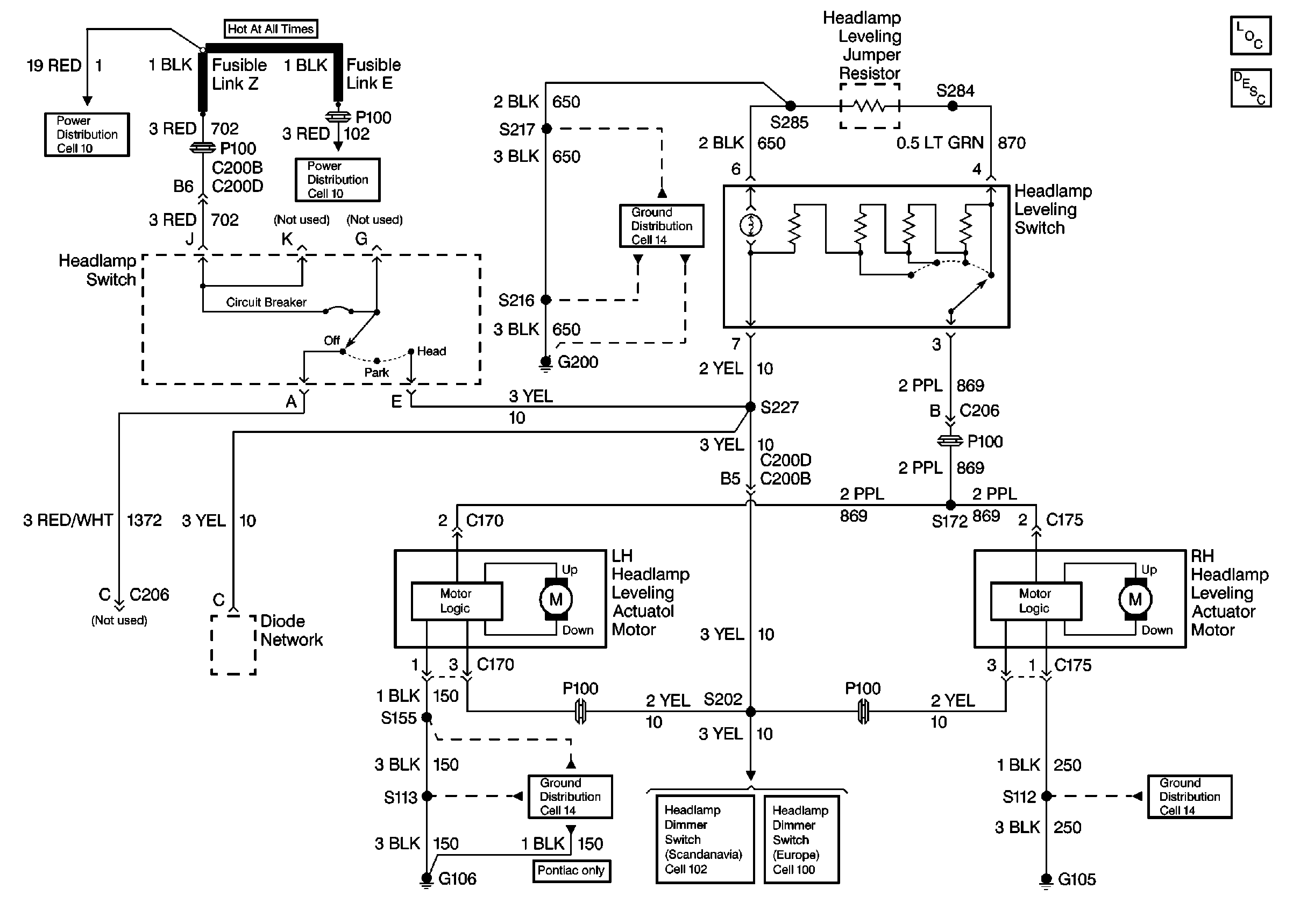
Lighting Systems Components
Headlight Leveling Circuit Description