GM Service Manual Online
For 1990-2009 cars only
Makes
🢒
Chevrolet
🢒
1999
🢒
Camaro
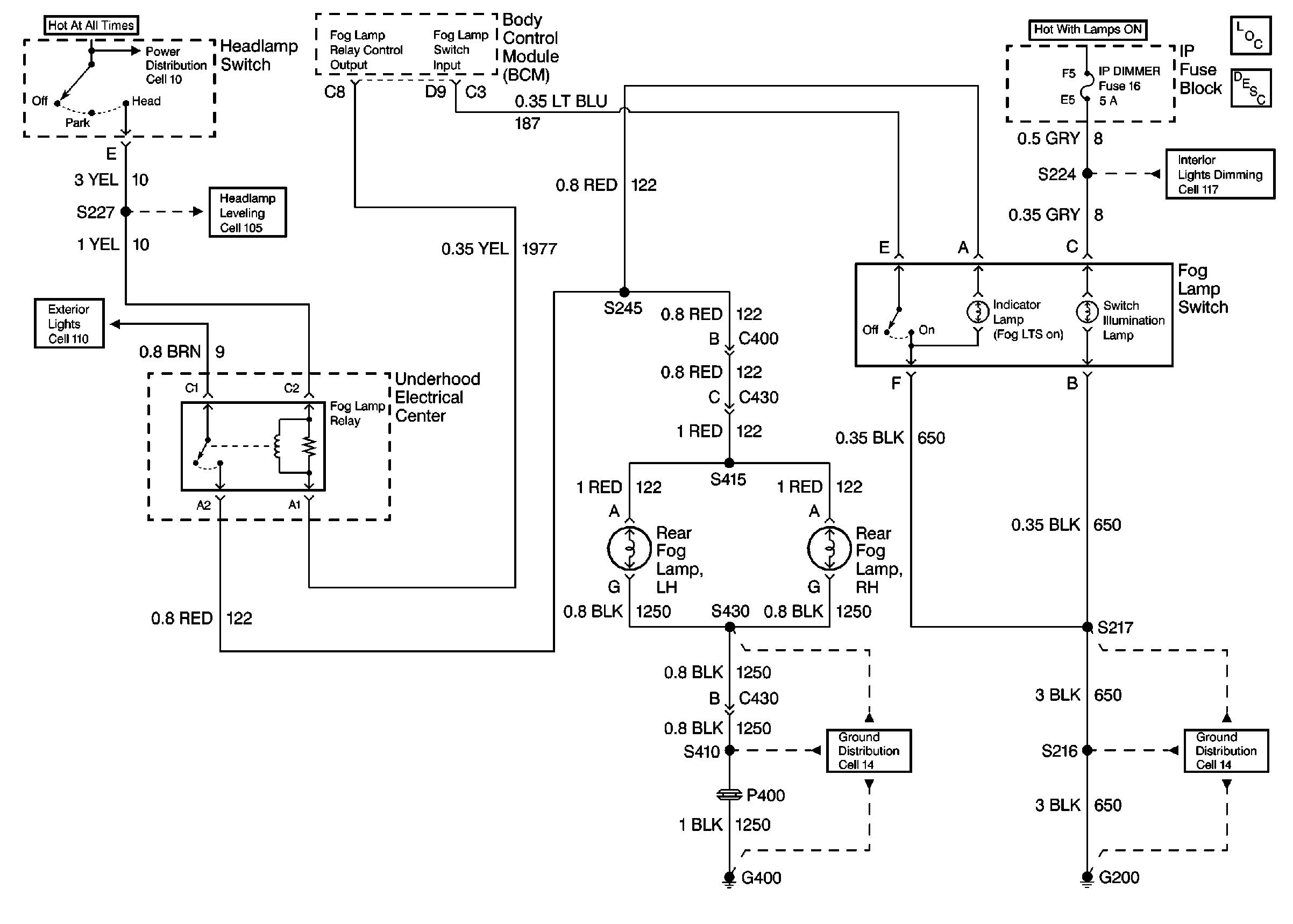
🢒 Rear Fog Lamps (Europe)
Rear Fog Lamps (Europe)
Rear Fog Lamps (Europe)
Fusible Links, IP Fuse Block, and Underhood Electrical Centers
Europe and Scandanavia Cell 105
Chevrolet: Taillamps, Tail/Stop Turnlamps, Tail/Stoplamps, License Lamp Cell 110
Headlamp and IP Dimmer Switches
G400 Chevrolet
G200 DRL, HVAC, Rear Defog