GM Service Manual Online
For 1990-2009 cars only
Makes
🢒
Chevrolet
🢒
2000
🢒
Camaro
🢒 Battery and Ignition Switch
Battery and Ignition Switch
Battery and Ignition Switch
Engine Electrical Components
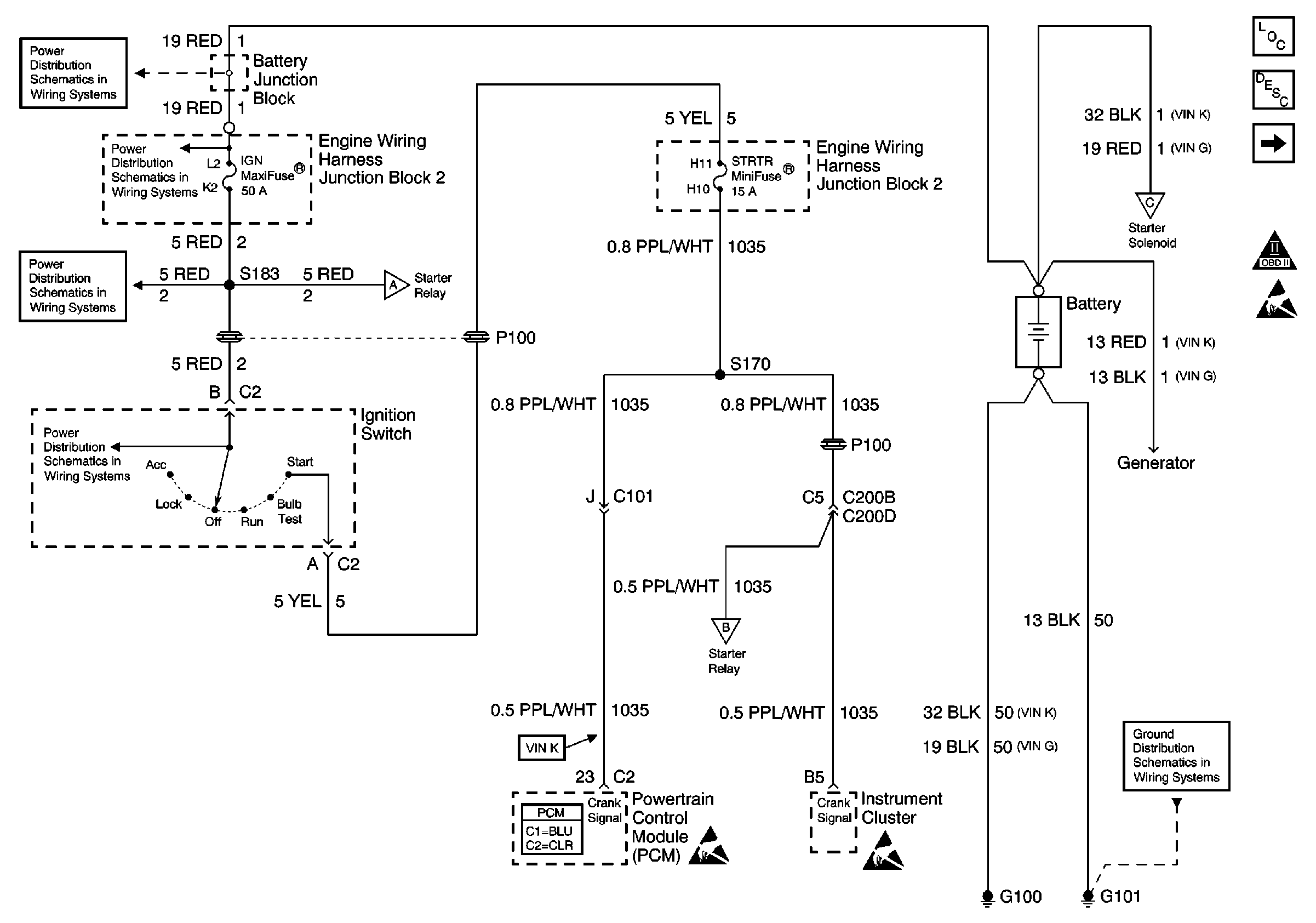
Starting System Circuit Description
OBD II Symbol Description Notice
Handling ESD Sensitive Parts Notice
Battery, ABS BAT-1 and COOL FAN Fuses
Fusible Links, CIG/ACCY, ENG CTRL, IGN, I/P-1, I/P-2, and PWR ACCY Fuses
Ignition Switch
Ignition Switch
Starter Relay and Starter Solenoid
Starter Relay and Starter Solenoid
Battery, Generator and Powertrain Control Module
Powertrain Control Module Connector End Views
Starter Relay and Starter Solenoid
G100, G101, G102, G109, G111, G202