GM Service Manual Online
For 1990-2009 cars only

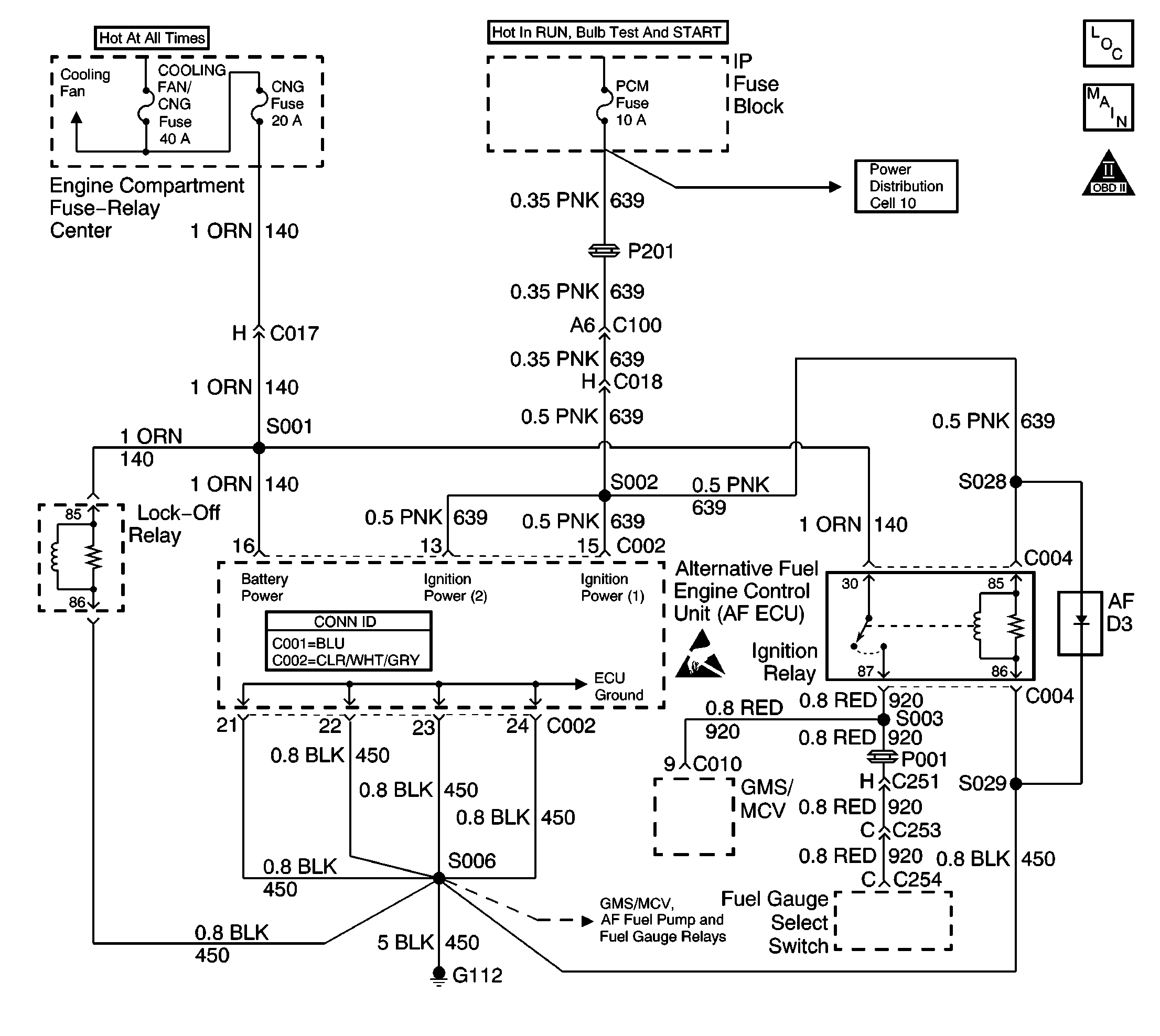
Object Number: 654475  Size: LF
Engine Controls Components
Engine Controls Schematics
OBD II Symbol Description Notice
Handling ESD Sensitive Parts Notice

Circuit Description

The ignition relay is the positive voltage supply source for the following components:

    • the gas mass sensor/mixture control valve (GMS/MCV)
    • the fuel gauge select switch

The ignition relay coil is energized when the ignition switch is turned to the run or start positions. The ignition relay switch contact is supplied voltage at all times.

Test Description

The number(s) below refer to the step number(s) on the diagnostic table.

  1. The AF Powertrain OBD System Check MUST be performed before proceeding with this diagnostic table. Failure to perform the OBD System Check will result in mis-diagnosis.

  2. This step checks the AF ECU fuses for opens and also checks the voltage supply to the fuses.

  3. This step checks if the AF ECU is powered-up.

  4. This step checks the battery positive and switched ignition voltage circuits to the AF ECU.

  5. This step checks the AF ECU ground circuits.

  6. This step checks for proper operation of the FIL. If the FIL illuminates then the ignition relay is ON.

  7. This step checks the ignition relays ability to turn OFF.

  8. This step checks the Ignition Relay coils ground circuit. If the test lamp illuminates then the Ignition relay must be faulty.

  9. This step indicates the components or circuits that may have caused a fuse to blow. Some components may require they be turned ON in order to blow the fuse. An example would be depressing the fuel gauge select switch in order to test the select switch circuit for a short.

Step

Action

Value(s)

Yes

No

1

Were you sent here from the AF Powertrain On-Board Diagnostic (OBD) System Check?

--

Go to Step 2

Go to Alternative Fuels (AF) Powertrain On Board (OBD) System Check

2

  1. Turn the ignition ON leaving the engine OFF.
  2. Inspect the CNG, ERLS and CLS/PCM fuses.

Is any fuse open (blown) ?

--

Go to Step 14

Go to Step 3

3

Probe both terminals of each fuse using the J 35616-200 Un-powered Test Lamp connected to a known good ground. Ensure the ignition is ON and the engine is OFF.

With the fuses installed the probe test points for the fuses are visible at either side of the amperage rating.

Does the test lamp illuminate at all terminals?

--

Go to Step 5

Go to Step 4

4

  1. Check fuse terminal contact.
  2. Repair fuse terminal contact as necessary.
  3. Check the fuse supply source. Typically the source is a MAXI fuse, fusible link or a relay.
  4. Repair the fuse supply source as necessary.

Are all repairs complete?

--

Go to Step 23

--

5

Using a scan tool attempt to communicate and retrieve data from the alternative fuels engine control unit (AF ECU).

Does the scan tool display AF ECU data?

--

Go to Step 8

Go to Step 6

6

  1. Turn the ignition OFF.
  2. Disconnect the AF ECU connectors.
  3. Turn the ignition ON leaving the engine OFF.
  4. Probe the Battery Power and the two Ignition Power circuit terminals at the AF ECU connectors with the test lamp connected to a known good ground.

Does the test lamp illuminate at all terminals?

--

Go to Step 7

Go to Step 15

7

Probe all the ECU Ground circuit terminals at the AF ECU connectors with the test lamp connected to BATTERY POSITIVE.

Does the test lamp illuminate at all terminals?

--

Go to Step 21

Go to Step 15

8

  1. Turn the ignition OFF and wait 30 seconds.
  2. Observe the fuel indicator lamp (FIL) located in the fuel gauge select switch button.
  3. Turn the ignition ON leaving the engine OFF.

Did the FIL illuminate for a two second bulb check or stay ON?

--

Go to Step 10

Go to Step 9

9

With the ignition ON, backprobe the ignition relay switch load terminal (87) with the test lamp connected to a known good ground.

Is the test lamp illuminated?

--

Go to Fuel Gauge Selector Switch/Fuel Indicator Lamp Diagnosis

Go to Step 11

10

  1. With the ignition ON, backprobe the ignition relay switch load terminal (87) with the test lamp connected to a known good ground.
  2. Observe the test lamp as you turn the ignition OFF.

Is the test lamp illuminated with the ignition OFF?

--

Go to Step 16

Go to Alternative Fuels (AF) Powertrain On Board (OBD) System Check

11

With the ignition ON, backprobe the ignition relay switch supply terminal (30) with the test lamp connected to a known good ground.

Is the test lamp illuminated?

--

Go to Step 12

Go to Step 17

12

With the ignition ON, backprobe the ignition relay coil supply terminal (85) with the test lamp connected to a known good ground.

Is the test lamp illuminated?

--

Go to Step 13

Go to Step 18

13

  1. Disconnect the ignition relay connector (C004).
  2. With the ignition ON, connect the test lamp between the ignition relay coil supply terminal (85) and the ignition relay coil ground terminal (86).

Is the test lamp illuminated?

--

Go to Step 20

Go to Step 19

14

  1. Check for the short that caused the blown fuse.
  2. Possible shorts include the following:
  3. • CNG Fuse:
       - a shorted GMS/MCV or circuit
       - a shorted fuel gauge select switch circuit
       - a shorted lock-off solenoid or circuit
       - a shorted AF ECU or AF ECU Battery Power circuit
    • CLS/PCM Fuse:
       - a shorted Ignition Relay coil or circuit
       - a shorted AF ECU or AF ECU Ignition Power circuit
       - a shorted base vehicle circuit. Refer to Power Distribution Schematics in Wiring Systems in the gasoline service manual.
    • ERLS Fuse:
       - a shorted AF ECU or AF ECU Ignition Power circuit
       - a shorted base vehicle circuit. Refer to Power Distribution Schematics in Wiring Systems in the gasoline service manual.
  4. Repair circuits or replace components as necessary.

Is the repair or replacement complete?

--

Go to Step 23

--

15

Repair the open in the AF ECU circuit that did not light the test lamp.

Is the repair complete?

--

Go to Step 23

--

16

Replace the stuck ignition relay or repair the Ignition Power circuit (relay terminal 85) shorted to battery positive.

Is the repair or replacement complete?

--

Go to Step 23

--

17

Repair the open in the ignition relay switch supply circuit terminal (30) between the relay and the circuit splice.

Is the repair complete?

--

Go to Step 23

--

18

Repair the open in the ignition relay coil supply circuit terminal (85) between the relay and the circuit splice.

Is the repair complete?

--

Go to Step 23

--

19

Repair the open in the ignition relay coil ground circuit terminal (86) between the relay and ground.

Is the repair complete?

--

Go to Step 23

--

20

Replace the ignition relay.

Is the replacement complete?

--

Go to Step 23

--

21

  1. Inspect for proper AF ECU terminal contact.
  2. Inspect for an open Class 2  serial data circuit between the splice and the AF ECU connector terminal.
  3. Repair terminal contact or wiring as necessary.

Was terminal contact or a wiring repair performed?

--

Go to Step 23

Go to Step 22

22

  1. Replace the AF ECU. Refer to Engine Control Unit Replacement .
  2. Program (flash) the replacement control module with the correct vehicle software and calibration.

Is the replacement complete?

--

Go to Step 23

--

23

  1. Remove all test equipment except the scan tool.
  2. Connect any dis-connected components, fuses, etc.
  3. Using a scan tool clear DTC Information from the AF ECU and the gasoline control module (VCM/PCM or ECM).
  4. Turn the ignition OFF and wait 30 seconds.
  5. Start the engine and operate the vehicle.
  6. Observe the fuel indicator lamp and the MIL.
  7. Observe vehicle performance and driveability.
  8. After operating the vehicle inspect BOTH control modules for stored DTCs.

Does the vehicle operate on CNG with normal driveability, no FIL/MIL illumination and no stored DTCs?

--

System OK

Go to Alternative Fuels (AF) Powertrain On Board (OBD) System Check