GM Service Manual Online
For 1990-2009 cars only
Makes
🢒
Chevrolet
🢒
2002
🢒
Chevrolet C-Series Medium Duty Truck B7
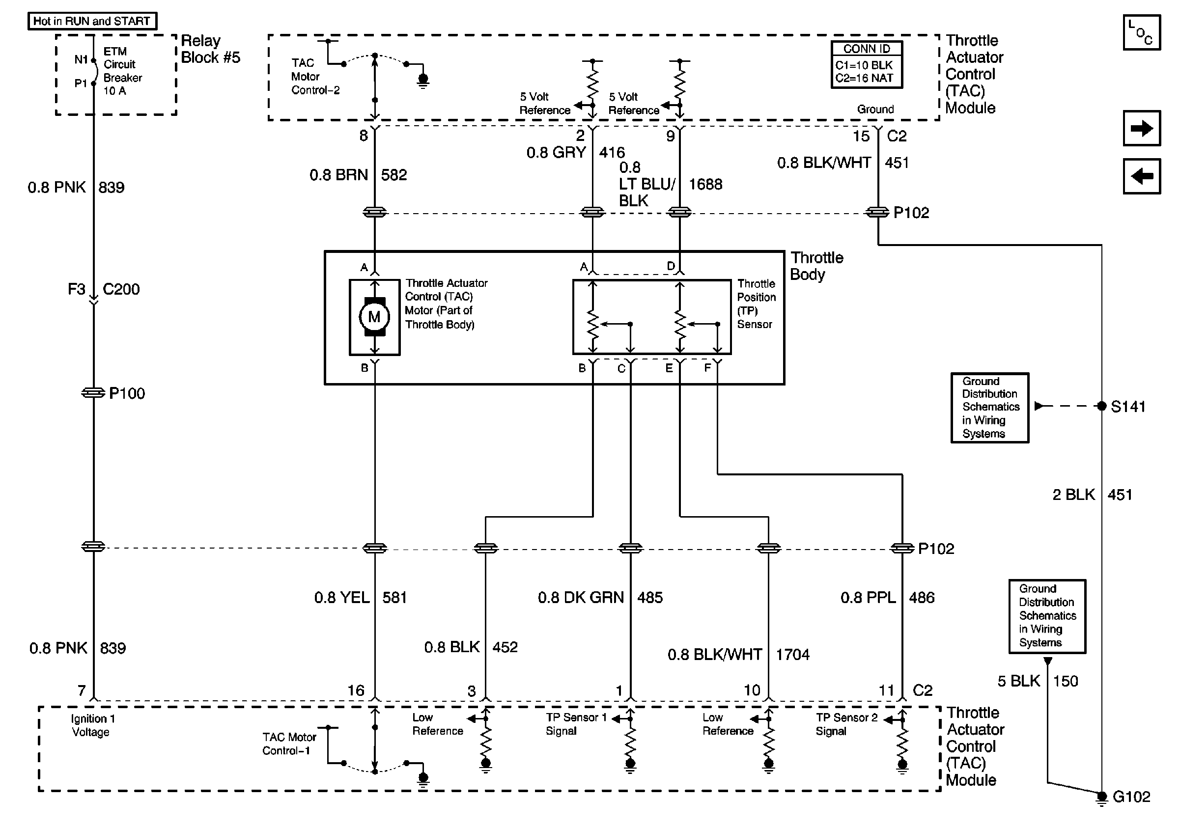
🢒 Throttle Actuator Control (TAC) Motor, TAC Module and Throttle Position(TP) Sensor
Throttle Actuator Control (TAC) Motor, TAC Module and Throttle Position(TP) Sensor
Throttle Actuator Control (TAC) Motor, TAC Module and Throttle Position (TP) Sensor
Master Electrical Component List
Accelerator Pedal and Throttle Actuator Control (TAC) Module
Evaporative Emissions (EVAP) Canister Purge Solenoid, Exhaust Gas Recalculation(EGR) Valve, Generator and Generator Charge Indicator
S141 and S210 (L18)
G102 and S138 (L18)