GM Service Manual Online
For 1990-2009 cars only
Makes
🢒
Chevrolet
🢒
2000
🢒
Chevrolet C-Series Medium Duty Truck C6/C7/C8
🢒 Cruise Control and PTO
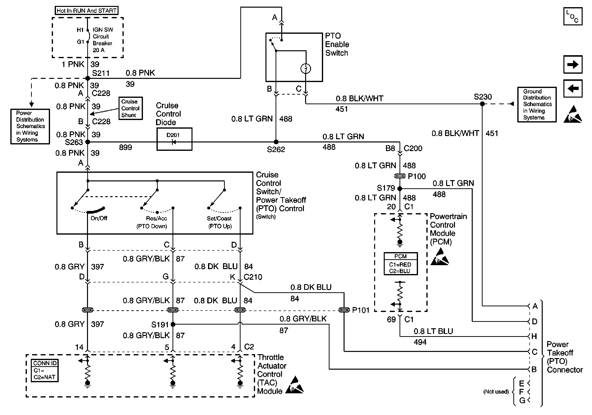
Cruise Control and PTO
Cruise Control and PTO
Engine Controls Components
Automatic Transmission Downshift
Starter Enable
Handling ESD Sensitive Parts Notice
IGN SW Circuit Breaker (1 of 4)
S142 (Gasoline), S115 (Diesel), S230
Powertrain Control Module Connector End Views
Handling ESD Sensitive Parts Notice
Engine Controls Connector End Views
Handling ESD Sensitive Parts Notice