GM Service Manual Online
For 1990-2009 cars only
Makes
🢒
Chevrolet
🢒
2000
🢒
Chevrolet C-Series Medium Duty Truck C6/C7/C8
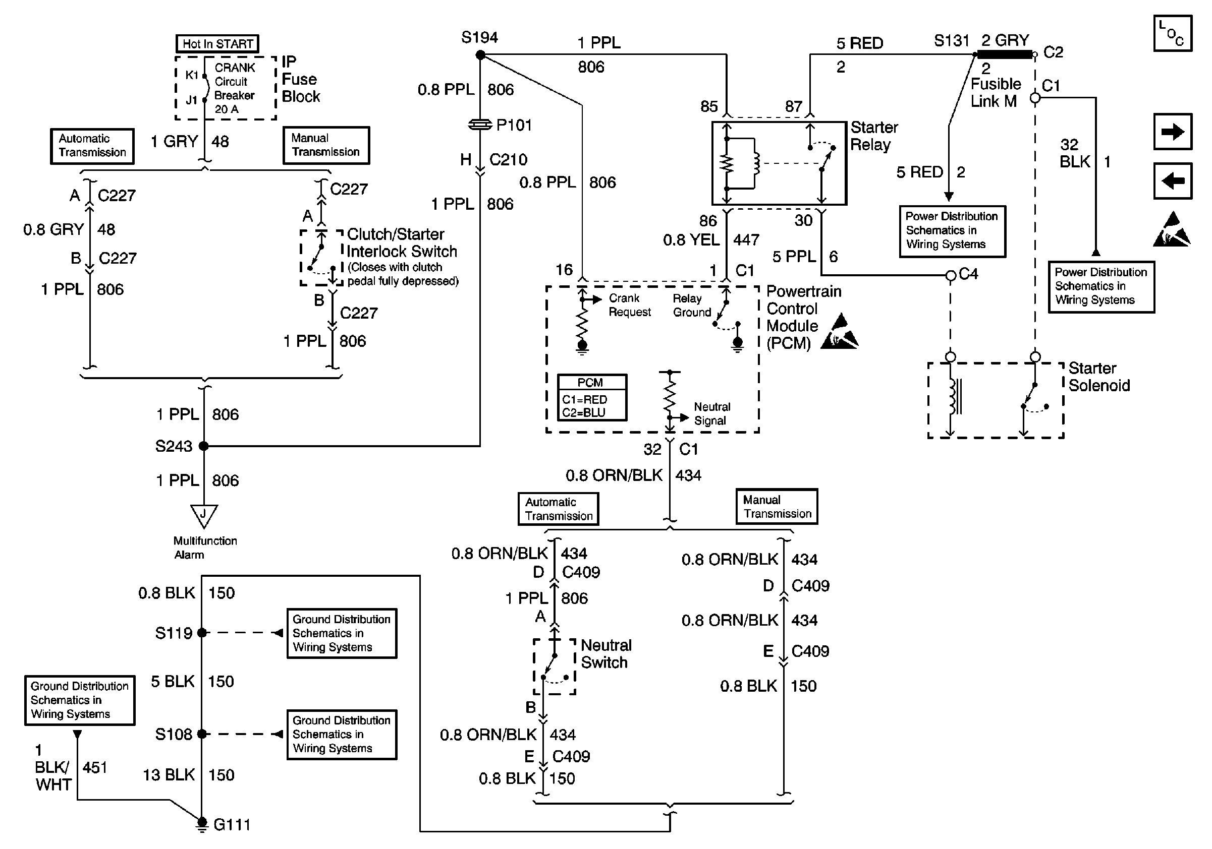
🢒 Starter Enable
Starter Enable
Starter Enable
Engine Controls Components
Cruise Control and PTO
Stoplamps Switch Interface Module
Handling ESD Sensitive Parts Notice
Battery, HYD PUMP Fuse, HYD BRK Circuit Breaker, Hydraulic Brake Fuse
Battery, HYD PUMP Fuse, HYD BRK Circuit Breaker, Hydraulic Brake Fuse
Powertrain Control Module Connector End Views
Handling ESD Sensitive Parts Notice
Automatic Engine Shutdown and Warning
G111 (Gasoline), G101 (Diesel)
G111 (Gasoline), G101 (Diesel)
G111 (Gasoline), G101 (Diesel)